时间:2018-09-15 09:18
人气:
作者:admin
英飞凌的数字控制方案基于自有的数字核CPU,结合强大的功率半导体制造技术,将两者有机的集成在一起,创新了业界领先的数字LED驱动IC技术,此前已经量产3款产品, XDPL8105, XDPL8220, ILD2111。XDPL8221 是英飞凌系列数字智能LED驱动IC中新成员,集成PFC和反激控制器于一体,SO16窄体封装,具有恒流,恒压,限功率三种输出工作状态,独立的调光接口和通讯接口,极低的THD和待机功耗,使其具有强大的竞争力。
1.英飞凌数字控制器概述
英飞凌数字控制器概念如图1示, 内核嵌入式CPU是英飞凌自有数字核,功率变换控制减轻了CPU的负载,提高了系统效率。外围集成ADC转换器和功率高压启动单元及驱动。完善的保护功能也一并集成在内。
图1 英飞凌数字控制器
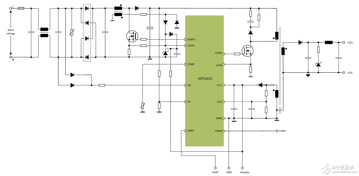
2.XDPL8221 系统概述
典型的XDPL8221系统原理如图2所示,XDPL8221高度集成临界模式PFC和原边控制准谐振反激控制器,大大减少了系统元器件数量。两级方案减小了输出纹波,降低了单独一级对设计余量的要求,进一步降低了成本。
XDPL8221集成THD优化算法,使得系统具有很高的PF值和很低的THD值。独特的恒压,恒流,限功率控制模式自由切换,提供了极高的带载灵活性,系统设计研发者可以最大限度的利用系统硬件能力。
芯片内的OTP单元存储系统的参数,例如输出电流,输出电压,最大输出功率,保护模式等等。参数可以在研发阶段或者量产产线上进行重新配置,这使得用户在不更改硬件参数的情况下,生成不同的机种,达到真正的一个平台多机种的目的。
低待机功耗的需求在照明应用中越来越多,待机要求越来越低,XDPL8221低至100mW的待机功耗树立了行业的新标杆。
此外,内部和外部的自适应过温度保护功能以及其他的保护功能一起守护着系统的安全可靠。

图2 XDPL8221典型系统
下面的章节将主要介绍XDPL8221精准原边控制的原理,PF/THD优化的算法,调光性能,保护功能,以及独特的实时通讯功能。
2.1 XDPL8221原边控制原理及精度
XDPL8221原边控制的典型波形图如图3,系统通过检测反激变压器原边峰值电流来计算次级电流及过流保护。通过检测辅助绕组的反射电压来计算次级电压,在退磁时间结束时,通过侦测ZCD脚位的电压值即可算出此时输出电压值。在已知输出电压和电流的基础上,通过软件的算法实现限功率控制。

图3 XDPL8221 原边控制原理
如图4所示为XDPL8221输出特性曲线, 在恒压段,此时电源工作在恒压区,输出电流根据负载状态需低于一定值。在恒流段,此时电源工作在恒流点上,输出电压需低于一定值,用来保证整个系统的输出功率在控制范围内。 在限功率段,电压和电流之乘积需小于或等于设定的最大输出功率。在限功率模式下,其限功率的精度在2%以内。限功率模式应用比较适合驱动COB灯珠。
图4 XDPL8221 输出特性曲线
2.2 XDPL8221 系统输入PF值和THD 值
XDPL8221内部集成了THD优化功能,使得THD在整个输入电压范围内和很宽的输出功率情况下都保持优秀的THD性能。
图5 THD优化算法及50W demoboard THD 测试结果
图5右所示为实测的THD曲线。从曲线可以看出,全电压输入状态下,在30%负载到100%负载范围内,THD都能够做到低于12%,同时也能够满足EN61000-3-2标准要求。
2.3.XDPL8221 调光性能
XDPL8221 内部集成了四种调光曲线,分别如图6示,主要分为线性调光和曲线调光模式,每种模式还可支持正向调光或者反向调光。最小调光电流对应的最小PWM DUTY可以在软件界面里设置,同时最大调光电流对应最大的PWM DUTY同样可以在软件里设置。XDPL8221支持调光深度小于1%,支持调灭功能,调灭设置的迟滞是可以在软件里设置的。
图6 XDPL8221 调光曲线
图7为实测的调光曲线,调光深度<1%。而且带不同负载时,其调光曲线趋于一致。
图7 XDPL8221 调光曲线测试
2.4 保护功能
XDPL8221具备完善的保护功能,能够实现AC输入电压过压欠压保护,输出电压过欠压保护,输出电流的平均电流及峰值电流的过流保护;且具备外部温度保护的专用脚位,用来做系统性的过温保护。并且IC本体内部也有过温保护机制,用来保护IC本身。

图8 自适应温度保护
图8所示为XDPL8221智能温度保护曲线,在过温保护时,会逐渐降低系统输出电流直到设定的最小电流,此时若温度保护解除,输出电流会逐渐上升至最大工作电流;若此时温度保护一直存在但是又不超过最大过温点,系统会一直工作在最小输出电流状态。这种模式的过温保护,极大的保证了灯的点亮时间。
2.5 实时通讯功能
XDPL8221具备实时通讯功能,通过IC的UART脚位,可实现实时控制输出电流或者调光的亮度及整灯的开关控制,并且也可实时读取系统的工作状态,输出状态以及异常保护状态。该通讯是采用半双工的UART协议,用8个比特的数据来实现通讯功能。这种实时通讯功能,可用于智能路灯或者智能室内外照明应用,方便集中控制,智能汇报每盏灯的工作状态或者曾经出现的异常保护,方便后期的维护。
图9 实时通讯软件界面
从图9的实时通讯软件可以看出,可实时了解IC的工作状态,输入电压,输出电压电流以及调光状态,并且也可通过软件来实施开关机动作或者设置调光水平。
3. 通讯及参数配置工具
英飞凌数字控制IC具有通讯接口,可以使用提供的接口板(interface board)将目标板和PC连接起来,用户可以根据实际需要随时自行修改参数,大大提高了系统设计的灵活性,缩短了系统开发时间。
典型参数配置系统及界面如图10示。
图10 参数配置系统典型设置及配置界面
在参数配置的软件里,无需客户研发工程师懂得软件编程,只需要懂得硬件设计就可以很好的使用这个配置软件。在配置软件里,需要工程师输入IC周边硬件参数信息以及系统输入输出规格参数,然后把配置好的参数写入IC,就可以开机测试。
4 结论
本文描述了英飞凌数字控制IC的概况,及其针对照明应用要求开发的驱动芯片XDPL8221的大概情况。目前来说,XDPL8221能够满足绝大多数智能照明对控制芯片的要求。
从profibusDP转ModbusTCP,一网打尽转换技巧!