时间:2017-12-13 14:56
人气:
作者:admin
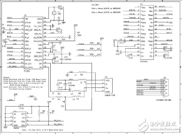
usb转串口其实也可以说成是USB和串口相互转换,原理主要分为下面几部分:
通信协议的相互转换
通过电平的相互转换
通过芯片来实现上面的转换
一般主流的是能过PL2303来实现上面的转换,而主要的芯片就在串口后端的位置,通过芯片来实现转换,同时也需要专门的驱动才可以正常实现!

USB接口:主要由3部分组成:USB接头、USB供电、USB数据收发,其原理如如下:
1.USB接头:提供USB物理接口,通过USB线与USB设备进行连接。
2.USB供电:整个USB转串口线无需外接电源,直接使用USB供电即可。
3.USB数据收发:USB接口与USB转串口芯片主芯片(PL2303)的通讯。
从profibusDP转ModbusTCP,一网打尽转换技巧!