时间:2017-11-01 10:32
人气:
作者:admin
串口是计算机上一种非常通用的设备通信协议。串口的电气特性:1)RS-232串口通信最远距离是50英尺;2)RS232可做到双向传输,全双工通讯,最高传输速率20kbps 3)RS-232C上传送的数字量采用负逻辑,且与地对称 逻辑1:-3 ~-15V 逻辑0:+3~+15V。我们来详细了解一下RS232串口信息。
台式机电脑后面的9针接口就是com口(串口) 在工业控制 数据采集上应用广泛

最右边的是串口接口 统称为RS232接口 (封装DB9)

通信过程中只有两个脚参与通信
2脚:电脑的输入RXD
3脚:电脑的输出TXD 通过2 ,3 脚就可以实现全双工(可同时收发)的串行异步 通信
5脚:接地
RS232的引脚电路连接完成(就三个脚)
对于单片机
单片机的P3口是有两个复用接口RXD 和TXD 这是单片机进行串行通信的收发口 连接应该错位的对应到电脑的TDX RDX上
注意:单片机和rs232的电平标准是不一样的(各种电平标准见另一word)
单片机的电平标准 TTL电平 :+5V表示1 0V表示0
Rs232的电平标准 +15/+13 V表示1 -15/-13 表示0
所以 单片机与电脑串口通信就应该遵循下面的连接方式:
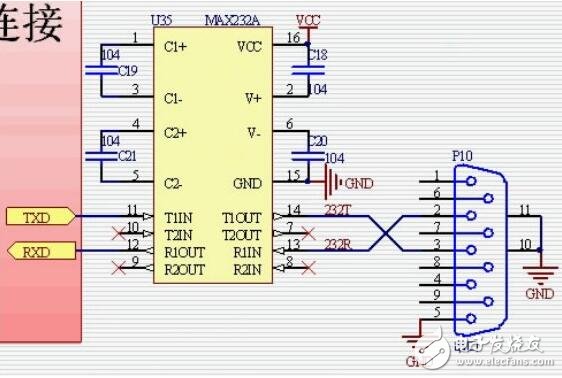
在单片机与上位机给出的rs232口之间 通过电平转换电路(最上面图中的Max232芯片) 实现TTL电平与RS232电平之间的转换
PC串口与单片机串口连接方式图:

注意这两个DB9: DB91是在电脑上的 DB92是在单片机实验板上焊接着的
这里的交叉连接的意思是 DB91的RXD连着DB92的TXD
DB92的RXD连着DB91的TXD这样交叉着连接
如果电脑没有rs232口 只有USB口 可以用串口转接线转出串口 如图:
这个时候在电脑上位机上需要安装驱动程序
注意 这个驱动程序驱动的是PL2303芯片(在上图的大头里面) 使得RS232信息转换成usb信息
下图为上图的内部结构:

用串口通信比USB简单 因为串口通信没有协议 使用方便简单
从profibusDP转ModbusTCP,一网打尽转换技巧!