时间:2017-11-09 19:08
人气:
作者:admin
CAN,全称为“Controller Area Network”,即控制器局域网,是国际上应用最广泛的现场总线之一,一个由CAN总线构成的单一网络受到网络硬件电气特性的限制。CAN作为一种多主方式的串行通讯总线,其基本设计规范要求高位速率和较高的抗电磁干扰性能,而且要能够检测出通讯总线上产生的任何错误。当信号传输距离达10km时,CAN仍可提供高达50kbit/s的数据传输速率。表1为CAN总线上任意两个节点之间最大传输距离与其位速率之间的对应关系。

CAN总线终端电阻的作用有两个:
一、提高抗干扰能力,确保总线快速进入隐性状态。
二、提高信号质量。
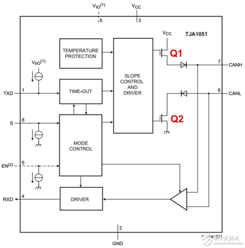
CAN总线有“显性”和“隐性”两种状态,“显性”代表“0”,“隐性”代表“1”,由CAN决定。下图是一个CAN收发器的典型内部结构图,CANH、CANL连接总线。

总线显性时,收发器内部Q1、Q2导通,CANH、CANL之间压差;隐性时,Q1、Q2截止,CANH、CANL处于无源状态,压差为0。
总线若无负载,隐性时电阻阻值很大,外部的干扰只需要极小的能量即可令总线进入显性(一般的收发器显性门限最小电压仅500mV)。为提升总线隐性时的抗干扰能力,可以增加一个差分负载电阻,且阻值尽可能小,以杜绝大部分能量的影响。然而,为了避免需要过大的总线才能进入显性,阻值也不能过小。确保快速进入隐性状态
在显性状态期间,总线的寄生电容会被,而在恢复到隐性状态时,这些电容需要放电。如果CANH、CANL之间没有放置任何阻性负载,电容只能通过收发器内部的差分电阻放电。我们在收发器的CANH、CANL之间加入一个220PF的电容进行模拟试验,位速率为500kbit/s。波形如下图


从上图可以看出,显性恢复到隐性的时间长达1.44μS,在点较高的情况下勉强能够通信,若通信速率更高,或寄生电容更大,则很难保证通信正常。
为了让总线寄生电容快速放电,确保总线快速进入隐性状态,需要在CANH、CANL之间放置一个负载电阻。增加一个60Ω的电阻后,波形如下。从图中看出,显性恢复到隐性的时间缩减到128nS,与显性建立时间相当。


信号在较高的转换速率情况下,信号边沿能量遇到不匹配时,会产生信号反射;传输线缆横截面的几何结构发生变化,线缆的特征阻抗会随之变化,也会造成反射。
在总线线缆的末端,阻抗急剧变化导致信号边沿能量反射,总线信号上会产生,若振铃幅度过大,就会影响通信质量。在线缆末端增加一个与线缆特征阻抗一致的终端电阻,可以将这部分能量吸收,避免振铃的产生。
我们进行了一个模拟试验,位速率为1Mbit/s,收发器CANH、CANL接一根10m左右的双绞线,收发器端接120Ω电阻保证隐性转换时间,末端不加负载。末端信号波形如下图,信号上升沿出现了振铃。

若双绞线末端增加一个120Ω的电阻,末端信号波形明显改善,振铃消失,如下图。

一般在直线型中,线缆两端即是发送端,也是接收端,故线缆两端需各加一个终端电阻。
任何一根线缆的特征阻抗都可以通过实验的方式得出。线缆的一端接,另一端接一个电阻,并通过观察电阻上的波形。调整电阻阻值的大小,直到电阻上的信号是一个良好的无振铃的方波,此时的电阻值可以认为与线缆的特征阻抗一致。
大部分线缆都是单线的。如果你采用两根汽车使用的典型线缆,将它们扭制成双绞线,就可根据上述方法得到特征阻抗大约为120Ω,这也是CAN标准推荐的终端电阻阻值。
(1)CAN总线两端接有一个120Ω的电阻,其作用是匹配总线阻抗,提高数据通信的抗干扰性及可靠行。但实际上只需保证CAN网络中“CAN_H”和“CAN_L”之间的跨接电阻为60Ω即可。
(2)SJA1000的20引脚RX1在不使用时可接地(具体原因见软件设计),配合CDR.6的置位可使总线长度大大增加。
(3)引脚TX0、TX1的接法决定了串行输出的电平。具体关系可参考输出控制寄存器OCR的设置。
(4)AT82C250的RS引脚与地间接有一个斜率电阻。电阻大小可根据总线通信速度作适当调整,一般在16kΩ~140kΩ之间。
(5)MAX232外围需要四个电解电容C1、C2、C3、C4,这些电容也是内部电源转换所需电容,其取值均为1μF/25V,宜选用钽电容并且位置应用量靠近芯片,电源VCC和地之间要接一个0.1μF的去耦电容。
下一篇:can总线结构和原理
从profibusDP转ModbusTCP,一网打尽转换技巧!