时间:2017-09-05 11:34
人气:
作者:admin
引 言
IO-Link 是一项针对工业应用中智能传感器和执行器点对点三线式接口的通信标准。IO-Link 把这些器件的传统接口能力从简单的NC/NO 开关接口 (标准IO 或 SIO 模式)扩展到双向智能接口,后者能够通过三种不同速度 (COM1 — 4.8kb/s、COM2— 38.4kb/s 或 COM3 — 230.4kb/s)之一的编码转换以发送额外的信息。除了数据引脚 (C/Q) 之外,IO-LinkType A 接口还具有一个 24VDC 电源引脚(L+) 和一个公共返回引脚 (L–)。
当一个IO-Link 主控器上电时,它询问每个连接器件以决定各器件的正确操作模式:SIO、COM1、COM2 或 COM3。这允许老式传统器件和支持 IO-Link 标准的器件在同一个系统中无缝地工作。
LTC2874 的额定 CQ 输出电流为 110mA。通过并联多个通道可以获得高达 440mA 的较高电流。虽然这超过了 IO-Link 标准的规格限制,但是有些非标准 SIO 应用有可能要求供应更大的电流和 / 或必需保持 4 个独立通道的功能。本文将说明怎样改变 LTC2874 热插拔通道的用途,以为 SIO 负载提供较大的电流 (被称为 SIO+ 模式),同时保持 LTC2874 的 IO-Link 特性和功能。

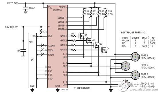
图 1:LTC2874四通道IO-Link主控器配置了具有3个高电流
SIO端口(SIO+)和1个具L+热插拔功能的标准SIO电流端口
电路描述
如图1 中的端口 1–3 所示,通过把通道的热插拔控制器输出连接至其对应的 CQ 引脚,即可在SIO+ 模式中提供任意大的供电电流。对于高电流端口,L+ 的热插拔功能是不可用的;但是,对于那些期望拥有该功能的应用,则可增设一个外部热插拔控制器。如图 1 中的端口4 所示,未用于 SIO 输出的LTC2874 热插拔控制器可用于正常的 L+ 或其他用途。
在正常的IO-Link 或 SIO 操作中,L+MOSFET 关断,CQ 输出通过TXEN、TXD 和RXD 正常地工作。所有的 IO-Link 功能均得以保持,包括以 COM3 速度进行的全速通信和唤醒脉冲发生。
在SIO+ 操作期间, L+ MOSFET通过 SPI 寄存器接口来控制,而 CQ 被停用 (TXEN 为低电平或处于SPI 寄存器控制之下)。寄存器0xE 的上半字节负责控制 L+ MOSFET。在SIO+ 模式中,开关频率被限制在大约 COM1 速度。
虽然LTC2874 在 CQ 和L+ 输出同时处于运行状态的情况下不会损坏,但是建议不要执行该操作模式,因为输出波形的上升和下降轨迹是非单调的。这些轨迹由于通道之间的时序差异以及各种不同电流限值和源电阻的相互影响而出现。
SIO+ 模式的最大输出电流由 MOSFET 和检测电阻器 RS 的选择来决定。电流限值由 50mV/RS 设定。图 1 中电路的典型电流限值为 500mA。考虑到容限和变化,产生了一个 400mA 的端口额定输出电流。必须选择合适的 MOSFET 以应对电压、电流和安全工作区 (SOA) 要求。更多详情请见 LTC2874 产品手册。
MOSFET 的输出电容给IO-Link 标准所允许的 1nF 最大值贡献了约60pF。
由于该电路并联了两个驱动器,因此那个闲置的驱动器充当着工作驱动器上的一个容性负载。当工作驱动器改变状态时,它将在闲置驱动器中产生一个充电电流。由于 MOSFET 的较大电容和CQ 驱动器的较快边缘速率,因此这种影响在 IO-Link 操作期间更为显著。为了防止充电电流脉冲在工作驱动器关断时产生振铃,应最大限度地减小 MOSFET 源极和C/Q 驱动器输出之间的寄生电感。
图2 和图 3 示出了单个支持SIO+ 模式的端口驱动一个阻性负载、同时工作于 SIO+ 或正常IO-Link 模式时的工作波形。电源电压为 24V,阻性负载分别为 56Ω 和 200Ω。

图2:SIO+操作

图3:一个支持SIO+模式之端口的IO-Link操作(C/Q在COM3速度)
从profibusDP转ModbusTCP,一网打尽转换技巧!