时间:2017-10-31 15:27
人气:
作者:admin
RS485采用差分信号负逻辑,+2V~+6V表示“0”,- 6V~- 2V表示“1”。RS485有两线制和四线制两种接线,四线制只能实现点对点的通信方式,现很少采用,现在多采用的是两线制接线方式,这种接线方式为总线式拓朴结构在同一总线上最多可以挂接32个结点。在RS485通信网络中一般采用的是主从通信方式,即一个主机带多个从机。
很多情况下,连接RS-485通信链路时只是简单地用一对双绞线将各个接口的“A”、“B”端连接起来。而忽略了信号地的连接,这种连接方法在许多场合是能正常工作的,但却埋下了很大的隐患,这有二个原因:
(1)共模干扰问题: RS-485接口采用差分方式传输信号方式,并不需要相对于某个参照点来检测信号,系统只需检测两线之间的电位差就可以了。但人们往往忽视了收发器有一定的共模电压范围,RS-485收发器共模电压范围为-7~+12V,只有满足上述条件,整个网络才能正常工作。当网络线路中共模电压超出此范围时就会影响通信的稳定可靠,甚至损坏接口。
(2)EMI问题:发送驱动器输出信号中的共模部分需要一个返回通路,如没有一个低阻的返回通道(信号地),就会以辐射的形式返回源端,整个总线就会像一个巨大的天线向外辐射电磁波。
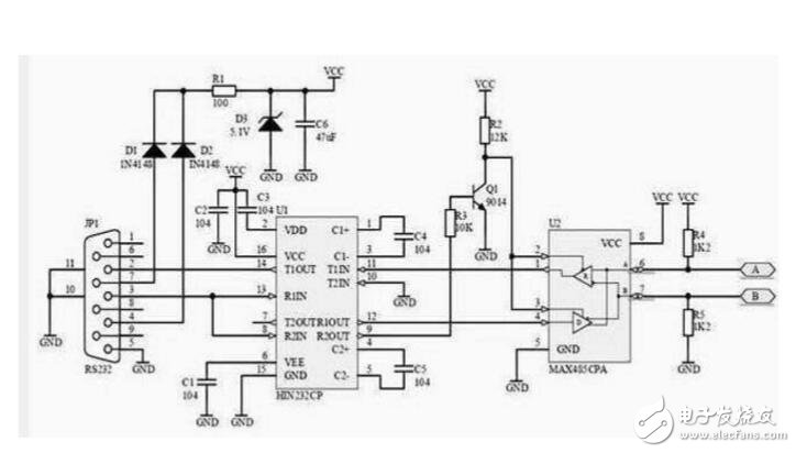
连接主机端的RS485接口

连接从机端的RS485接口

RS232 是单端输入输出,双工工作时至少需要数字地线。发送线和接受线三条线(异步传输),还可以加其它控制线完成同步等功能。
RS422 通过两对双绞线可以全双工工作收发互不影响,而RS485 只能半双工工作,发收不能同时进行,但它只需要一对双绞线。
rs232 有9 个脚,但实际用的大多数是3 个422是4个,最多加信号地、屏蔽层共6个485 是 2个,最多加信号地共3个。

RS 485 9针Sub-D型子连接器的插针分配


本表来自百度文库《西门子PLC现场总线的网络调试与维护课程3》
S7-200 CPU 上的道讯端! 1是符合欧洲标准EN 50170 IPROFIBUS标准的AS-485兼容9针D型连接器,表7-7列出了为通讯端口提供物理连接的连按器,井描述了通讯端口的针脚分配。

上一篇:hdmi线怎么连接电脑和电视
下一篇:vga线和hdmi线的区别
从profibusDP转ModbusTCP,一网打尽转换技巧!