时间:2015-11-03 14:51
人气:
作者:admin
2015年11月3日,致力于亚太地区市场的领先半导体元器件分销商---大联大控股宣布,其旗下友尚推出基于Fairchild的全面USB Type-C™解决方案。大联大友尚此次推出的Fairchild产品组合可让制造商快速方便地向支持USB接口的智能型手机、计算机、电源充电器及其他装置新增USB Type-C功能。与替代方案相比,Fairchild的USB Type-C解决方案具有更小尺寸及更低功率要求,因此有助于制造商开发具有更低系统功耗,实现更高能效,体积更纤薄的装置。
图示1-大联大友尚推出的Fairchild USB Type-C产品组合
大联大友尚代理的Fairchild的USB Type-C解决方案从系统和硬件的角度考虑了很多种实现方法,并采取不整合微处理器和电力输送(Power Delivery)功能,从而简化系统的复杂性、降低功率、并减小尺寸。再辅以Fairchild多样的控制器和开关产品组合,使其能够以最低功耗和最小尺寸实现USB Type-C 设计的各种解决方案。
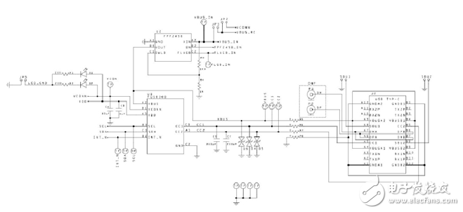
图示2-大联大友尚推出的Fairchild USB Type-C Interface Detection解决方案(FUSB302)

图示3-大联大友尚推出的Fairchild USB Type-C Interface Detection 解决方案(FUSB302)
Fairchild的USB Type-C解决方案产品组合在低功耗及小尺寸方面都处于业界领先地位,这是目前体积不断变小、变薄,采用电池供电的装置的两个关键要求。制造商已经开始利用Fairchild的USB Type-C解决方案提供符合新标准的产品,包括世界上首款USB Type-C智能型手机制造商。
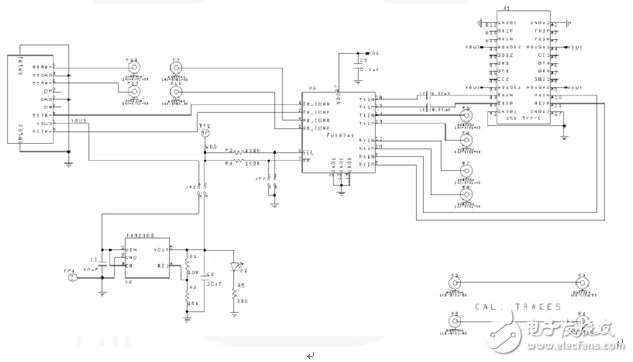
图示4-大联大友尚推出的Fairchild USB Type-C 5Gb/s SuperSpeed 解决方案(FUSB340)

图示5-大联大友尚推出的Fairchild USB Type-C 5Gb/s SuperSpeed 解决方案(FUSB340)
Fairchild的USB Type-C 解决方案满足各种应用要求,可让制造商更灵活地为其产品选择具有最佳效能组合的器件。多个Fairchild USB Type-C解决方案具有多项基本功能,如检测附件、定位及装置类型(双重功能端口 (DRP)、下行端口 (DFP) 及上行端口 (UFP)),而其他解决方案则支持更先进的功能。这些先进的功能包括数据角色交换、供电角色交换、硬件重置(hard reset)、系统重置(soft reset)、主动电缆支持、供货商定义讯息 (VDM) 封包传输及最高 100 W 的大功率充电。
由于所需空间较小,新型的USB Type-C解决方案更容易整合到产品设计中。尤其是FUSB302 采用微型 1.215 mm x 1.26 mm WLCSP 封装,比竞争产品小数倍,因此为制造商实现空间受限设计提供更多灵活性。
Fairchild的USB Type-C 解决方案使用I2C接口与应用的主机处理器进行通讯,进行控制与命令,无需整合微处理器。这些的系统分区配置使得 Fairchild 解决方案可提供最低功耗、最小尺寸及出色的灵活性
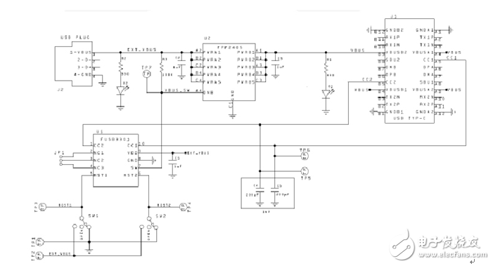
图示6-大联大友尚推出的Fairchild USB Type-C移动充电器解决方案(FUSB3301)(最高支持15W)

图示7-大联大友尚推出的Fairchild USB Type-C移动充电器解决方案(FUSB3301)(最高支持15W)
关于大联大控股:
大联大控股是全球第一,亚太区市场份额领先的半导体元器件分销商,总部位于台北(TSE:3702),旗下拥有世平、品佳、诠鼎及友尚,员工人数近6,000人,代理产品供货商超过250家,全球超过120个分销据点(亚太区约70个),2014年营业额达149亿美金(自结)。(*市场排名依Gartner公布资料)
大联大控股开创产业控股平台,持续优化前端营销与后勤支持团队,扮演产业供应链专业合作伙伴,提供创造需求(Demand Creation)、交钥匙解决方案(Turnkey Solution)、技术支持、仓储物流与IC电子商务等增值服务,满足原始设备制造商(OEM)、原始设计制造商(ODM)、电子制造服务商(EMS)及中小型企业等不同客户需求。国际化经营规模与本地化销售管道,长期深耕亚太市场,连年获得专业媒体评选为「亚洲最佳IC分销商」。
为提高大联大的本土化服务质量,满足大中国区服务区域客户的差异化需求,大联大(中国)服务六大领域包括中资(China-Based Manufacturers)、台商(Taiwan-Based Manufacturers)、外商(Electronic Manufacturing Service)、日商(Japan-Based Manufacturers)、韩商(Korea-Based Manufacturers)及港商(HongKong-Based Manufacturers)客户。大联大除提供客户最佳的交钥匙解决方案(Turnkey Solution),并为满足客户小批量器件采购需求,特别成立专责的小批量服务团队(SQS, Small Quantity Service)。大联大已分别于内地及香港成立大联大商贸、大联大商贸(深圳)及大联大电子(香港),以「产业首选.通路标杆」为企业愿景,全面推行「团队、诚信、专业、效能」之核心价值观,以专业服务,实现供货商、客户与股东互利共赢。
从profibusDP转ModbusTCP,一网打尽转换技巧!