时间:2014-01-26 10:37
人气:
作者:admin
该参考设计显示了如何开发一款适合工业过程控制和智能传感器的高性能、高压2-wire或3-wire 4–20mA电流环变送器。此外,还提供误差分析测试数据、热特征数据、原理图以及分析软件。
有关4–20mA变送器设计计算表(XLSX)现在可供下载。
引言
4–20mA电流环广泛用作工业领域的模拟通信接口,可以方便地通过双绞线将远端传感器数据传送到控制中心的可编程逻辑控制器(PLC)。这种接口简单、可实现数据的长距离可靠传输,具有良好的抗噪性,实施成本较低,非常适合长期的工业过程控制以及远端自动监测。
毫无疑问,工业发展和当今所有的电子应用一样,需求强劲,要求精度更高、功耗更低,并在-40°C至+105°C扩展工业级温度范围内可靠工作,具备更高的安全性和系统保护,还要求支持高速可寻址远端传感器(HART®)协议。总而言之,这些要求使得当今的4–20mA电流环设计颇具挑战性。
本文介绍了如何开发4–20mA电流环变送并进行性能分析,以及如何选择满足严苛工业要求的元器件。提供误差分析测试数据、热特征数据、原理图以及分析软件。
工作原理及关键设计参数
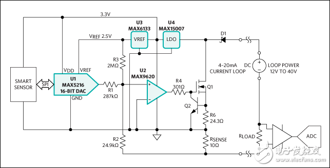
我们首先从参考设计入手,图1所示为高性能、低功耗、4–20mA电流环变送器的方框图,该设计大幅减少了元件数量,具有最高性价比。

图1. 4–20mA环路供电变送器参考设计,由MAX5216 16位DAC (U1)、MAX9620运算放大器(U2)、MAX6133电压基准(U3)和MAX15007 LDO (U4)组成。
该参考设计采用低功耗、高性能元件,25°C时精度优于0.01%;整个温度范围内,精度优于0.05%,支持工业上最严格的4–20mA电流环要求。该设计采用了MAX5216,低功耗16位DAC (U1);MAX9620,零失调、满摆幅输入输出(RRIO)、高性能运算放大器(U2);MAX6133,电压基准(U3);以及MAX15007,40V低静态电流LDO (U4)。
U3电压基准为U1提供低噪声、5ppm/°C (最大值)低温漂和高的2.500V电压。智能传感器微控制器通过3线SPI总线向U1发送命令。U1输出经过分压并被Q1功率MOSFET、10Ω (±0.1%)检流电阻(RSENSE)以及U2转换为环路电流。U1、U2和U3器件由U4供电,后者由环路直接供电。Q2、BJT晶体管和检测电阻(R6)构成限流电路,将环路电流限制在大约30mA,防止失控条件以及损坏PLC侧的ADC。肖特基二极管(D1)保护变送器不受反向电流损害。
性能分析
参考设计工作于低功耗,所选元件的最大耗流在+25°C时小于200µA;在-40°C至+105°C温度范围内小于300µA。U2运算放大器在时间和整个温度范围的输入失调电压为25µV (最大值),理想用于高精度、高可靠性系统。10Ω检流电阻允许使用较低的环路供电电压;小电阻耗散功率较低,允许使用小封装,从而进一步减小变送器尺寸。例如,如果只有10Ω RSENSE和10Ω负载,其上最大压降在30mA时为600mV。U4 LDO在提供3.3V输出时只需连接4V电源电压即可正常工作,最小环路电压可低至5V。但是,如果PLC负载为250Ω,那么最小环路电源电压必须为 4V + 30mA × (10 + 250)Ω = 11.8V。
注意,为了更精确地估算最小环路供电电压,还必须考虑环路电源内阻。
测试期间,输出在10Ω时呈现出一定的噪声。增大RSENSE电阻值将增大功耗和最小环路供电电压,但也降低了环路噪声。这种综合平衡可由用户控制。
U2运算放大器跟踪R2和RSENSE上的压降,在其两个输入节点维持0V。该电路满足以下关系式:
(式1)
(式2)
式中IOUT为环路电流 I(R2)为通过R2的电流。 I(R1)为通过R1的电流。 I(R3)为通过R3的电流。式2中,我们假设U2的IN+和IN-输入电流为0。按照式1和式2,4mA初始环路电流由I(R3)电流设置,而I(R1)为0。所以:
(式3)
通过R3的电流等于U3电压基准输出除以R3。式3可重写为:
(式4)
根据有关通过4–20mA电流环路发送故障信息的Namur NE43建议,测量信息的信号范围为3.8mA至20.5mA,允许过程读数发生略微的线性超量程。有些情况下,当定义了附加故障条件时,甚至会需要更大的动态范围,比如3.2mA至24mA。因此,选择R2 = 24.9kΩ,IOUT_INIT = 3.2mA,从式4求解R3,得到:
(式5)
1.945MΩ电阻成本较高,更重要的是,不太适合自动化生产,也不利于现场校准。因此,更好的方法是采用标准的1%容限电阻,通过校准确保U1 DAC的4mA失调电流和20mA满幅电流精度。这种情况下,需要校准部分数字编码,以确保要求的精度。所以,I(R1) = VDAC/R1,其中VDAC为U1 DAC输出电压。上式重写为:
(式6)
及
(式7)
最后,式1可重写为:
(式8)
从profibusDP转ModbusTCP,一网打尽转换技巧!