时间:2010-05-13 16:45
人气:
作者:admin
基于ATA6628和ATA6630设计的LIN总线汽车电子收发方案
Atmel公司的ATA6628是全集成LIN总线收发器,兼容LIN2.0、LIN2.1和SAEJ2602-2标准。它具有3.3V/50mA输出的低压降稳压器和视窗看门狗。ATA6630具有和ATA6628相同的功能,但是它采用5V/50mA稳压器。稳压器可采用50mA的电流源,利用外部NPN晶体管可以将输出电流升高。这样的芯片组合使其可为LIN总线系统开发便宜、简单且强大的主从节点。
ATA6628/ATA6630用于处理在交通工具中的低速数据通信。LIN驱动器上经过改进的斜率控制确保了高达20kBaud的安全数据通信。睡眠模式和静音模式保证了极低的电流消耗。
图1ATA6628/ATA6630方框图
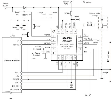
图2ATA6628/ATA6630应用电路图
ATA6628/ATA6630主要特性
• 可实现主、从工作模式
• 供电电源高达40V
• 工作电压VS为5V到27V
• 在睡眠模式下的典型供电电流为10μA
• 在静音模式下的典型供电电流为40μA
•线性低压降稳压器
-正常、自动防故障和静音模式
ATA6628VCC=3.3V±2%
ATA6630VCC=5.0V±2%
•在睡眠模式下VCC被切断
•VCC欠压探测(4mm重置时间)以及在开漏输出端NRES处的看门狗复位逻辑组合
•高达115kBaud的高速模式
•内部1:6电压分配器用于VBattery检测
•用于看门狗的负触发脉冲输入
•升压稳压器可带有外部NPN晶体管
•LIN物理层服从LIN2.0、LIN2.1和SAEJ2602-2标准
•通过LIN总线、Wake引脚或K1_15引脚实现唤醒功能
•INH输出用于控制一个外部稳压器或者切断主节点上拉电阻
•总线引脚过热和短路保护对抗GND和电池
•通过外部电阻器可调节看门狗时间
•先进的EMC和ESD性能
•根据STM5.1,在引脚LIN和VS具有ESDHBM8kV
•封装:20个引脚的5mm×5mmQFN封装
从profibusDP转ModbusTCP,一网打尽转换技巧!