时间:2010-05-28 09:02
人气:
作者:admin
基于SAA1160A设计的嵌入式USB主控制方案
NXP公司的SAA1160A是嵌入式USB主控制器,和USB Rev. 2.0兼容,支持全速(12Mbps)和低速(1.5Mbps)数据传输。SAA1160A提供两个下行端口,每个端口有过流(OC)检测输入引脚和电源开关控制输出引脚。工作电压3.3V或 5.0V,主要用在PDA,数码相机,3G手机,STB,信息电器(IA),照片打印机,游戏控制台等。本文介绍了SAA1160A主要特性和优势,方框图,采用内部和外部OC的检测电路以及和Hitachi SH-3 (SH7709) RISC处理器的接口电路。
SAA1160A Embedded USB host controller
The SAA1160A is an embedded Universal Serial Bus (USB) Host Controller (HC) that complies with Universal Serial Bus Specification Rev. 2.0, supporting data transfer at full-speed (12 Mbit/s) and low-speed (1.5 Mbit/s). The SAA1160A provides two downstream ports. Each downstream port has an OverCurrent (OC) detection input pin and power supply switching control output pin. The downstream ports for the HC can be connected with any USB compliant USB devices and USB hubs that have USB upstream ports.
The SAA1160A is well suited for embedded systems and portable devices that require a USB host. The SAA1160A brings high flexibility to the systems that have it built in. For example, a system that has the SAA1160A built in allows it to be connected to a device that has a USB upstream port, such as a USB printer, USB camera, USB keyboard, USB mouse, among others.
SAA1160A主要特性和优势:
Complies with Universal Serial Bus Specification Rev. 2.0
Supports data transfer at full-speed (12 Mbit/s) and low-speed (1.5 Mbit/s)
Adapted from Open Host Controller Interface Specification for USB Release 1.0a
Selectable one or two downstream ports for HC
High-speed parallel interface to most of the generic microprocessors and Reduced Instruction Set Computer (RISC) processors such as:
Hitachi SuperH SH-3 and SH-4
MIPS-based RISC
ARM7, ARM9 and StrongARM
Maximum 15 MB/s data transfer rate between the microprocessor and the HC
Supports single-cycle and burst mode DMA operations
Built-in FIFO buffer RAM for the HC (4 kB)
Endpoints with double buffering to increase throughput and ease real-time data transfer for ISOchronous (ISO) transactions
6 MHz crystal oscillator with integrated PLL for low EMI
Built-in software selectable internal 15 kΩ pull-down resistors for HC downstream ports
Dedicated pins for suspend sensing output and wake-up control input for flexible applications
Operation at either +5 V or +3.3 V power supply voltage
Operating temperature range from −40℃ to +85℃
Available in an LQFP64 package (SOT314-2)
SAA1160A 应用:
Personal Digital Assistant (PDA)
Digital camera
Third-generation (3-G) phone
Set-Top Box (STB)
Information Appliance (IA)
Photo printer
MP3 jukebox
Game console
图1。SAA1160A方框图
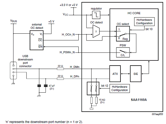
图2。SAA1160A采用内部OC的检测电路
图3。SAA1160A采用外部OC的检测电路
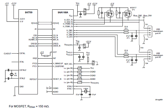
图4。SAA1160A和Hitachi SH-3 (SH7709) RISC处理器的接口电路
从profibusDP转ModbusTCP,一网打尽转换技巧!