时间:2010-08-16 16:56
人气:
作者:admin
本文介绍了MachXO PLD系列的主要特性,MachXO PLD控制开发套件主要特性以及MachXO LCMXO2280C控制评估板方框图,电路图和材料清单(BOM)。
MachXO PLD是Lattice 公司的非易失的可以无限次重新配置的可编逻辑器件PLD),具有256-2280个查找表(LUT),73-271个I/O,多达27.6Kb sysMEM嵌入区块RAM,多达7.7Kb分布式RAM,可编程的sysIO™缓冲器支持LVCMOS 3.3/2.5/1.8/1.5/1.2,LVTTL.PV和LVDS,Bus-LVDS,LVPECL,RSDS,器件支持3.3V,2.5V,1.8V或1.2V电源,IEEE 1532兼容的在系统编程,主要用在各种终端市场包括消费类电子,汽车电子,通信,计算,工业和医疗。
MachXO PLD主要特性:
Non-volatile, Infinitely Reconfigurable
• Instant-on – powers up in microseconds
• Single chip, no external configuration memory required
• Excellent design security, no bit stream to intercept
• Reconfigure SRAM based logic in milliseconds
• SRAM and non-volatile memory programmable through JTAG port
• Supports background programming of non-volatile memory
Sleep Mode
• Allows up to 100x static current reduction
TransFR™ Reconfiguration (TFR)
• In-field logic update while system operates
High I/O to Logic Density
• 256 to 2280 LUT4s
• 73 to 271 I/Os with extensive package options
• Density migration supported
• Lead free/RoHS compliant packaging
Embedded and Distributed Memory
• Up to 27.6 Kbits sysMEM™ Embedded Block RAM
• Up to 7.7 Kbits distributed RAM
• Dedicated FIFO control logic
Flexible I/O Buffer
• Programmable sysIO™ buffer supports wide range of interfaces:
sysCLOCK™ PLLs
• Up to two analog PLLs per device
• Clock multiply, divide, and phase shifting
System Level Support
• IEEE Standard 1149.1 Boundary Scan
• Onboard oscillator
• Devices operate with 3.3V, 2.5V, 1.8V or 1.2V power supply
• IEEE 1532 compliant in-system programming
MachXO PLD系列产品:
MachXO PLD控制开发套件
MachXO Control Development Kit
The MachXO Control Development Kit is a platform for rapidly prototyping system control designs using MachXO PLDs. The kit features the MachXO LCMXO2280 device, Power Manager II ispPAC-POWR1014A, 2 Mbit SPI Flash and 1 Mbit SRAM memory, a temperature sensor, an expansion header for I2C and SPI interfaces, and several LEDs and user switches.
Using the preloaded control system-on-chip (Control SoC) design provided with the development kit, you can now test within minutes board control functions including fan speed control based on temperature monitoring, LCD control, complete power supply monitoring and reset distribution in conjunction with the Power Manager II POWR1014A and 8-bit LatticeMico8 microcontroller. You can then build your own designs using the free downloadable reference design source code, implementing these features in less than an hour. The board also features USB channels for JTAG programming and debugging from a host PC. A prototype area provides access to a variety of PIO banks of the MachXO PLD and the on-board I2C bus. The board can be controlled with a menu driven interface via terminal programs running on a host PC.
MachXO PLD控制开发套件主要特性:
The MachXO Control Evaluation Board features the following:
Preloaded Control SoC demo
MachXO LCMXO2280
Power Manager II ispPAC-POWR1014A
2Mbit SPI Flash & 1Mbit SRAM
I2C temperature sensor
Current and voltage sensor circuits
On-board fan
Interface to 16 x 2 LCD panel *
SD memory and Compact Flash memory card sockets *
Audio output channel
Expansion header for SPI & I2C
LEDs & switches
Standard USB cable for device programming and I2C communication
RS-232/USB & JTAG/USB interface
3" x 1" prototyping area
RoHS-compliant packaging and process 
图1。MachXO PLD控制评估板外形图(顶视图)
图2。MachXO LCMXO2280C控制评估板方框图
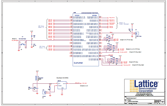
图3。MachXO LCMXO2280C控制评估板电路:配置
图4。MachXO LCMXO2280C控制评估板电路:Bank 0和Bank 1
图3。MachXO LCMXO2280C控制评估板电路:Bank 2和3
图4。MachXO LCMXO2280C控制评估板电路:Bank 4和5
图5。MachXO LCMXO2280C控制评估板电路:Bank 6和7
图6。MachXO LCMXO2280C控制评估板电路:MachXO 电源
图7。MachXO LCMXO2280C控制评估板电路:板电源
图8。MachXO LCMXO2280C控制评估板电路:电源管理
图9。MachXO LCMXO2280C控制评估板电路:原型区域
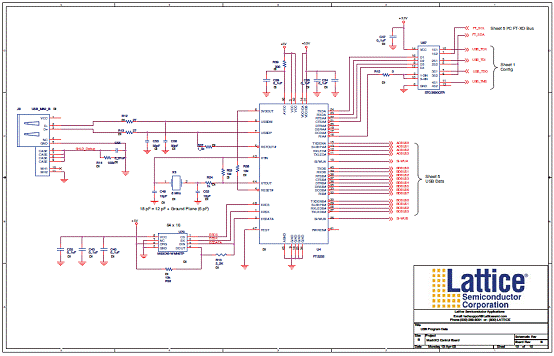
图10。MachXO LCMXO2280C控制评估板电路:USB程序数据
MachXO LCMXO2280C控制评估板材清单(BOM):


从profibusDP转ModbusTCP,一网打尽转换技巧!