时间:2009-12-10 08:48
人气:
作者:admin
Maxim推出针对SFP+以太网和光纤通道应用的单芯片VCSEL驱动器
Maxim推出针对SFP+以太网和光纤通道应用的单芯片VCSEL驱动器和双通道限幅放大器方案MAX3799。器件采用Maxim的 MBiC3 IC制造技术,具有高达14Gbps的性能以及多种可编程的接收器和发送器特性,功耗仅为320mW。MAX3799将两种芯片功能集成到单个芯片内,可为以太网1000BASE-SR/10GBASE-SR和2x/4x/8x/16x光纤通道收发系统提供经过优化的低成本、低功耗方案,简化了模块制造商的收发器BOM。
MAX3799产品特性
实现单模块设计,符合1000BASE-SR和10GBASE-SR规格要求;
1.25Gbps速率下具有-21.5dBm光灵敏度,采用10.32Gbps ROSA(-19.7dBm OMA);
3.3V供电时,功耗仅为320mW;
Rx/Tx通道支持14.025Gbps的典型电气特性;
10.32Gbps下,具有3mVP-P接收灵敏度;
8.52Gbps 8B/10B接收器输出具有4psp-pDJ;
10.32Gbps 231-1PRBS下接收器输出具有4psp-pDJ;
Rx/Tx输出具有26ps上升及下降时间;
速率选择:1Gbps模式或10Gbps模式;
CML输出禁止;
Rx和Tx极性选择;
可调节触发LOS报警电平;
LOS极性选择;
能够向100Ω差分负载提供高达12mA的调制电流;
偏置电流高达15mA;
集成视觉保护功能;
3线数字接口;
Tx输出具有可编程去加重。

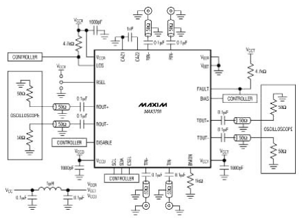
VCSEL驱动器特性测试电路。
从profibusDP转ModbusTCP,一网打尽转换技巧!