时间:2010-01-26 09:08
人气:
作者:admin
ADM2582E/ADM2587E-完全集成式隔离数据收发器
本文主要简单介绍RS-485总线标准,以及比较几种常见的RS-485电路,并重点介绍美国模拟器公司(ADI)最新量产的具备±15 kV ESD保护功能的完全集成式隔离数据收发器ADM2582E/ADM2587E,一个集成隔离DC/DC电源,适合用于多点传输线路上的高速通信应用的数据收发器。
1.引言
随着现代化社会生活的迅速发展,工业自动化的程度越来越高。在工业控制、电力通讯、智能仪表等领域中,也常常使用简便易用的串行通讯方式作为数据交换的手段。但是,在工业控制等环境中,常会有电气噪声干扰传输线路,使用RS-232通讯时经常因外界的电气干扰而导致信号传输错误;另外,RS-232通讯的最大传输距离在不增加缓冲器的情况下只可以达到15 米。为了解决上述问题,RS-485标准通常被用作为一种相对经济、具有相当高噪声抑制、相对高的传输速率、传输距离远、宽共模范围的通信平台。 RS-485标准采用平衡式发送,差分式接收的数据收发器来驱动总线。因为RS-485的远距离、多节点(256个)以及传输线成本低的特性,是EIA RS-485称为工业应用中数据传输的首选标准。ADI公司的ADM2582E/ADM2587E器件针对均衡的传输线路而设计,符合ANSI/TIA/EIA RS-485-A-98和ISO 8482:1987(E)标准。它采用ADI公司的iCoupler®技术,在单个封装内集成了一个三通道隔离器、一个三态差分线路驱动器、一个差分输入接收机和一个isoPower DC/DC转换器。该器件采用5V或3.3V单电源供电,从而实现了完全隔离的RS-485解决方案。
2.RS-485 标准介绍
电子工业协会(EIA)于1983 年制订并发布RS-485标准,并经通讯工业协会(TIA)修订后命名为TIA/EIA-485-A,习惯地称之为RS-485标准。RS-485标准是为弥补RS-232通信距离短、速率低等缺点而产生的。RS-485标准只规定了平衡发送器和接收器的电特性,而没有规定接插件、传输电缆和应用层通信协议。RS-485标准数据信号采用差分传输方式(Differential Driver Mode),也称作平衡传输,RS-485标准的最大传输距离约为1219 米。通常,RS-485网络采用平衡双绞线作为传输媒体,平衡双绞线的长度与传输速率成反比。在这里尤为注意并不是所有的RS-485收发器都能够支持高达10Mbps的通讯速率。如果采用光电隔离方式,则通讯速率一般还会受到光电隔离器件响应速度的限制。
3. 几种典型的RS485电路设计
(1)、传统的RS485电路
作为一种常用的通讯接口器件,RS-485/RS-422 芯片可以在许多半导体公司中找到对应的型号,比如ADI 公司(器件前缀为ADM)。大部分工业RS-485总线的客户应用如下的电路连接方式如图1所示,其485电路主要由2或3个快速光耦,RS-485收发器件以及隔离电源模块组成,优点是连接简单,价格便宜,缺点是用的器件较多,占用的PCB面积大,而且光电耦合器的在速度限制、功耗以及LED老化上受到限制。

图1 ADM487E典型应用电路
(2)、带隔离的增强型RS-485电路
磁耦隔离iCoupler技术,是由ADI公司设计开发的一项适合高压环境的隔离电路的专利技术,而非传统的基于光电耦合器所采用的发光二极管(LED)与光敏三极管结合,因采用了高速的iCOMS工艺,因此在功耗、体积、集成度、速度等各方面都优于光耦。同时能满足医用设备高电压工业应用、电源以及其它高隔离度环境的严格隔离要求,非常适合在各种工业上的应用,包括数据通信、数据转换器接口、各种总线隔离以及其它多通道隔离应用。
ADM2483是带隔离的增强型RS-485 收发器,其内部框图如图2所示,它包括一个三通道隔离器、一个带三态输出的差分驱动器和一个带三态输入的差分接收器。1/8 单位负载的接收器输入阻抗可允许多达256 个收发器接入总线,最高传输速率可达500Kbps。逻辑端兼容3V/5V 工作电源,总线端5V 供电。
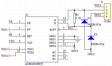
ADM2483与其它RS-485 接口芯片相比,集成了磁隔离技术,仅需要一个外部的DC/DC电源即可。ADM2483应用电路如图3所示,本电路仅供参考,若遇特殊应用,为了设备及系统安全,可以选择相应的其它保护措施,如TVS 等等。

图2 ADM2483功能内部框图

图3 ADM2483BRW典型应用电路
(3)、完全集成式隔离数据收发器
(a)、功能介绍
ADM2582E/ADM2587E包含一个集成式隔离DC/DC电源,不再需要外部隔离电源模块,是带隔离的增强型RS-485收发器,ADM2582E/ADM2587E是具备±15 kV ESD保护功能的完全集成式隔离数据收发器,适合用于多点传输线路上的高速通信应用。它采用ADI公司的isoPowerTM技术,在单个封装内集成了一个三通道隔离器、一个三态差分线路驱动器、一个差分输入接收机和一个isoPowerTM DC/DC转换器, 其内部框图如图4所示,该器件采用5V或3.3V单电源供电,从而实现了完全隔离的RS-485解决方案。ADM2582E/ADM2587E驱动器带有一个高电平有效使能电路,并且还提供一个高电平接收机有效禁用电路,可使接收机输出进入高阻抗状态。

图4 ADM2582E/ADM2587E 功能内部框图
(b)、ADM2587E典型应用电路
ADM2582E/ADM2587E采用isoPower™集成式隔离DC/DC技术,是一款隔离的RS-485/RS-422收发器,可配置成半双工或全双工模式,通信速率分别为数据速率:16 Mbps/500kbps,采用20引脚宽体SOIC封装,管脚兼容,其额定工作温度范围为工业温度范围(−40°C to +85°C)。
ADM2582E/ADM2587E与其它RS-485接口芯片相比,集成了磁隔离技术和DC/DC电源,是一个真正意义上的单芯片RS-485集成芯片,大大的减少了PCB板面积。ADM2582E/ADM2587E应用电路如图5所示,本电路仅供参考,若遇特殊应用,为了设备及系统安全,可以选择相应的其它保护措施,如TVS 等等。

图5 ADM2582E/ADM2587E 典型应用电路
(c)、ADM2582E/ADM2587E引脚名称功能描述

(d)、ADM2582E/ADM2587E使用说明
发送真值表

接收真值表

4. 其他特性
ADM2582E/ADM2587E具备过热关断特性,能够防止输出短路,可防止温度过高时芯片因电源的过度损耗而毁坏。当芯片工作温度高于150℃时,ADM2582E/ADM2587E独有的热关断电路会关断驱动器输出;而当温度回到140℃时,ADM2582E/ADM2587E会自动使能驱动器输出。
ADM2582E/ADM2587E最多可允许256 个收发节点接入总线, 隔离电压为2500V,输入/输出引脚上提供±15 kV ESD保护功能,真正防故障装置的接收输入端,以及大于25 kV/μs高共模瞬态抑制能力。
ADM2582E/ADM2587E集成了isoPower技术,该技术采用高频开关元件通过其变压器传输电力。在PCB布局时必须特别注意满足辐射标准。欲了解电路板布局的注意事项,可以参考应用笔记AN-0971,在此不做更详细介绍。
从profibusDP转ModbusTCP,一网打尽转换技巧!