时间:2009-05-16 16:00
人气:
作者:admin
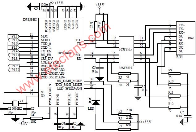
CAN 以太网接口电路设计图

DP83848I 是工业级10/100Mb/s 单端低功耗以太网收发器。25MHz 时钟输出,智能降功
耗模式。可提供稳定可靠的优质网络服务,为工厂及其他恶劣的操作环境加设可支持实时传
输的以太网。芯片DP83848I 支持三种MAC 接口方式:(1)MII;(2)RMII (Reduced MII);
(3)10Mb 串行网络接口(Serial Network Interface,SNI)。选用RMII 接口方式,通过设置pin39
高电平,pin6 低电平。引脚Pin27 置高,其使得DP83848I 以100Mbps 的速率工作。选用
16ST8515,其为网络隔离变压器,其主要是起阻抗匹配作用。数据传送频率为50MHz,连接
50MHz 的晶体振荡器到pin34 X1 脚[3]。CAN 以太网接口电路图如图3 所示。
上一篇:USB 3.0电缆实物解析
下一篇:CAN总线接口设计图
从profibusDP转ModbusTCP,一网打尽转换技巧!