时间:2009-06-16 08:42
人气:
作者:admin
基于FT245BM的简易USB接口开发
FT245BM的主要功能是进行USB和并行I/O口之间的协议转换。详细介绍FT245BM芯片的工作原理、内部结构、引脚分布及功能;给出基于FT245BM接口电路的典型设计及驱动和应用软件的编写方法。
关键词 FT245BM USB接口 并行I/O口
1 概述
当前,USB外设的开发是一个热点。由于USB总线具有传输速度快、占用资源少及真正的即插即用等优点,越来越受到业界的青睐。可是,USB的开发要求设计人员对USB的标准、Firmware(固件)编程及驱动程序的编写等有较深入的理解,因此限制了USB的开发人员;而基于FT245BM芯片的USB产品开发,能够使研发人员在最短的周期内开发出相应的USB产品。该芯片由FTDI (Future Technology Devices Intl. Ltd.)公司推出,使用简单、性能卓越,只要熟悉单片机编程及简单的VB、VC应用程序编程,就可很容易地进行用户产品开发。
2 FT245BM芯片功能简介
FT245BM的主要功能是进行USB和并行I/O口之间的协议转换。芯片一方面可从主机接收USB数据,并将其转换为并行I/O口的数据流格式发送给外设;另一方面外设可通过并行I/O口将数据转换为USB的数据格式传回主机。中间的转换工作全部由芯片自动完成,开发者无须考虑固件的设计。
FT245BM内部主要由USB收发器、串行接口引擎(SIE)、USB协议引擎和先进先出(FIFO)控制器等构成,如图1所示。USB收发器提供USB1.1/ 2.0的全速物理接口到USB总线,支持UHCI/OHCI主控制器;串行接口引擎主要用于完成USB数据的串/并双向转换,并按照USB1.1规范来完成USB数据流的位填充/位反填充,以及循环冗余校验码(CRC5/CRC16)的产生和检错;USB协议引擎管理来自USB设备控制端口的数据流;FIFO控制器处理外部接口和收发缓冲区间的数据转换。

图1 FT245BM芯片功能框图
FIFO控制器实现与单片机(如AT89C51等)的接口,主要通过8根数据线D0~D7及读写控制线(、WR、和)来完成和单片机的数据交互。FT245BM内含两个FIFO数据缓冲区,一个是128字节的接收缓冲区,另一个是384字节的发送缓冲区。它们均用于USB数据与并行I/O口数据的交换缓冲区。
另外,FT245BM还包括1个内置的3.3 V的稳压器,1个6 MHz的振荡器、8倍频的时钟倍频器、USB锁相环和EEPROM接口。FT245BM采用32脚的PQFP封装,体积小巧,易于和外设做到一块板上。其外形及引脚分布如图2所示,各引脚的功能描述如表1所列。

图2 FT245BM外型及引脚分布
表1 FT245BM引脚功能
3 硬件设计
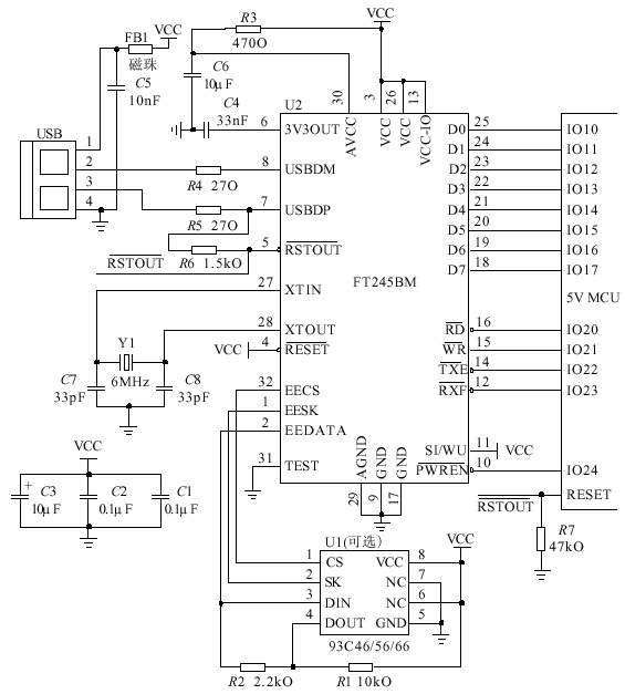
FT245BM的典型硬件电路如图3所示。该电路采用总线供电模式,同时采用上电复位方式,通过的输出使单片机复位。时钟电路可采用4脚的6 MHz晶振模块或由1个6 MHz的晶体及2个33 pF的电容组成。脚和I/O 24脚相连,用于判断USB总线是处于挂起状态还是正常状态。在USB接口的电源端采用一个磁珠,以减少主机和设备的干扰;同时,电源端增加了去耦和旁路电容,以提高电路的抗干扰性能。在PCB板的设计中,数据线的走线应尽可能短并且长度相等。图3中的93C46(93C56或93C66)是一片EEPROM,用于存储产品的VID、PID、设备序列号及一些说明性文字等。这些需要用户自己编写,编写的应用程序由FTDI提供。用户只须运行相应的VB应用程序,写入自己相应的信息即可。该EEPROM是可选的。若没有EEPROM,FT245BM将使用默认的VID、PID、产品描述符和电源描述符,并且没有设备的序列号。

图3 FT245BM的典型硬件电路
4 软件编程
当FT245BM的USB接 口连接到主机后,必须在PC机上安装一个由FTDI公司免费提供的虚拟串行口VCP(Virtual COM Port)驱动程序。该驱动程序兼容Windows 98/ 98 SE、Windows 2000/ME/XP等不同版本。用户可以在这虚拟串口上进行应用程序的开发。该虚拟串口可以像一个标准的物理串口那样被访问,可本质上所有针对虚拟串口的数据通信都是通过USB总线完成的,在设备端则通过并行I/O口完成。
在PC端,应用VB对虚拟串口(通常为COM3)进行应用编程。我们直接应用MSComm控件,将MSComm3.CommPort置为3,MSComm3.Seetings置为“9600,n,8,1”(该速率为默认设置,实际上VCP驱动程序总是使数据以最快速率传输);通过MSComm3.PortOpen设置COM3的开关状态;通过MSComm3.Input和MSComm3.Output读入或输出数据。在读取数据时,设置MSComm3.Rthreshold的值为1。只要有数据传到PC机,就立即触发MSComm3.CommEvent事件,自动读取COM3的数据;而发送数据则可自动或手动发送,由用户自己设置。根据这些,用户就可以轻松编写自己的应用程序了。
在设备端,基于万利的Insight SE-52仿真器进行编程。根据图4所示接收数据时序图,首先,须采样到信号为低,若为低,表明有接收到来自PC机的数据,允许单片机通过八位数据总线D0~D7读取数据。接着,通过信号由低到高的变化锁存数据(读入数据)。最后,延迟一段时间,重新开始下一字节的读取。软件流程如图5所示。发送数据过程,可根据图6所示发送数据时序图,同理编写发送数据的程序。设备程序可以在此基础上进一步开发,即用户根据自己的具体项目进行编程。

图4 接收数据时序图

图5 接收数据流程图
图6 发送数据时序图
5 结论
利用FT245BM进行USB接口的开发,简单、容易,开发周期短,易于为工程实践所采用;同时,也可以直接用于新产品的开发,如数码相机的USB接口、MP3播放器的USB接口及无线Modem的USB接口等。
参考文献
1 Future Technology Devices Intl Ltd. FT245BM Data Sheet. www.ftdichip.com. 2002-08
2 张红兵,等. 利用FT8U232AM实现的USB/RS232转换器. 国外电子元器件,2002(5)
3 范逸之编著. Visual Basic 与 RS232串行通讯控制. 中国青年出版社,2000
上一篇:基于PCI总线的高速噪声检测系统
下一篇:基于FPGA的PCI总线接口设计
从profibusDP转ModbusTCP,一网打尽转换技巧!