全球最实用的IT互联网信息网站!
AI人工智能P2P分享&下载搜索网页发布信息网站地图
谈谈二极管与IGBT少子寿命的影响
阅读全文2023-07-12
汽车行驶速度的PID控制系统仿真分析
浅谈CAN总线入侵检测的精度
LVDS连接器的插拔方法集注意事项
LIN总线物理层与LIN通信原理及帧结构
HDIO OBUFT和IOBUF用例简析
FPGA六大应用领域解析
汽车DC 24V系统过抛负载测试解决保护方案
阅读全文2023-07-11
直线导轨的分类
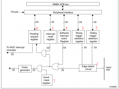
STM32单片机中断详解
博世CAN SIC XL收发器ASIC NT156介绍
力特奥维斯Littelfuse解读设计高可靠性的汽
RS485接口电路设计全面指南:从基础到实
如何使用ZPS-CANFD进行CAN信号质量评估?
CPU | 内存 | 硬盘 | 显卡 | 显示器 | 主板 | 电源 | 键鼠 | 网站地图
Copyright © 2025-2035 诺佳网 版权所有 备案号:赣ICP备2025066733号 本站资料均来源互联网收集整理,作品版权归作者所有,如果侵犯了您的版权,请跟我们联系。