全球最实用的IT互联网信息网站!
AI人工智能P2P分享&下载搜索网页发布信息网站地图
组态王与单片机多机串口通信的设计
阅读全文2009-10-30
智能装置CAN转以太互连通信方案设计
阅读全文2009-10-27
ATmega128在开发应用中应注意的问题
阅读全文2009-10-26
基于PCI总线的CAN卡的设计与实现
阅读全文2009-10-25
CAN总线在分布式变电所自动化系统中应用
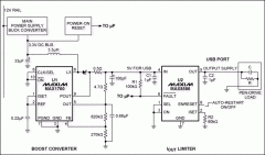
在插入时可以防止USB电流过冲的简单电路
阅读全文2009-10-23
基于PDIUSBD12的无线USB接口收发器的设计
阅读全文2009-10-22
现场总线CANbus与RS-485之间透明转换的实现
基于PCI总线多通道数据采集系统的设计
C8051F320单片机原理及引脚及封装
阅读全文2009-10-19
博世CAN SIC XL收发器ASIC NT156介绍
力特奥维斯Littelfuse解读设计高可靠性的汽
RS485接口电路设计全面指南:从基础到实
如何使用ZPS-CANFD进行CAN信号质量评估?
CPU | 内存 | 硬盘 | 显卡 | 显示器 | 主板 | 电源 | 键鼠 | 网站地图
Copyright © 2025-2035 诺佳网 版权所有 备案号:赣ICP备2025066733号 本站资料均来源互联网收集整理,作品版权归作者所有,如果侵犯了您的版权,请跟我们联系。