时间:2023-07-15 11:32
人气:
作者:admin
导读:本期文章主要介绍电机控制中的电压重构。重构的电压用于磁链估计等模块必须的输入,对整体控制而言,显得尤为重要。
一、引言
一般情况下,在实际应用中不用电压霍尔采样电压,而是直接利用电流内环的调节器输出,通过坐标变换得出电机的相电压,或者通过PWM波占空比和母线电压来估算相电压。估算电压代替采样电压,一方面取消了电压采样电路和电压霍尔,降低了硬件成本;另一方面避免了低速时电压过低并受干扰影响造成的采样电压不准确,影响低速控制性能;另外避免了电压采样电路和电压霍尔的硬件故障的影响,提高了系统的稳定性。但是估算电压存在估计准确性问题,如果单纯地只通过每相在各个时刻的PWM波占空比和母线电压来估算得到的各相当前时刻的端电压,其幅值和相位与真实值存在较大误差。造成误差的主要原因有:
1、死区的影响:
为了避免逆变器上下桥臂同时导通,设定了死区时间,造成了PWM波占空比发生变化;
2、IGBT导通和关断延迟影响:
IGBT硬件本身的开通延迟和关断延迟造成了PWM波占空比发生变化;
3、管压降影响:
IGBT导通管压降和续流二极管管压降造成了PWM波幅值发生变化。
二、分清端电压、相电压、线电压

图2-1 三相逆变桥与电机连接示意图

三、相电压估算

3.2 仿真验证分析

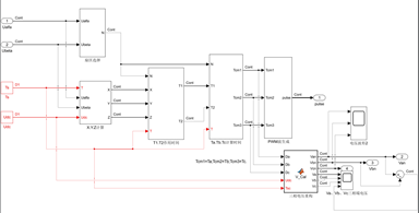
图3-1 电压重构仿真系统

图3-2 三相端电压的仿真波形

图3-3 三相相电压的仿真波形
由图3-2和图3-3可知,三相端电压为马鞍波,三相相电压为正弦波。
四、总结
4.1 为什么要进行电压重构
三相感应电机的磁场定向是矢量控制FOC的关键问题,只有准确地观测和运算出转子磁链的位置和幅值,才能将定子电流变换到沿转子磁场定向的旋转坐标系上,从而实现对转子磁链的矢量控制。
在进行转子磁链观测和电机转速估计时,都需要用到输出电压,由于电压传感器元件成本高,因此大多采用直流母线电压和开关管状态重构输出电压技术。但是由于死区时间和开关管非线性因素的影响,从而导致输出电压估计不准。
审核编辑:汤梓红下一篇:汽车驱动电机结构原理及故障分析