时间:2023-06-26 09:15
人气:
作者:admin
变频器驱动电动机运行过程中,由于电源电压偏离额定值较多、负载状况异常、参数设置不合理、变频器运行环境温度过高、湿度过大、电源谐波污染严重等原因,变频器会及时检测发现并在操作面板的显示器上显示相应的字符(LED显示时)或文字(LCD显示时),给出报警信号。与此同时,变频器还会根据故障的严重程度,驱使保护出口继电器的接点动作,接通灯光或音响报警电路;故障更严重时,还可能发出保护停机指令。这里介绍变频器故障时的显示与诊断逻辑。
一、变频器故障的显示
变频器如果出现异常或故障致使保护功能动作,变频器有可能会立即跳闸,电动机处于自由停车状态,这时操作面板上的LCD或LED显示屏会显示故障名称。只有消除了故障原因、并用操作面板上的RESET键或控制电路端子RST复位,变频器才能退出跳闸保护状态,之后才能重新启动电动机。
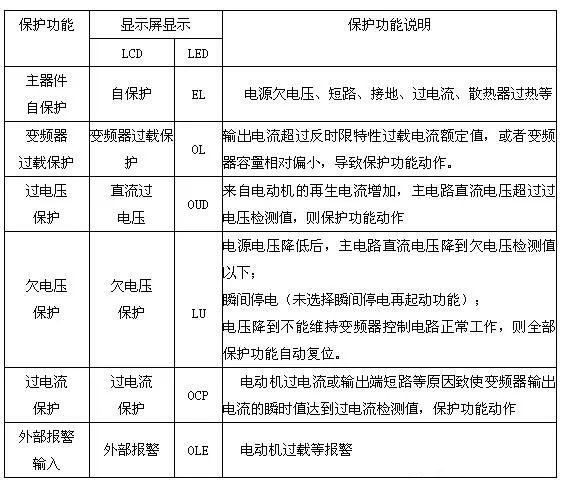
变频器故障时显示的故障名称及保护功能说明见表1。

表1 变频器故障时的显示内容
二、变频器故障的逻辑图诊断
变频器操作面板上显示了故障代码后,操作运行人员应根据变频器面板上显示的故障提示字符或文字,结合平时积累的维修实践经验,准确地判断出故障的原因或范围。对于用户现场有条件处理解决的故障,应慎重、积极、迅速处理,以便尽快恢复设备运行。有些运行故障是因为功能参数设置不当造成的,可重新预置。
1.过电流保护故障的逻辑判断

2.过电压保护故障的逻辑判断

3.变频器和电动机过载保护故障的逻辑判断

4.欠电压保护故障的逻辑判断

5.变频器显示外部故障报警时的逻辑判断

审核编辑:汤梓红