时间:2023-06-09 17:09
人气:
作者:admin
Dalsa线阵相机调试手册
文章结构如下,本文章将介绍1-8 1.相机型号参数 2.相机软件安装 3.编码器连接方式 4.采集卡说明 5.软件与相机设备选择 6.Board面板设置(提前设置参数) 7.Attached Camera参数设置 8.触发脉冲、图像被压缩或者拉伸、分倍频设置
1.相机型号参数
相机:线16k CL
分辨率:16384 x 1
像素大小:3.52 μm x 3.52 μm
麦克斯行费率:48 千赫
镜头安装(螺纹):M72 x 1
产品编号:LA-CM-16K05A-xx-R
注:现场采用的相机型号即为上表1.1型号参数所示,相机型号为LA-CM-16K05A。其中LA是系列名称,CM是指黑白相机(CC是彩色),K就是个单位(1024)。
本次项目调试使用的线阵相机是Dalsa的LA-CM-16K05A。
2.相机软件安装
2.1首先会拿到商家给的一个驱动压缩包,解压出来可以看到三个.exe文件,如图2.1所示。

图2.1 驱动解压文件
2.2首先安装Sapera_LT_8.30_SDK.exe (摄像机接口应用程序),安装完成后出现如图2.2所示图标。
注:Sapera_LT_8.30_SDK.exe是一个采集demo。

图2.2 Sapera_LT_8.30_SDK安装完成图标
2.3然后安装Xtium-CL_mx4_1.11.00.0161.exe (帧抓取器),安装完成后出现如图2.3所示图标。
注:Xtium-CL_mx4_1.11.00.0161.exe是管理文件应用程序

图2.3 Xtium-CL_mx4_1安装完成图标
2.4通过以上步骤,软件安装已经完成(打开相机采集只需要双击Sapera CamExpert即可,图2.2图标)。
3.编码器连接方式
3.1编码器参数
1.编码器型号:E6B2-CWZ1X 2.输出形式:线性驱动器输出 3.电源电压:5V 4.作用:配合相机行频率,控制相机采集速度
3.2编码器线色对应端子名,如下图3.2所示。

图3.2 编码器线色对应端子名
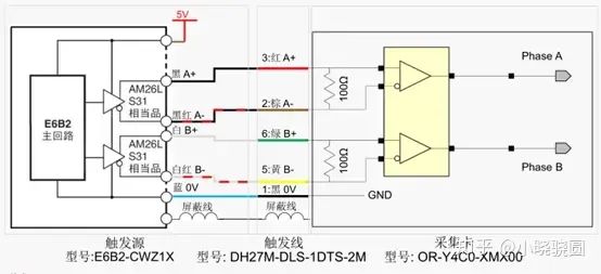
3.3编码器与触发线的连接方式,如下图3.3所示。

图3.3 连线方式
4.采集卡说明
4.1采集卡是电脑主机中的一个外接口,负责获取信号到电脑上并存储图片。
4.2采集卡LED灯显示状态描述,如下表4.2所示。

表4.2 LED灯显示状态
4.3LED红灯表示:相机未连接。
解决方案:
1. 检查相机和采集卡接线
2. 连接打开软件,调整参数,连接相机。调整之后无反应,则更换主机。(软件中需要选择采集卡和线阵相机型号)
5.软件与相机设备选择
5.1双击图标Sapera CamExpert,运行软件。
5.2设置采集卡类型,如下图5.2红框标注所示。

图5.2 采集卡类型
注:①Device中先选择Xtium-CL_MX4_1,再选择CameraLink Full Mono。
②Xtium-CL_MX4_1:采集卡采集类型;
③CameraLink Full Mono:黑白相机;
④Mono下边四个相机型号分别表示彩色相机的传输模式几种不同类型。
5.3打开config配置文件,如下图5.3所示,会看到config中有三个Teledyne DALSA。

图5.3 config文件
注:第一个Teledyne DALSA是官方自带。下方的两个Teledyne DALSA, 用户设置完,点保存就会生成一个此文件。配置好以后保存,只留一个,以后可以直接选择这个。
5.4设置config,即选择一个相机文件。我们应该选择LA_CM_08K08A_00_R的FreeRun,如下图5.4所示。

图5.4 config设置
注:因为默认配置里没有16K的配置,而16K的芯片大小与8K一样,采集方式一样。只是像元数不同,所以可以先选8K的然后改像素参数变成16K的。(当然,这个选项可以不选,直接在下面采集卡信息栏和相机信息栏自己配置()这需要对相机和采集卡得参数比较熟悉,不推荐)
5.5设置连接相机,如下图5.5所示,选中Settings,选择Type,选中Auatomatic Detection(搜索连接相机)。

图5.5 连接相机
5.6相机连接完成后,在Parameters参数中会出现Attached Camera如图5.6所示。

图5.6 相机连接成功标志
6.Board面板设置(提前设置参数)
6.1Basic Timing中芯片参数设置(修改参数为16384),如下图6.1所示。

图6.1 芯片参数设置
注:芯片参数是指相机的感光芯片的像元个数,NK=1024*N。
6.2Advanced Control中设置信号源类型、相机控制方式、触发方式、控制采集的信号个数,如下图6.2所示。

图6.2 Advanced Control参数设置
注:①信号源类型Line Sync Source:Shaft Encoder input编码器输入;
②相机控制方式:Line Trigger线路触发;
③触发方式:Method1, 线积分方式适合复杂场合应用;线触发方式适合简单场合应用;
④控制采集信号个数:Pulse #1, 取决于上面的触发方式,线触发只需要一个,线积分需要两个或多个。需要多个的就会用到CC1/2/3/4。
6.3External Trigger设置,如下图6.3所示。

图6.3 External Trigger设置
注:①丢沿,每n+1个信号丢n个。
②倍频,原有的频率乘几倍。(1倍,2倍,4倍,8倍16倍,32倍可选)。
6.4Image Buffer and ROI设置,如下图6.4所示。

图6.4 Image Buffer and ROI设置
注:6.4Image Buffer and ROI设置主要是设置画幅高和宽,刚开始调节线阵相机画面有无和景深时,我们可以减小画幅,调节焦距,使相机处于比较清晰的位置。同时也增大了帧率。
7.Attached Camera参数设置
7.1I/O Control设置触发模式开关,如下图7.1所示。

图7.1 触发模式开关
7.2相机打开设置,如下图7.2所示。

图7.2 相机开关设置
注:相机画面全黑(或者不可以出现画面)
解决方法1:调节光圈(4为最大)
解决方法2:线阵相机的采图区域(一条线)是否与光源的透过线垂直在同一水平线(尝试手电筒照镜头,如果亮表明不在同一直线上)
解决方法3:光源控制器强度是否打开或者比较暗
7.3Camera Control设置,设置曝光时间和增益,如下图7.1所示。

图7.3 Camera Control设置
注:①Exposure Time:曝光时间
②Gain:增益
总结:增大画幅或者增大曝光时间会降低行频,帧率随之降低。
7.4编码器在软件触发成功的标志:有信号、有频率,如下图7.4所示。

图7.4 编码器成功运行标志
注:编码器滑动可能存在空滑问题或者编码器信号源起始点的问题,如下图展示所示。

8.触发脉冲、图像被压缩或者拉伸、分倍频设置
8.1触发脉冲设置如下图8.1所示。

图8.1 触发脉冲设置
8.2图像被压缩或者拉伸设置,如下图8.2所示

图8.2 图像拉伸压缩处理
8.3分倍频设置,如下图8.3所示

图8.3 分倍频设置
编辑:黄飞