时间:2023-05-18 11:22
人气:
作者:admin
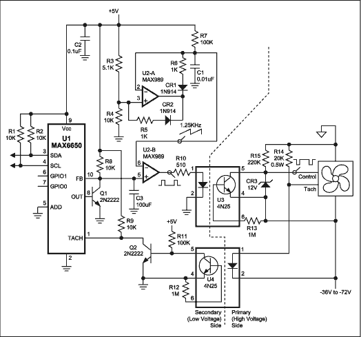
图中显示了一个电路,允许MAX6650风扇速度调节器IC控制隔离栅另一侧的高压风扇。
芯片可用于监测和控制通风风扇。不太常见的是用于电信应用的风扇控制器,它们必须在电源电压在 36V 至 72V 范围内的电气隔离环境中运行。例如,MAX6650具有许多对系统设计人员有用的控制和监视功能,但它位于隔离栅的副边(低压),因此缺少通常用于控制高压风扇的脉宽调制(PWM)输出。
可以将MAX6650放置在栅的高压侧,并将双向I²C信号转换到低压侧,但更简单的替代方法是将MAX6650保持在低压侧,并使用光隔离器在栅上转换两个单向信号(控制和转速计脉冲)(图1)。

图1.该电信系统控制电路根据存储在控制器(U1)中的数字值调节风扇速度。
U1 和 Q1 在 U1 引脚 10 处产生直流控制电压。然后,比较器 U2-A 和 U2-B 根据风扇的要求将直流电压转换为 PWM 信号。U2-A 产生一个 1.25kHz 电压斜坡,从大约 1.2V 爬升到大约 3.3V。U2-B将此斜坡与控制电压进行比较,产生施加到光隔离器U3中LED的PWM信号。U3中的光电晶体管反相PWM信号并将其直接馈送到风扇的控制输入,其中信号的占空比决定了风扇的转速。
对于反馈,风扇产生一个转速计脉冲序列,每转由两个脉冲组成。这些脉冲驱动光隔离器U4中的LED,U4的光电晶体管将信号传递到U1的TACH输入。然后,U1根据需要提供OUT电压,以将TACH频率保持在与U1内部寄存器中的值相对应的水平。系统微处理器(μP)通过I²C总线写入该寄存器,精确指示风扇速度。
U1 控制环路还可补偿风扇电源电压变化等因素。μP 可以命令 U1 执行许多其他操作,例如在风扇发生故障时发出警报、关闭风扇或完全打开风扇(通过记录生成的风扇速度来检查风扇轴承)。
审核编辑:郭婷