时间:2023-05-16 09:46
人气:
作者:admin
根据《世界能源关键数据统计》的调查分析,工业领域约占全球电力消耗的40%以上。其中,约有70%的能耗来自电机。在全球范围内,数以千万计的电机正运行于机械、风扇、泵、压缩机、传送带等设备中,这些电机约占全球电力消耗的28%。而每年还有数百万台新电机被安装在世界各地的工厂、办公室和其他工作场所。欧盟委员会的一项研究表明,到2030年,仅工业电机的全球节能潜力就达13286太瓦时,相当于11.4亿吨油当量,仅次于采暖应用。由此可以看出,为这些运行在世界各地的电机找一个好“管家”,选择一款合适的驱动和控制IC,是多么的重要!
电机驱动和电机控制器的产品分类
在寻找合适的电机驱动和控制IC之前,我们首先要做这样一件事,那就是项目中你打算使用哪种类型的电机。
按产品类别划分,目前的电机类型主要包括有刷直流电机(BDC)、无刷直流电机(BLDC)、永磁同步电机(PMSM)、交流感应电机(ACIM)、步进电机(Stepper)、开关磁阻电机(SRM)等6种。其中,有刷直流电机、无刷直流电机和步进电机是最常用的3种电机类型。根据公开的数据,有刷直流电机的使用率相对较高,约占整个电机市场一半左右的份额。无刷直流电机的需求量近几年开始出现一定的增长,市场分析机构FMI预测,2018年至2027年间,无刷直流电机对电机驱动IC的需求预计将创造6.177亿美元的增量机会。
有刷直流电机是三种电机中最简单的一种,具有启动响应速度快、扭矩大、变速平稳、控制精度高以及使用成本低等特点,在玩具和其他对成本敏感的应用中最常见。最近几年,有刷直流电机也开始进入家用电器领域,比如电动百叶窗和电动门锁中都有它的身影。控制有刷直流电机相对简单,只需改变施加在电机上的平均电压就能改变它的速度,也可以通过H桥和微控制器(MCU)来实现。
无刷直流电机可以看做是永磁同步电机的一种,在机械上比有刷直流电机简单,通常转子上有永磁体,定子上有绕组。它克服了有刷直流电机的先天性缺陷,以电子换向器取代了机械换向器,因此,无刷直流电机既有直流电机良好的调速性能,又有交流电机结构简单、无换向火花、运行可靠和易于维护等优点,非常适用于计算机风扇、工业设备等场合。然而,它们在工作中需要精确的控制,以实现更高的效率。
永磁同步电机PMSM通常用于高性能和高效电机驱动。PMSM电机与BLDC电机本质上区别不大,在现代各种电机应用中,两者之间有时可以互相替换。在TI的官网中就有这样一段话:利用我们的BLDC电机驱动器产品系列,能最大限度地提高三相无刷电机和永磁同步电机(PMSM)的性能。
交流感应电机ACIM结构简单、可靠,而且可从AC线路电压中直接操作,在消费电子类应用和工业应用中颇受欢迎。
步进电机又称为脉冲电机,只有周期性的误差而无累积误差这一特点,使得步进电机在数字控制系统中有着广泛应用,尤其是那些需要高精度角运动的设计,例如台式打印机、3D打印机、安全摄像头、相机镜头、医疗扫描仪、智能照明和数控铣床等。
步进电机是通过控制脉冲宽度、占空比或输入脉冲周期来管理的。步进电机控制的挑战在于避免失速,失速可引起电机或电子元件的损坏。如果在过载或快速变速过程中失去同步,而驱动器仍在全力工作时,电机就会失速。因此,在设计中应考虑要有足够的电流裕度以防止突然的大转矩变化。
开关磁阻电机SRM是一种新型调速电机,是继变频调速系统、无刷直流电动机调速系统后的新一代调速系统。它的结构简单坚固,调速范围宽,系统可靠性高。
电机控制和驱动IC市场前景可期
我们常说的电机驱动其实包含两层含义,一是控制,二是驱动。电机控制器是一种新型的集成电路(IC),在为多相电机(如无刷直流电机和三相交流感应电机)构建高性能电机驱动器的同时,可以节省大量的工程费用。这些控制器专为满足低成本、变速和三相交流电机控制系统的要求而设计,比如低功率HVAC电机、商业洗衣机和洗碗机、过程控制、泵和风扇等。
按行业划分,全球电机控制IC市场分为汽车、楼宇控制、工业自动化、消费电子、医疗保健等。机器人领域对电机控制芯片需求的增长是推动工业自动化行业电机控制IC市场的主要因素之一。汽车工业的发展是支撑全球电机控制IC增长的另一支有生力量。此外,电机控制IC在消费电子产品中有着广泛的应用,这也将是推动电机控制IC市场增长的关键因素之一。
根据权威分析机构FMI的预测,到2027年,全球电机控制IC市场的复合年增长率将从2017年的39.05亿美元基础上增长5.0%,相当于拥有63.44亿美元的市场潜力,而增长的驱动因素主要来自于医疗和汽车制造设备中使用的电机控制芯片。
那么,电机驱动器又有什么作用呢?它和电机控制器之间有什么区别?从电机的工作原理来看,电机驱动器只负责控制驱动电机的功率,而逻辑和数字控制必须由外部微控制器或微处理器完成,后者就是电机控制器。电机控制器内置所有逻辑电路,可由更高级别的接口(如PWM信号、USB、模拟输入等)进行控制。在价格上,电机驱动器通常比控制器要低一些。现在,企业在提供电机驱动解决方案时,往往将控制部分和驱动部分集成在一起,用户拿到的就是一个整体的解决方案。
如何为你的项目选择一个合适的电机控制驱动器?
在消费电子产品、家用电器、计算机和外围设备、医疗设备和汽车等领域,只要我们需要连续运动或精确定位,就离不开电机。上文我们已经提到,常用的电机类型有三种,即有刷直流电机、无刷直流电机和步进电机。根据电机的不同,我们需要寻找的电机控制驱动器解决方案也会有一定差别。
在能源短缺以及全球气候变暖的双重压力下,更高能效、更出色动态性能和更低运行噪声,已成为电机驱动设计的必然趋势。电机驱动系统的整体优化是在给定的投资条件下有效实现最高系统效率水平的关键途径,这也是为什么企业提供的电机驱动方案往往是一个整体的集成方案。
现在,全球排名前十(Top10)的模拟IC供应商几乎都有电机驱动IC业务。因此,市场上可供选择的产品和方案非常多。在IC Insights发布的一份报告中,在德州仪器(TI)2019年128亿美元的IC销售额中,模拟电路约占80%,业务来源主要集中在工业应用(占销售额的36%)。电机驱动器是TI 重要的产品分支,它提供的电机驱动器不仅简化了设计,减少了电路板空间,还能有效降低系统成本。从具有简单控制接口的集成电机驱动器到智能门驱动器和功能安全设备,TI 的产品能帮助系统设计师尽可能地提高电机性能。
在介绍具体的电机驱动方案之前,我们有必要先来看一下在电机驱动方案中常常被提到的H桥是怎么回事,因为H桥是驱动有刷直流电机最常用的方式。图1是H桥的工作原理图,它使用两对晶体管(通常是MOSFET)来控制电流流过电机的方向。通过改变电流的方向,电机的旋转方向就会改变。凭借广泛的电压范围和多种结构,包括单H桥和多H桥驱动器,我们就会得到适用于各种工业、个人电子和汽车应用的有刷直流电机驱动器方案。综合来看,有刷直流电机的控制是最简单的,没有时间或协议的要求。而步进电机和无刷直流电机都需要特定类型的信号来控制。

图1:H桥工作原理图(图源: core-electronics.com.au)
TI DRV8x系列电机驱动器可对有刷和无刷电机、步进电机或其他电子机械传动器等电磁设备进行驱动。借助TI DRV8x系列集成电机驱动器,设计人员可快速、轻松地实现电机的驱动,缩短上市时间,并极大地简化设计。通过集成栅极驱动电路、感应放大器、保护装置、FETS、工业标准控制接口,并采用驱动算法,便可大幅改善设计复杂度、电路板空间以及电机驱动时间。此外,DRV8x系列还提供过流保护、短路保护、欠压闭锁和超温的内部停机功能。

图2:简化的DRV8840工作原理图(图源:TI DRV8840)
其中,DRV8840专为打印机、扫描仪和其他自动化设备应用提供集成的电机驱动解决方案。该装置有一个H桥驱动器,用于驱动一个有刷直流电机。DRV8828可以从8.2V到45V的单电源供电,提供高达5A的峰值或3.5A的输出电流(在24V和25°C下适当散热)。一个简单的PHASE/ENBL接口可以方便地连接到外部控制器,用于调节驱动电流的大小。
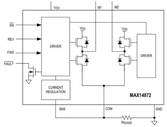
Maxim公司的电机驱动器MAX14872,有一个正向旋转的逻辑电平输入和一个反向旋转的逻辑电平输入,以及一个可以用来关闭设备的有效低启动引脚。

图3:MAX14872工作原理图(图源:MAX14872)
图4是NXP公司的三相无刷直流(BLDC)电机控制参考设计,该方案基于其Kinetis系列MCU,为三相无传感器BLDC电机控制解决方案提供范例。它采用6步通信流程,包括闭环速度控制和动态电机电流限制。集成了全面的模拟功能,为BLDC电机控制应用提供高性能解决方案。

图4:NXP公司3相无刷直流电机控制方框图(图源:NXP官网)
STMicroelectronics的STSPIN电机驱动器系列集成了以极高精度高效驱动电机所需的所有功能,并且包括一个可降低主微控制器负荷的先进运动轮廓生成器,同时通过一套全面的保护和诊断特性确保稳固性和可靠性。在广泛的额定电压和电流范围上满足了有刷直流电机、步进电机和无刷直流电机的要求。
STSPIN820是一款256微步集成电机驱动器,带步进时钟和方向接口,集成在一个4 x 4mm的小型QFN封装中,内含控制逻辑和低RDSon功率级。集成控制器实现PWM电流控制,具有固定的OFF时间和1/256th的微步分辨率。

图5:STSPIN820过流和短路保护管理原理图
对步进电机而言,过流和短路保护非常重要。图5所示的STSPIN820内嵌的保护电路能让每路电源输出免受过载和短路的冲击。当触发过电流或短路保护时,功率级将被禁用,开漏MOSFET保持开启状态,直到EN故障输入降至VRELEASE阈值以下,然后通过外部REN电阻器对CEN电容器进行充电。
结语
现在,电机已经遍布在我们生活的每个角落,它们可以在洗衣机、烘干机、冰箱、汽车、风扇、水泵、空调和大量的其他产品中找到。对于这样一个能耗“大户”,它们需要尽可能高效地运行以减少能源消耗。因此,从最简单到最先进的电机控制驱动方案,它们都有共同的特质:性能、可靠性、效率和精度要尽可能的“高”,尺寸、成本和上市时间要尽可能的“低”。如果您正在寻找合适的电机驱动方案,希望本文能为您打开项目的第一扇门。
审核编辑:郭婷