时间:2023-05-17 11:51
人气:
作者:admin
线性电路通过为风扇产生可变电源电压来测量温度并控制冷却风扇的速度。
随着越来越多的电子设备进入办公室和家庭,风扇噪音正成为一个更大的问题。在温度条件允许的情况下,变速风扇允许更慢、更安静的风扇速度。
风扇控制电路的范围从在特定温度下提高风扇速度的简单开关到具有连续可变速度的数字控制风扇。高速/低速开关价格低廉,但突然变速的声音可能很烦人。数字控制风扇性能良好,但这些电路成本更高,系统必须包括串行总线。本应用笔记介绍了一种用于风扇速度控制的低成本、独立模拟电路(图 1),可根据风扇电压和温度之间的任何所需线性关系轻松调整(图 2,曲线 B 和 C)。实际数据点与图2中的目标电压作对比。

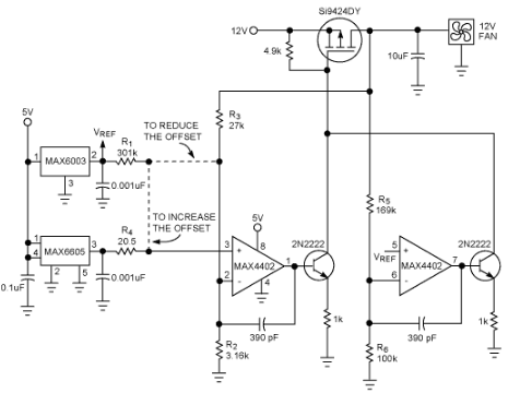
图1.该电路提供与温度成比例的连续线性风扇控制电压。

图2.如文中所述,这些曲线说明了图1中电路的电压输出与温度的关系。
图2中的曲线“A”表示MAX6605模拟温度传感器的输出与温度的关系,单位为°C:
Vsensor = 0.0119V/°C × 温度 + 0.744V。
曲线“B”将风扇电压与温度相关联,并将8.0V的最小“地板”电压与倾斜线相结合:
Vfan = 0.114V/°C ×温度 + 6.86V。
底压确保风扇在低温下旋转,高于10°C时,电压以0.114V/°C的斜率增加,直到45°C达到满值。 简单地放大MAX6605输出并不能提供8V底电压,获得风扇电压斜率所需的增益(9.58 = 0.114/0.0119)与获得y截点所需的增益(9.22 = 6.86V/0.744V)不同。
要将线“A”转换为线“B”,必须从温度传感器输出中减去电压偏移,然后将结果乘以常数。这可以通过图1的电路来实现,在该电路中,您连接标有“减少偏移”的虚线。一个运算放大器产生斜线,第二个运算放大器产生底电压。运算放大器输出连接到晶体管的方式是,要求更高输出电压的运算放大器占主导地位。以下公式可确定电阻值:
对于条件 R2<
R2 = R1(AvVtemp0 - Vy-intB)/[(Av-1)(Vref - Vtemp0 + Vy-intB/Av)],以及
R3 = R2(Av-1),其中
R1 是任何合理的值,
Av = 0.114/0.0119 = 9.58 是以 V/°C 为单位的所需斜率与温度传感器的斜率之比,
Vtemp0 = 0.744V 是 0°C 时的温度传感器电压,
Vy-intB = 6.86V 是由所需(外推)温度曲线指示的 y 截距,并且
Vref = 3.0V 是基准电压。
因此,选择R1 = 301kΩ可以计算R2 = 3.158kΩ和R3 = 27.09kΩ。最接近的1%值分别为3.16kΩ和27.0kΩ。
以下公式可让您计算底电压:
R5 = R6(Vfloor - Vref)/(Vref),其中 R6 等于任何合理值,并且
Vfloor = 8V 是所需的最小输出电压。
因此,选择R6 = 100kΩ可以计算R5 = 169kΩ。
在某些情况下,所需的失调增益大于所需的斜率增益,因此必须增加温度传感器的自然失调。对于所需的温度曲线“C”,表示为:
Vfan = (0.114V/°C)(温度 + 8.5V),
Av = 9.58的增益(斜率)与线路“B”相同,但所需的失调增益(8.5V/0.744V = 11.42)更大。因此,您可以使用原理图的“增加偏移”版本。以下等式适用于这种情况:
R4 = R1(Vy-intC/Av - Vtemp0)/(Vref - Vy-intC/Av) = 20.41kΩ,
其中 Vy-intC = 8.5V 是所需温度曲线与 y 轴的交点。当R1 = 301kΩ时,R4最接近的1%值为20.5kΩ。
审核编辑:郭婷
审核编辑:郭婷
上一篇:变频器应用于洗车机上控制原理
下一篇:风扇速度控制很酷