时间:2023-04-13 15:05
人气:
作者:admin
当消费电子市场萎靡不振时,新能源成为最大的亮点。这在半导体对比尤为明显。
同为明星企业,近期斯达半导和韦尔股份先后公布2022年年报,迎来上市以来最好与最差的财报:
根据年报,斯达半导实现营业利润27.05亿元,同比增长58.53%,归母净利润8.18亿元,同比增长105.24%,经营活动产生的现金流量净额净流入6.68亿元,同比增长87.37%,三项数据均为上市以来最高。
报告期内,韦尔股份扣非后归母净利润仅9579.31万元,同比暴跌97.61%,上一次公司该项数据不足1亿元要追溯到2014年,那年营收规模14.07亿元,还不到2022年营收规模的十分之一。交出了上市6年以来最差财报。
韦尔股份虽是中国前三的CIS芯片厂商,但不免受消费电子需求下降、出货减少造成利润重创。而斯达半导是中国车规级模块的新锐,受益于中国独领风骚的新能源汽车销量,2022年该公司车规级IGBT模块持续放量。
当芯片去库存时,IGBT作为唯一的例外。
新能源车的最强大脑
IGBT模块,(Insulated Gate Bipolar Transistor)绝缘栅双极型晶体管,又称车规级功率半导体模块,由双极型三极管(BJT)和绝缘栅型场效应管(MOS)组成,特点是高输入阻抗和低导通压降,非常适用于直流电流600V及以上的变流系统,应用场景以及变频器、逆变焊机、电磁感应加热、工业电源等。IGBT是工控及自动化领域的核心元器件,也是国际上堪称的电子革命中最具代表性的产品。

△ 中压IGBT一般电压在1200-2500V,适用于新能源汽车、风力发电等领域,由于碳中和计划的持续推行以及新能源领域的高速发展,该领域是中国IGBT本土厂商未来主要发力的领域
△ 1700V IGBT模块 图源:斯达半导
新能源汽车电机驱动系统中电机控制器最广泛的解决方案是采用IGBT。多个IGBT芯片集成封装在一起,形成一个IGBT模块,具有更高的功率和更强的散热能力。IGBT主要应用于新车的电池管理系统、电控系统、空调控制系统、充电系统等。可直接掌控整车核心指标,被誉为新能源汽车“最强大脑”:
电控系统,作用于大功率直流/交流(DC/AC)逆变器后驱动汽车电机;
车载空调控制系统,作用于小功率直流/交流(DC/AC)逆变器;
充电桩作为智能充电桩中的开充电桩,智能充电桩中被作为开关元件使用;

△ 图源:芯能半导体
根据英飞凌年报,新能源汽车中功率半导体器件的价值约为传统燃油汽车的五倍。其中,IGBT约占新能源汽车电控系统成本的37%,也就是说IGBT占整车成本的7-10%,仅次于动力电池。
车规级 IGBT 对产品性能的要求高于工业控制和消费类 IGBT。汽车运行环境复杂,车规级IGBT对温度覆盖范围、误码率容忍度更低、使用寿命更长等要求更高。
IGBT制造商进入汽车市场进行认证需要很长时间。华虹半导体工程师介绍,国内芯片企业进入汽车市场需要获得AEC-Q100等车规级认证。该认证由欧美相关机构监管,认证周期约为12至18个月。
IGBT制造商还需要与整车厂或Tier 1供应商进行型号导入测试验证,时间约为2至3年。测试验证完成后,汽车制造商往往不会立即转产,而是要求供应商作为第二或第三供应商供货,然后逐步增加装机量。
IGBT订单排至2026年
据先进半导体研究预测,2022年全球IGBT市场规模将达到60亿美元。根据DIGITIMES Research统计分析,2022年,由于电动汽车和光伏发电市场需求旺盛,整体供给-在供给侧产能有限的情况下,需求缺口将达到13.6%。
展望2023年,全球IGBT产能将继续扩大。多家IGBT企业表示,现有新建产线大多处于产能爬坡期。目前手头订单充足,订单积压普遍存在。时代电气的IGBT订单需求相当旺盛,不少重要客户都选择签订三年长约(2024-2026)。受此影响,部分厂商的IGBT产线代工价格上涨了10%。
国际厂商纷纷加入IGBT扩产行列,预计主要投产时间落在2023-2025年之间。据知名经销商富昌电子近日发布的《2023Q1芯片市场报告》数据显示,意法半导体、美高森美、英飞凌、艾赛克斯、飞兆半导体的IGBT Q1与2022年IGBT Q1相同。Q4交期基本一致,交期依然紧张,最短39周,最长54周。
半导体行业进入调整期,在巨大的终端市场需求带动下,IGBT需求大幅增加,主要为新能源汽车、发电及储能器件,而相关厂商产能扩张缓慢,认证受阻尚需时日 考虑到与新能源汽车厂商的长期合作关系,IGBT提前两三年就被预订了。
在 3 月的投资者日,特斯拉将其电动汽车中的碳化硅用量削减 75%。业界普遍预计,硅基IGBT将成为高成本碳化硅的替代品。许多汽车制造商也在与特斯拉合作开发新的解决方案,这可能会增加硅基IGBT的应用。
虽然碳化硅技术前景广阔,但一些大厂在产能方面优先考虑IGBT的规模化生产,这也是一种弹性的调整。
中国占全球43%IGBT需求
长期订单有增产动力。 因此,全球汽车芯片龙头纷纷宣布将在2023年增加资本支出。
英飞凌宣布将投资50亿欧元扩大12英寸产能,斥资超过20亿欧元在马来西亚建设功率半导体厂;安森美半导体正式收购格芯12英寸晶圆厂;意法半导体用40亿美元增加12英寸1英寸晶圆产能;瑞萨电子计划扩大日本以外的芯片产能;德州仪器计划在美国建设第二座12英寸晶圆厂……种种烧钱动作,显示出未来三年车规级芯片的强劲上升势头。

在IGBT行业,西方企业进入行业早,门槛高,已形成巨头垄断局面。目前,全球排名前五的IGBT厂商分别是英飞凌、三菱、富士电机、安森美半导体和赛米控。其中,英飞凌在各个细分市场都具有较大的领先优势,占据了近50%的市场份额。
2022年全球新能源汽车销量将达到1082.4万辆,同比增长61.6%,中国新能源汽车销量将达到688.4万辆。EVTank预测,2025年和2030年全球新能源汽车销量有望分别达到2542.2万辆和5212.0万辆。
IGBT近年来成为半导体和电动汽车布局的热点。中国已成为全球最大的IGBT市场,占全球需求的43%。但车规级IGBT产品的国产化率仍然较低。
士兰微在融资报告中指出:中国作为全球最大的新能源汽车市场,在车规级功率半导体市场已被国际巨头占据。国内自给率不足10%,供需缺口巨大。
国内IGBT团队深知这场危机,以及背后的蓝海市场。
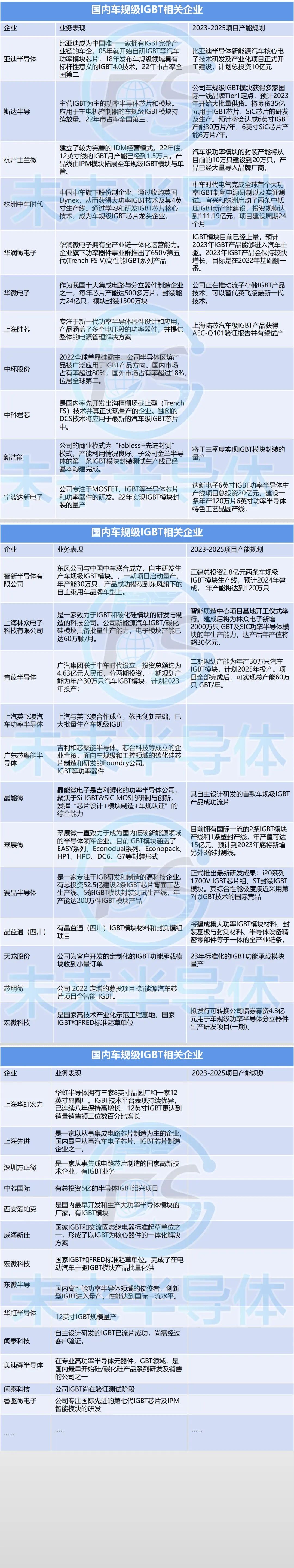
国产IGBT大厂抢占未来三年
IGBT芯片自1980年代发展至今,经历了7代技术和工艺升级,从平面穿通(PT)到微槽场截止型,IGBT从芯片面积、工艺线宽、通态饱和压降,关断时间、功率损耗等各项指标不断优化。
IGBT4是目前应用最广泛的IGBT芯片技术,电压包括600V、1200V、1700V,电流从10A到3600A。其产品正朝着小型化、大功率、高可靠性方向发展。目前英飞凌IGBT技术已经迭代到第七代。
业内人士表示,IGBT制造非常依赖技术经验的积累和行业人才的培养,国产替代的突破并不容易。但是,不要小看国内力量的爆发力。与英飞凌相比,在技术上,已有多家企业在IGBT关键技术上实现了国产替代,产品快速从中端转向高端。从产销量来看,各大车企纷纷联合投资或扩大产能,为未来3年扩大市场储备弹药。本土IGBT企业有足够的时间迎头赶上。

△ 赛晶科技2023年1月推出最新研发成果:i20系列1700V IGBT芯片组、ST封装IGBT模块。综合性能直逼采用第7代IGBT技术的英飞凌。
在IGBT芯片方面,比亚迪目前在全球IGBT模块厂商中排名第二,市场份额为20%,居国内第一。历时19年,比亚迪半导体依靠自主研发,在车规级产品领域取得重大技术突破,成为国内唯一拥有完整IGBT产业链的车企。其2021年量产装载的超级混合动力DM4.0 IGBT模块集驱动、发电、升降压单元于一体,优化结构布局,助力新能源汽车实现高效率、高集成度系统组件。同等工况下,综合损耗较市场主流产品降低约20%,整车电耗显著降低。

△ 比亚迪半导体超级混动DM4.0 IGBT集成模块
2021年,比亚迪半导体基于高密度Trench FS的IGBT 5.0技术实现量产。IGBT5.0(Trecnch FS IGBT)采用微沟槽结构和复合场截止技术实现超低导通损耗和开关损耗,并通过极度调谐的复合场截止技术实现软关断。在国内市场,比亚迪2022年前三季度的功率模块份额已经达到21.1%,直逼第一的英飞凌25.7%。
思达半导体是国内IGBT模块的龙头企业,其自主研发设计的IGBT芯片和快恢复二极管芯片是公司的核心竞争力。2018年公司成功量产各型号IGBT芯片和快恢复二极管芯片。经过升级迭代,公司第七代FS-Trench型IGBT芯片现已通过验证。到2022年,将有超过120万辆新能源汽车搭载用于主电机控制器的车规级IGBT模块。2023年,车规级SiCMosfet模块将开始批量供应电机控制器主要客户。2024-2030年,思达半导体将为新能源汽车用IGBT模块的销量增长提供持续动力。“公司急需IGBT三期新增产能,以缓解过度旺盛的市场需求。”
思达半导体新定增项目融资35亿元,用于IGBT芯片和SiC芯片的研发和生产。预计6英寸IGBT产能将达到30万片/年,6英寸SiC芯片产能将达到6万片/年。

△ 控制器部分结构图 图源:斯达半导
株洲中车时代电气是国内轨道交通装备领域的龙头企业,是中国中车旗下的股份制企业。2008年,公司通过收购英国Dynex获得大功率IGBT技术及其4英寸生产线,成为国内为数不多的IDM厂商之一。该模型的IGBT企业在轨道交通和电网领域具有较高的市场占有率。公司现有IGBT生产线主要面向轨道交通、新能源、新能源汽车等领域。2022年上半年,中车时代电气将完成全球首个大功率IGBT制氢电源的研制和示范试验。据悉,目前时代电气二期产能接近24万片。公司拟投资58.26亿元建设宜兴项目。达产后可新增年产36万片8英寸中低压元件基板的生产能力。
华润微电子是一家具备全产业链整合运营能力的半导体公司。2022年,华润微电子功率器件事业群推出650V第五代(Trench FS V)高性能IGBT系列产品,适用于充电桩、不间断电源系统(UPS)、车载充电器(OBC) ) 等领域。

△ CRMICRO第五代高性能IGBT系列产品
智芯半导体是东风汽车与中国中车于2019年合资成立的新公司,2021年7月,智芯半导体自主研发的IGBT模块正式下线,首批IGBT模块下线计划搭载东风风神、澜途等自主品牌车型。 根据东风汽车规划,智芯半导体项目总规划产能为120万颗,旨在满足2025年100万辆新能源汽车“东方风起”计划的IGBT需求,其中一期将实现30万个整车级模块年封装能力。
吉利科技旗下浙江京能微电子成功流片浙江京能微电子自主设计研发的首款车规级IGBT产品。这款IGBT芯片采用第七代微槽栅极和场截止技术,综合性能指标达到行业领先水平。莱迪思微电子与晶圆代工紧密结合,采用工艺共创的方式不断提升芯片性能。
△ 图源:吉利科技集团
广州清澜半导体是广汽集团下属子公司与株洲中车时代于2022年合资成立的新公司,主要围绕新能源汽车自主IGBT开展技术研发和产业化应用。总投资约4.63亿元,分两期建设。一期规划产能为年产30万片车用IGBT模块,计划2023年投产;投入生产。项目全部建成后,总产能为60万只IGBT/年。
上汽英飞凌汽车功率半导体是上汽与英飞凌的合资企业。拥有量产车规级IGBT,广泛应用于国内众多品牌新能源汽车。上汽还联合入股吉塔半导体,加大车规级电源管理芯片、IGBT、碳化硅功率器件的研发力度。
但随着国内供应链的崛起,已经能够在一定程度上满足国内需求,并且有产品可以大批量满足下游客户的需求。国信证券表示,在汽车缺芯的催化下,我国车用IGBT生态链日趋成熟。预计2025年全球新能源汽车IGBT市场空间将增至318.8亿元以上。

IGBT需求将带动基板产品的用量
车规级IBGT的散热效率远高于工业级。 因此,导热绝缘基板材料、灌封、塑封等封装保护材料、界面导热材料对IGBT的绝缘封装和高效工作起着至关重要的作用。 . IGBT的主要材料是外封装的陶瓷; 内部零件为银线、镀金和硅胶。 陶瓷基板是重要的封装材料。 IGBT的整体需求增加,因此将显著带动陶瓷基板的需求。
氧化铝陶瓷基板是传统IGBT模块中最常用的陶瓷基板,但其热性能已不适合高压大功率汽车功率器件的发展。氮化铝和氮化硅陶瓷基板具有导热系数高、热膨胀系数与硅匹配、电绝缘性高等优点,提高了高压IGBT模块的可靠性。它们非常适用于封装IGBT和功率模块,逐渐取代氧化铝陶瓷基板。IGBT功率模块需求快速增长,对DBC和AMB陶瓷基板的需求也越来越大。资料显示,意法半导体、比亚迪半导体、时代电气均确定了AMB氮化硅衬底的技术路线。

在大功率电子封装方面,铝碳化硅以其独特的优势成为不可替代的材料。英飞凌采用铝碳化硅材料制成的IGBT底板。测试证明,经过数万次热循环后,模块工作正常,焊层完好无损。
在双碳目标和国产替代的背景下,符合时代特征的新材料将得到进一步发展。
编辑:黄飞