时间:2023-04-08 14:39
人气:
作者:admin
今天我们接着来聊变频器相关的,第三部分:控制电路设计(举例说明,不尽相同,望谅解)
X端子
电路图如下:

X1_IN端子外部和COM端由开关相连。+12V电源的地端是COM端,用于外部端子供电,GND是+5V的地端,是DSP内部电源。端子和DSP之间通过光藕隔离。74HC14用3.3V供电,信号X1直接送到DSP的IO口。
Y端子OC输出
电路图如下:

Y端子的OC输出也采用了光耦隔离,CPU低电平开通。
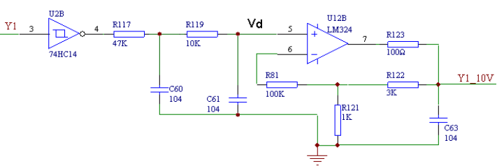
Y端子模拟输出
电路图如下:


模拟输出采用PWM方式,DSP输出一定占空比的脉冲,经滤波后得到模拟电压,模拟电压通过稳压电压转换成模拟电流输出。
如图,Y1是DSP的PWM7引脚输出的3.3V脉冲信号,74HC14用3.3V供电,输出3.3V脉冲,经二级滤波后输出与占空比成比例的直流电压Vd。Vd经放大后得到Y1_10V,放大倍数为4倍,即:Y1_10V=4Vd。
因此,若Y1_10V最大输出为10V,Vd的最大输出为2.5V,DSP程序中Y1端子的PWM脉冲占空比2.5/3.3=75.7%时,对应10V输出。但实际上由于滤波环节存在压降,实际Y1处的电压要高于2.5V,实测为2.94V。这样达到的输出电压Y1_10V为准确的10V。
程序中模拟输出的PWM周期是200us,8000个时钟周期,占空比100%输出3.3V,输出2.94V对应的占空比为89.1%,7128个时钟周期。按比例改变占空比,即可输出0~10V的电压(图中三极管起扩流的作用)。
模拟电流/电压输入
模拟量有电压给定和电流给定,在硬件电路部分,系统提供了0~10V的电压输入和0~20mA的电流输入接口端子;在软件部分,由功能组F3可以任意指定最大最小模拟量对应的频率以及模拟量的正负极性。例如,如果输入是0~5V 的信号,只需要将F301(主给定为100%时的模拟量)设置为5.00即可,这样会损失一半的精度,但简化了电路接口。
模拟电流输出电路图如下:

系统接收最大20mA的模拟输入电流。理论上,F2407A的AD最大可接收3.3V 的模拟电压,为了留点余量,20mA对应的电压取值为3.14V,程序中对应的10bitAD值为:
1024×3.14/3.3=974
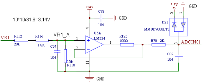
模拟电压输入电路图如下:

如图,0~10V电压信号VR1经1/3的分压后经过跟随器得到0~3.14V的信号VR1_A,直接送入DSP的AD口。同样0~20mA的电流输入也转换成0~3.14V的电压信号送入DSP的AD口。各路的处理方法是相同的。
以VR1为例,程序中,AD转换结果右移1位存入ADVR1_X。VR1为最大值10V时,10位AD转换结果为F380H,右移1位,ADVR1_X=79C0H,即输入10V对应的数字值为79C0H,定标Q15。ADVR1_X经低通滤波后得到ADVR1_Y_H,不改变定标。

以左图为例,滤波后的值ADVR1_Y_H右移5位后理论上最大值为974,对应10.00V的模拟输入电压。程序中模拟输入电压的定标为×100,即数值上10V用1000表示,考虑到AD通道的误差,程序进行了简化处理,即认为AD值最大为1000,即AD值1000对应100%模拟输入电压10.00V,AD值和模拟电压值在数值上是相等的。
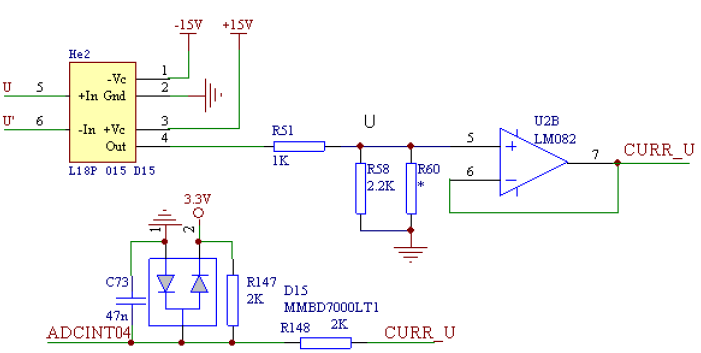
输出电流采样
电路图如下:

当输入额定电流15A时霍尔输出为4V的电压,R60用于校正。额定电流的有效值对应的是0.5V电流AD电压。DSP能接收的AD电压是0~3.3V,所以电路上对电流AD电压进行了1个3.3V/2的正偏,将-3.3V~3.3V转换成0~3.3V,使0~3.3V对应采样电流的峰峰值,1.65V对应的是电流的零点,程序中对电流采样的AD值进行了1个1.65V的负偏,减去1.65V对应的AD值,可以将电流波形还原。
额定电流峰值对应的AD值为0.5×1.41421=0.707V;
因此电流测量范围是是3.3/2/0.707=2.33倍额定电流;
实际中R60用于调整,使变频器输出额定电流时CURR_U为1V(后面经过了1/2的分压)。例如,对2.2kW的变频器,额定输出电流有效值为5.5A,霍尔输出1.466V,此时对应CURR_U=1V,送入AD的电压是0.5V。
5.5/15*4(2.2//R60)/(1+ 2.2//R60) =1
可以算得R60//2.2=2.14k,R60=82k
额定电流峰值IM对应的AD值为512*0.707/1.65=155,DBH,放在高10位即为36C0H(14016)。
将相电流Iu,Iv额定值幅值的定标选为Q13,2000H对应额定电流的幅值,需要乘以1个系数2000H/36C0H=0.584。
模拟信号的隔离
下图的外部模拟电流和模拟电压输入电路中,输入信号和DSP控制部分的供电电源是共地的,未经隔离,在外部干扰严重的情况下,模拟输入信号有可能对控制电路造成干扰,因此在需要增加抗干扰能力的情况下,模拟输入信号最好跟X端子数字输入信号一样,利用光耦进行隔离。

0~10V的模拟电压输入信号经运放U15B差动放大后与555输出的脉冲信号比较,由比较器TLC393将模拟信号转换为占空比可变的脉冲信号,脉冲信号由光耦PC817隔离输出后经二次滤波得到0~3.3V的模拟信号,送入DSP的AD口。这种隔离适用于对速度要求不高的直流信号的隔离。
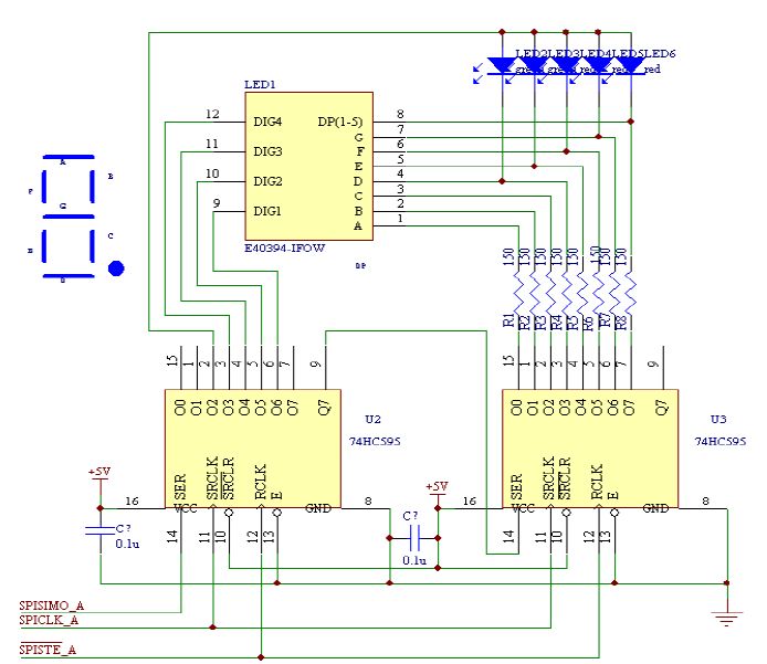
键盘显示
输入电路图如下:

显示输出电路图如下:

键盘输入和显示输出利用了SPI接口。数码管的显示采用了动态扫描的方式,逐个显示,但由于扫描时间短,人眼不会感觉得到时间差异。
595是带锁存的8位串口输入,8位串/并口输出的SPI集成块。首先在每个SRCLK的上跳沿将8bit数据从串口输入引脚SER移入8位移位寄存器,在锁存时钟RCLK的上跳沿将数据送入输出并口。第9脚SQH是串口移位寄存器的移位输出,比串口输入落后8个时钟周期。
165是8位并行输入串行移位输出寄存器。8位并口用于接收键盘输入,然后通过串行口引脚QH送回DSP。

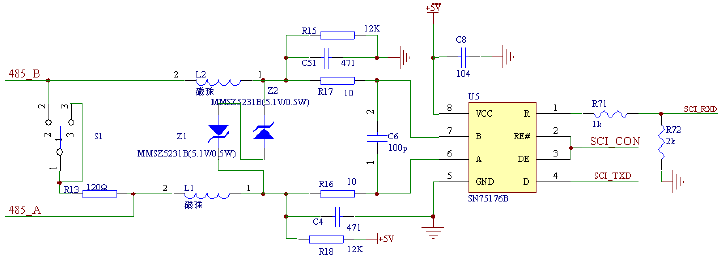
SCI接口
电路图如下:

75176是差分收发器。未接收数据时,75176的R是高电平。
温度检测
模块内置有温度传感器,其阻值Rx随温度T变化:

式中R25是25度时的阻值,B是一个系数(我们称之为B值),
大家可以去了解一下热敏电阻。
电路图如下:

如图是温度检测电路,TC1点的电压随温度升高而降低,温度与AD值关系为:
IF AD>370,T=(770-AD)/8+20
ELSE T=(370-AD)/5.5+70
3.3V电源
电路图如下:

如图,稳压源431输出是2.5V,运放IC2A的放大倍数是(R39+R33//R34)/R33//R34=(1+3.16)/3.16 = 1.3167,因此运放输出电压是2.5V×1.3167=3.29V。LM358的电流输出能力是50mA,三极管BCX56的额定电流是1A,其作用是扩流,增强电流输出能力。
图中运放需要24V供电电压,稳压管431需要5V电压,这两个电压直接取自开关电源。
关于控制电路部分,主要还是数模电转换之间的拉扯,以上便是我们今天索要聊的内容。下一篇我们继续这部分,讲讲变频器中主回路开关器件的驱动和保护。
上一篇:变频器的辅助电源设计