时间:2023-04-08 14:34
人气:
作者:admin
上篇我们聊了变频器主回路的设计和计算,主要的还是主要参数的计算以及选型的注意事项,今天我们继续往下说,聊聊变频器的辅助电源部分。
01前言
辅助电源,也就是交直交主回路意外的其他变换电源,一般我们习惯叫开关电源。开关电源综合应用了半导体变流技术、电子及电磁技术、自动控制技术等电力电子技术,它和线性稳压电源相比,具有功耗小、效率高、体积小、重量轻、稳压范围宽等突出的特点,因而被广泛应用变频器的辅助电源。但开关电源突出缺点是产生较强的电磁干扰EMI。它产生的EMI信号,既占有很宽的频率范围,又有一定的幅度。这些EMI信号经过传导和辐射方式污染电磁环境,对通讯设备和电子仪器造成千扰。如果处理不当,开关电源本身就会变成一个子扰源。
由于IGBT模块化的程度越来越高,主回路的设计不再那么复杂,反倒是开关电源这块儿显得更为难搞。今天我们就来简单聊一聊开关电源部分。
之前我们在DC-DC部分讲过几个主要的电路拓扑,有聊过正激和反激两种转换方式,而对于小功率开关电源设计中,单端反激式变换器是应用最为广泛的一种拓扑,多路输出较为方便。
02单端反激式原理
我们在来简单地了解一下单端反激式的变换原理,下面是一个简单的电路图:

单端反激变换电路是脉冲变压器原副边隔离多输出的结构,原边开关Q1导通,从同名端的标注可知,副边感应电压因二极管D反向不能产生回路电流,原边输入能量以磁能形式存储在隔离变压器(也是电感器)中;当开关Q1断开时,二极管D正向偏置导通,副边对电容充电和对负载供电的电流。由于开关Q1与二极管D的工作相位相反,即开关Q1关断时D开通,耦合能量经副边传至负载,因此称作反激式变换器。该电路的优点就是简单,只需要一个磁元件,一个开关就可以完成多输出隔离,降、升压的要求。
该电路的磁元件设计有一定要求,它既是隔离变压器,又是储能的电感,在多绕组输出时要求有良好的交叉调节特性(即副边绕组相互之间耦合小)。由于隔离变压器具有储能作用,为了使磁芯不易饱和,一般使用软磁粉末压制的磁芯并增加磁芯气隙来增大磁芯的储能,使其不易达到饱和。
这里使用了反馈回路进行输出电压控制,确保不同负载下输
出电压的稳定(普遍都会有此反馈)。
接下来我们以一个例子来聊聊反激式开关电源的设计步骤。
03设计和计算
设计要求:
1、输入电源范围:DC250V~DC850V
2、电源输出稳态精度指标:
第1路:输出电压+15±5%V,输出功率33W;
由此进行二次稳压,输出电压+5±5%V,输出功率4W;
第2路:输出电压-15±5%V,输出功率2W;
第3路:输出电压24±10%V,输出功率10W;
【注】:
①第1路和第2路为共地电源,第3路为独立电源;
②当输入电压小于400V时,开关电源能正常工作,输出功率可降为20W,当输入电压在400V~800V时,要求输出功率能达33+2+10=45W。
3、电压纹波指标:各路输出纹波<2%。
4、电源噪声指标:各路输出噪声<5%(20MHz)。
5、输出功率指标:输出功率10~45W
6、绝缘耐压及安规指标:电源输入对输出耐压3750VAC。功率模块(1200V模块)驱动电路电源之间绝缘电压2500VAC。功率模块(600V模块)驱动电路供电的电源之间绝缘电压1200VAC。
确定拓扑
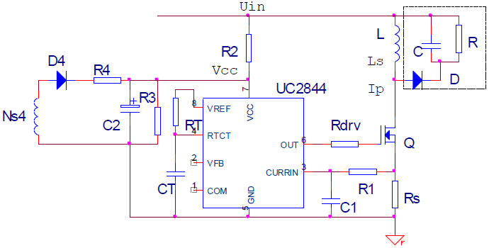
由于电源输出路数较多,且输出功率不大,电路选取完全能量传递方式单端反激式电路结构,如下图:

开关管驱动控制芯片选电流控制型PWM芯片UC2844(这类芯片也是蛮多的,系列延伸也多,大家可以去了解一下),输出稳压控制采用TL431基准源,开关频率设定为41kHz。
确定电源工作状态参数
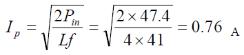
①计算变压器原边输入功率
我们这里假设变压器的传输效率是95%,那么其原边的输入功率为:
Pin=Pout/0.95=45/0.95=47.4W
②确定最大导通占空比
设最小输入电压Uin,min=400V时,Dmax=31%
③确定开关频率和变压器原边电感量

当输入电压为400V时,

假设开关频率f=41kHz,则有

取L=4mH。
④计算变压器原边电流峰值

⑤最大导通时间

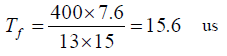
⑥确定变压器变比并计算反激时间
由于变压器工作在完全能量传递方式,其激磁和去磁的伏秒积相等,故有:

假设K=13,则:

⑦校验

满足能量传递方式的要求。
变压器绕组电流的计算及线径、匝数的选取
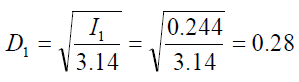
①计算变压器原边电流有效值

②变压器原边绕组线径的选取
取导线的电流密度为24A/mm ,则线径:

实际选取0.5mm。
③计算副边绕组电流峰值
副边绕组电流与负载电流波形如下:

在电路稳定工作时,流过副边绕组滤波电容的平均电流为零,因此有副边绕组电流的平均值等于负载电流,即:

第一路:

第二路:

第三路:

④计算副边绕组电流有效值

第一路:
IS1=0.462*6.88=3.12A
第二路:
IS2=0.462*0.41=0.19A
第三路:
IS3=0.462*1.3=0.6A
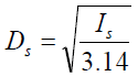
⑤副边绕组线径的选取
按计算所需导线直径时,应考虑趋肤效应的影响,当直径大于两倍穿透深度时,应尽可能采用多股导线并绕。当f=40kHz时,圆铜导线的穿透深度为0.3304mm,所以这里采用多股导线并绕,取导线的电流密度为24A/mm ,则线径:

第一路:

实选0.75*4mm
第二路:

实选0.5mm
第三路:

实选0.75mm
⑥变压器原边匝数计算

实选130匝。
其中:
ΔB——磁感应强度(单位:T),与磁芯材料、绕组电流大小和匝数有关
A——磁芯截面积(单位:2 mm),这里选EC35磁芯。
此处Ton的单位用us。
⑦变压器副边主反馈绕组匝数计算
第一路:

⑧变压器副边其它绕组匝数计算

第二路:

第三路:

实取15匝。
副边输出滤波电容纹波电流有效值计算和电容选取
①按输出纹波电压的要求计算最小输出电容
当电路稳定工作时,对任意负载均有:

其中:C为电容容量,Rc为电容阻抗。
各路输出纹波电压根据要求按1%计算,得各路电容应满足的必要条件:
第一路:

第二路:

第三路:

②副边输出滤波电容纹波电流有效值计算

第一路:

第二路:

第三路:

③滤波电容的选取
综合考虑以上3个条件:容量、阻抗、纹波电流的大小,选取以下电容:
第1路:
3*1000uF/35V,其并联后的阻抗小于0.019Ω,允许纹波电流大于5.19A;
第2路:
560uF/35V,其阻抗小于0.082Ω,允许纹波电流大于1.16A;
第3路:
1000uF/35V,其阻抗小于0.058Ω,允许纹波电流大于1.71A。
副边整流二极管的选取
①二极管反向耐压

第一路:

第二路:

第三路:

考滤开关电源上电时的冲击电压,以上各管均选反压200V以上的二极管。
②二极管正向电流及损耗

第一路:

第二路:

第三路:

整流二极管截止时,承受的反向电压值

选取整流二极管要保证反向耐压值URM>UDP,整流二极管电流有效值应满足IF>Po/Uo=Io。
此外,为减小输出纹波和噪声,变压器副边输出整流二极管应选快恢复二极管,且负载较大者应在副边整流二极管两端并联阻容吸收电路,注意吸收电容的耐压值要高,这里取R=100Ω,瓷片电容C=470pF,耐压1kV。
开关电源原边电路参数的计算
原边电路图如下:

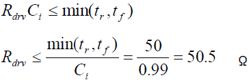
①驱动电阻Rdrv的选取
这里Vcc>15V,当开关管Q的G极电压达10V时,开关管能完全开通。为了使开关管的开通和关断损耗最小,则应使:

取Rdrv=33.3Ω,其损耗为
P=fCiVCC²=41*0.99*15²/10³=9.1mW
其中
Rdrv——开关管门极驱动电阻
Ci——开关管Q的输入电容
tr,tf——开关管开通和关断时间
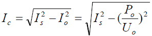
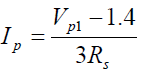
②电流采样电阻Rs的选取
由于UC2844的第3脚电平大于等于1V时,其第6脚输出低电平,则为了使电源能输出最大功率,选:
Rs=1/Ip=1/0.76=1.32Ω
实际选用1Ω/1W。
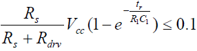
③电流环滤波时间常数R1C1的确定
本电路主要是为了滤除门极驱动电流对UC2844第3脚电平的影响,一般门极驱动电流影响UC2844的电平小于0.1V能满足要求。故有:

解得
R1C1≥193.8ns
取:R1=1kΩ,C1=470pF
④吸收电路参数RCD的计算
a.电容C的选取
吸收电容的容量计算:
设原边电感的漏感储能全部由电容转化为吸收电容的储能,则:

其中:
Ls——原边电感漏感
C——吸收电容容量
Uc——吸收电容电压
一般要求ΔUc<50V,Ls<120uH,则C可选:

吸收电容耐压的计算,电容耐压的选取:
Vc>13*15+50=245V
我们这里取600V。
b.吸收电阻的选取
这里我们选取:R=51K/2W*2,其损耗为
P=(13*15)²/(102*1000)=0.373W
c.二极管D的选取:
反向耐压要求
VR>800+13*15+50=1045V
由于变压器电感的电流峰值才0.76A,故选:D=1A/1400V可满足要求。
⑤开关管Q的选取
直流母线电压短时可能达到850V, 所以MOS管截止时,集射极间承受的最大峰值电压
UCEP=Ui+nUo=850V+210=1060V
MOS管最大电流为
Ip+IRCD=0.95+0.265=1.215A
式中,IRCD为MOS管导通时RCD吸收电路产生的电流,可由下面吸收电路计算得到。
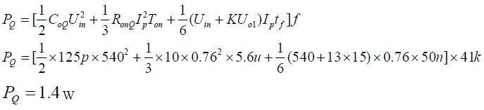
考虑到启动瞬间MOS管电压比正常工作时要高,所以选择1500V的MOS管,其损耗为

式中,
Co.Q——MOS管输出电容,125pF
Ron.Q——MOS管导通电阻,10Ω
tf——MOS关断时的电流下降时间,60ns
⑥启动电阻R2、R3的选取
依UC2844资料,其最大静态工作电流为1mA,则应使:


选取:R2=100K/2W*2+51K/2W*2;R3=100KΩ。
⑦启动电容C2的选取
a.副边输出电压上升时间tro的计算:
由于在副边电压上升的过程中,电压环不起作用,仅有电流环起作用,电源进入限流工作模式,按变压器的传输效率为0.95计算,有:

b.启动电容C2的估算:
UC2844资料表明,当电源电压低于10V,UC2844停止工作,其工作时最大工作电流为17mA,考滤其外围电路的影响,取20mA。为了确保电源能一次性启动完成,同时留1V裕量,应使:
(16-11)C2≥20tro
C2=4tro=36uF
暂取C2=100uF。
⑧打嗝电阻R4的估算

即

R4=133Ω
根据经验,我们这里暂取R4=50Ω。
⑨振荡电阻电容的选取
由于振荡频率为输出开关频率的两倍,根据UC2844资料,选:
RT=4.7KΩ,CT=4.7nF
实际设计中,这两个参数还需要根据实验进行调整。
⑩开关管Q的功耗计算

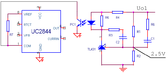
电压控制环参数计算
电压反馈电路如下:

副边电压变化速度不快,故可采用低速光耦,适用的光耦有:TLP521、PS2501、PC817等,这里采用PS2501,其最小电流传输比为80%。为了能反映反馈电压的变化,光
耦应工作于线性区,所以当反馈电压为+15V时,设计光耦副边电流为1mA,其原边电流IF=1.25mA,原边压降UD=1.2V,I431A≈2mA。此处TL431A作比较器用, 即由R1、R2确定的REF端电压U8与TL431A内部的2.5V基准电压进行比较,因此阴极电位由外部电路决定。当反馈电压为+15V时,U8=2.5V,设定阴极电位U阴极为11V(U阴极可以设定的范围为+5V~+12V,若设定值太大,管子功耗将大大增加)。当反馈电压大于+15V时,U8增大,U阴极减小,IF增大,UC2844调节副边电压降低。同理可分析反馈电压小于+15V的情况。

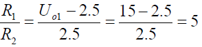
①分压电阻R1、R2的选取
忽略TL431的Iref(约4uA)的影响,则有:

选:R1=10KΩ,R2=2KΩ
②电阻R7的选取
根据UC2844的资料和前面计算结果,得:

得VP1=3.68V
为了不使光耦原边工作电流过小,取R7=1KΩ,此时流过光耦副边的电流为:
(5-3.68)/1+1=2.32mA
根据PS2501资料查得此时光耦原边电流约1.55mA,压降
约1V。
③电阻R4、R5的选取
为了使电源有较好的电压调节范围,设计时选TL431第1脚的工作电压为10V左右。
R4(1.55+1/R5)+1=15-10=5V,取R4=R5,得R4=R5=2.6KΩ,实取R4=R5=2KΩ。此时TL431第1脚的工作电压为11V。
④比例电阻R3和积分电容C2的选取
此电源设计时其开关周期为24.4us,为使电源有较好的稳定度,选取R3C2约为开关周期的4~5倍,即
24.4*4=97.6
选R3=10KΩ,C2=10nF
⑤微分电阻R6和微分电容C1的选取取
为使电源有较快的动态响应速度(小于1周期),同时又不致于过于灵敏,选:
R6C1=20us,取R6=2KΩ,C1=10nF。
以上的计算只是初步的,具体还需要根据实验进行调整!
电源输出过压保护电路
原理图如下:

电路的工作电源为UC2844的电源,电路的保护输出端为Q3的集电极。电路在上电或正常工作时,稳压二极管DZ1截止,Q2由于其基极下拉电阻R5而处于截止状态,Q1由于其基极上拉电阻R1也处于截止状态;同时Q1和DZ1的漏电流在R5上的压降不致Q2导通,Q2的漏电流在R1的压降不致Q1导通,由于Q1、Q2的正反馈作用,Q3处于截止状态。当电源输出过压时,UC2844电源的电压也随之增大,当大于约18.6V时,DZ1、Q2、Q3导通,Q3导通使开关电源停止工作,Q2导通使Q1导通,同时由于Q1、Q2的正反馈作用,使其处于保持导通状态,直至UC2844的电源电压低于某值,流过Q1、Q2的电流小于其保持电流,电路才恢复截止状态。但由于UC2844的电源有300KΩ的启动电阻与开关电源的输入相连,使流过Q1、Q2的电流大于其保持电路,因此电路有可能会一直处于保护状态,直至变频器掉电。但若电路参数设计得当,电路则工作于过压打嗝保护状态。
①器件功能
稳压二极管DZ1,过压设定值;
电阻R2~R4,三极管Q1~Q3的基极限流电阻;
电阻R1,三极管Q1的基极上拉电阻;
电阻R5,三菜管Q2的基极下拉电阻;
三极管Q1、Q2,与周围电阻构成触发保护电路;
电容C1、C2,滤波电容,提高电路的抗干扰性能。
②参数计算
a.选DZ1为18V的稳压管,选Q1为PMBT4403的三极管,Q2、Q3为PMBT4401的三极管;根据Q1~Q3的资料,取其电流放大倍数均为30。
b.取R2=R3=R4=R5,同时能使电路在UC2844电源电压低于5V时自动解除封锁,则:

得:R2=11.1KΩ,取R2=R3=R4=R5=10KΩ。
c.为使电路能自动解除封锁,则R1应满足:

得R1<1.3KΩ,取R1=1KΩ。
d.由于本电路要具有一定的抗干扰性能,同时本电路对过压保护的速度要求不高,电容C1、C2选常用的0.1uF电容。
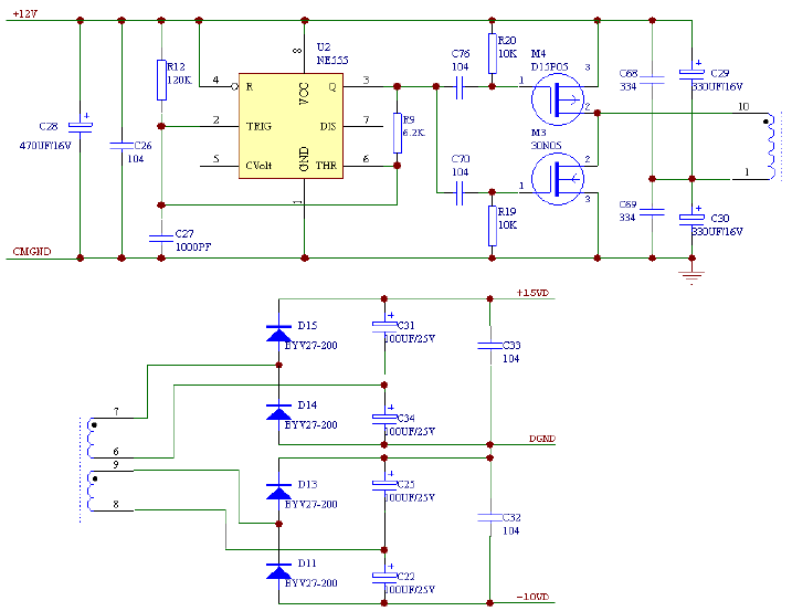
04开环DC/DC开关电源
在大功率机型中,每个IGBT的驱动需要提供一个正向开通电源和一个反向关断电源,6路IGBT需要6组电源,这些电源一般通过DC/DC变换得到。由于该电源的原边电压来自前级的AC/DC变换,电压值一般比较稳定(12V、15V或者24V),因此这里的DC/DC变换采用开环控制即可。
如下图:

通过合理设定NE555的开关频率和占空比和脉冲变压器的变比,可以得到稳定输出的直流电压,无需反馈。由于是低压DC/DC变换,开关管使用的是低压高速mos管,NE555的开关频率一般可以到100k,这也提高了脉冲变压器的转化效率。
上一篇:变频器主电路设计和计算
下一篇:变频器控制电路设计