时间:2023-03-21 15:03
人气:
作者:admin
三相异步电动机 Y-△拖动控制电路
1.三相异步电动机星三角启动控制原理说明
三相异步电动机因其结构简单、价格便宜、可靠性高等优点被广泛应用.但在起动过程中起动电流较大,所以容量大的电动机必须采取一定的方式起动,星一三角形换接起动就是一种简单方便的降压起动方式.星三角起动可通过手动和自动操作控制方式实现。
对于正常运行的定子绕组为三角形接法的鼠笼式异步电动机来说,如果在起动时将定子绕组接成星形,待起动完毕后再接成三角形,就可以降低起动电流,减轻它对电网的冲击。这样的起动方式称为星三角减压起动,或简称为星三角起动(Y-Δ起动)。
采用星三角起动时,起动电流只是原来按三角形接法直接起动时的 1/3。如果直接起动时的起动电流以 6~7Ie 计,则在星三角起动时,起动电流才 2~2.3Ie。
起动电流降低了,起动转矩也降为原来按三角形接法直接起动时的 1/3。
由此可见,采用星三角起动方式时,电流特性很好,而转矩特性较差,所以一般适用于无载或者轻载起动的场合。

星三角电路的电机接线图
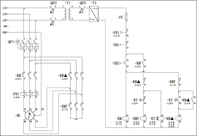
2.Y-△ 降压启动的三相交流异步电动机控制电路原理图

Y-△拖动控制电路图
启动顺序 :按下启动按钮 SB2,先 KMY、KM、KT 得电,这时电机星型降压启动,当设定时间延时到,KT 动作,KMY 先失电,接着很快 KM△得电,这时电机转为三角形全压启动,同时KT 线圈失电。需要停止的时候,按下 SB1,则所有线圈断开,电动机停止运行。