时间:2023-03-02 18:01
人气:
作者:admin
三相异步电机(Triple-phase asynchronous motor)是感应电动机的一种,是靠同时接入380V三相交流电流(相位差120度)供电的一类电动机,由于三相异步电动机的转子与定子旋转磁场以相同的方向、不同的转速旋转,存在转差率,所以叫三相异步电动机。三相异步电动机转子的转速低于旋转磁场的转速,转子绕组因与磁场间存在着相对运动而产生电动势和电流,并与磁场相互作用产生电磁转矩,实现能量变换。
三相异步电机的工作原理
当向三相定子绕组中通入对称的三相交流电时,就产生了一个以同步转速n1沿定子和转子内圆空间作顺时针方向旋转的旋转磁场。由于旋转磁场以n1转速旋转,转子导体开始时是静止的,故转子导体将切割定子旋转磁场而产生感应电动势(感应电动势的方向用右手定则判定)。由于转子导体两端被短路环短接,在感应电动势的作用下,转子导体中将产生与感应电动势方向基本一致的感生电流。转子的载流导体在定子磁场中受到电磁力的作用(力的方向用左手定则判定)。电磁力对转子轴产生电磁转矩,驱动转子沿着旋转磁场方向旋转。

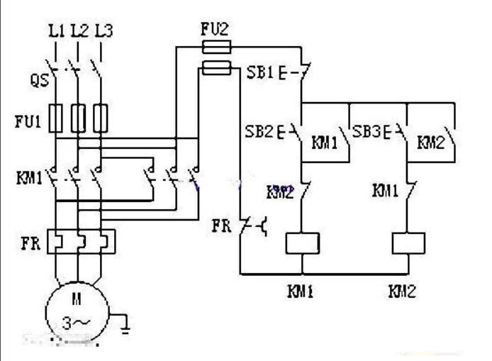
三相异步电机正反转原理图

三相异步电动机绕组图
通过上述分析可以总结出电动机工作原理为:当电动机的三相定子绕组(各相差120度电角度),通入三相对称交流电后,将产生一个旋转磁场,该旋转磁场切割转子绕组,从而在转子绕组中产生感应电流(转子绕组是闭合通路),载流的转子导体在定子旋转磁场作用下将产生电磁力,从而在电机转轴上形成电磁转矩,驱动电动机旋转,并且电机旋转方向与旋转磁场方向相同。
三相异步电机的基本结构
一、定子部分
1.定子铁心:由导磁性能很好的硅钢片叠成——导磁部分。
2、定子绕组:放在定子铁心内圆槽内——导电部分。
3、机座:固定定子铁心及端盖,具有较强的机械强度和刚度。
二、转子部分
1、转子铁心:由硅钢片叠成,也是磁路的一部分。
2、转子绕组:1)鼠笼式转子:转子铁心的每个槽内插入一根裸导条,形成一个多相对称短路绕组。2)绕线式转子:转子绕组为三相对称绕组,嵌放在转子铁心槽内。
三、气隙
异步电动机的气隙是均匀的。大小为机械条件所能允许达到的最小值。

三相异步电机的接线方法
三相异步电动机的定子部分在结构上和同步电动机的定子部分完全相同。
对中、小容量的低压异步电动机,通常定子三相绕组的六个出线头都引出,这样可根据需要灵活地接成“Y”形或“D”形。

综合整理自百度百科、电力基础学习
上一篇:三相同步电机的概念及工作原理