时间:2023-02-20 12:29
人气:
作者:admin
概述 国内的企业越来越重视设备的安全防护,可事故却频频发生,这是为什么呢?主要还是源自于大家对于安全防护知识上存在的诸多误区,比如很多人认为,稳定性高、性能强的PLC即可替代安全控制器的作用,其实这就是误区,往往投入了不少,却依然换不回真正的安全。其实安全型PLC具有独特的“冗余+比较”的工作方式,全面细致的检测与诊断,能够构建真正安全的控制回路。

作为安全家族的最重要环节,安全PLC已经越来越多的被人们所认知,但是在使用的过程中,仍然有很多使用者困惑,为什么一套和以往使用类似的PLC被冠以安全PLC,安全PLC和普通PLC到底有哪几方面的区别,在此和大家进行分享。 众所周知,安全设计的理念我们一定要记住三个词:冗余、相异、自检测。而只有实现了以上三个安全理念设计的产品,我们才能认为它是安全产品,而普通的PLC产品是不具备安全的设计。那接下来我们就看看安全PLC是如何通过设计实现这三个理念的。
1 冗余
普通PLC内部CPU数量有一个或者多个,但程序通常是进行一个处理,多个CPU的功能是把程序中的逻辑运算、算数运算、通讯功能等分担实现,也就是协作处理。 安全PLC内部CPU数量至少两个或者多个,两个CPU的功能是:分别对同一个程序各执行一次,然后把记过放在一起比较,如果结果一致,就会进行输出,如果不一致,则选择安全的结果输出(通常意义上的不输出或者停机)

因此只有具备冗余设计的CPU才能称之为安全PLC。除此之外,安全PLC中的CPU的检测具有时钟检测、监视时钟、序列检查、存储器检查。 时钟测量:在处理器电路中,有两个不同的振荡器交叉检查它们的行为,每个处理器使用一个时钟检查另外一个是否运行。如果在一个确定的周期里,检测到对方没有运行,CPU就会进入安全状态。固件每秒钟会检查两个振荡器的精度。 监视时钟:一个硬件和一个固件的监视时钟检查PLC的活动和执行用户逻辑的执行时间。这和常规的PLC系统是相同的。 序列检查:序列检查监视CPU操作系统不同部分的执行。 存储器检查:所有静态存储器区,包括Flash存储器和RAM,使用循环冗余码(CRC)进行检测,并且双码执行。动态存储器区由双码执行保护,周期性进行检测。在冷启动时,这些检测重新进行初始化。 从上面的分析可以看出,安全PLC的诊断和检测比常规的PLC的检测要多很多,所以相对来说,硬件和软件的设计更复杂。当然,检测和诊断的范围也更广范,更细致。
2 相异 安全PLC通常都有两个处理器,通常处理器是由两个不同厂家进行的提供,比如一个摩托罗拉,一个因特尔,同时进行解码和执行。这种差异性提供了失效检测的下列优点:
两个可执行码独自生成,编译的差异性使得在代码生成时,容易检测系统失效。
两个生成码由不同的处理器执行,因此,CPU能够在代码执行时,检测出系统失效和PLC的随机失效。
两个独立的存储器区用于两个处理器,因此,CPU能够检测出RAM的随机失效,而这在每个扫描周期的全部RAM检查时测不出来。

3 自检测 安全PLC的自检测体现在方方面面,包含CPU处理的自检测,电源监视的自检测,安全输入输出点的电路板状况自检测。在此我们介绍一下安全输入输出的设计是如何体现了自检测这一安全理念设计。
(1)安全数字输入

黄色部分是安全输入点所具备的特有电路设计,普通输入点是没有的。 内部诊断:每个输入通道使用一个公共输入电路和2个独立获取链路,每个微处理器驱动一个数字输入串行器(DIS)来实现对输入信息的采样。另外,微处理器还驱动一个数字输入还原器(DID),再驱动诊断功能块进行诊断,实现还原数据与输入数据的同步比较。 输入通道错误检测:数字量输入监视现场侧电源,利用外部接线来进行漏电流的检测,最小的漏电流是1mA,如果没有漏电流,就代表外部电路出现开路故障,在干接点的情况下,在接点两端并联一个10k欧的上拉电阻,用于外部线路的断线检测。每个输入电路都配置了开关,周期地强制为1或0,用于检测电路是否健康。每个输入电路独立进行检测,如果发现问题就对诊断位置1,声明通道处于非健康状态。
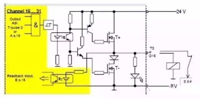
(2)安全数字输出

黄色部分是安全输入点所具备的特有电路设计,普通输入点是没有的。 内部诊断:为了检查开关是否能够断开与闭合,要在输出模块(在模块内部电路,插入周期性的诊断循环)进行一个脉冲测试。
(3)诊断序列
更改开关命令,这个时间非常短,不会影响执行器,最大不超过1ms;核实测试结果,并且恢复正确的开关命令。 电源监视:每个输出电路包括两个串联的开关,有两个处理器分别进行控制。第一个微处理器使用数字量输出还原器(DOD)驱动它的开关,而第二个微处理器则在还原器之后驱动它的开关。在每个周期里,两个微处理器系统的中点电压要与一个阀值进行比较,然后还要交换它们的如果,评估中点的状态,诊断开关的状态。如果在一个通道中检查到出错的行为,那么立即停机,并且设置诊断位,通知CPU,CPU中会有故障信息体现。 综上所述,希望大家对安全PLC和普通PLC的区别有了一个更进一步的认识,也通过上面的介绍,了解到安全产品设计的三个重要理念。在未来使用安全相关产品的时候,能够结合今天分享的内容来认识这些安全产品,通过它们的设计,区别于标准控制产品。
编辑:黄飞