时间:2023-02-02 14:57
人气:
作者:admin
作者:Ke Li和Colm Slattery
从炼油厂到自动售货机的工业应用需要精确测量温度、压力和流量,以控制复杂而简单的过程。例如,在食品工业中,灌装瓶子和罐头时对流量的精确控制会直接影响利润,因此必须将流量测量误差降至最低。同样,贸易交接应用,例如石油工业中储罐和油轮之间的原油和精炼石油交换,需要高精度的测量。本文概述了流量计技术,重点是电磁流量计,这是液体流量测量中最准确的流量计之一。
图1显示了一个基本的过程控制系统,该系统使用流量计和执行器来控制液体流速。在最低级别,温度、流速和气体浓度等过程变量通过输入模块进行监控,该输入模块通常是可编程逻辑控制器 (PLC) 的一部分。信息通过比例-积分-微分 (PID) 循环在本地处理。利用这些信息,PLC 设置输出以将过程控制在稳定状态。过程数据、诊断和其他信息可以传递到操作级别,命令、参数和校准数据可以传递到传感器和执行器。

图1.测量和控制液体流量的基本系统。
许多不同的技术用于测量流速,包括差压、科里奥利、超声波和电磁。差压流量计是最常见的,但它们对系统中的压力变化很敏感。科里奥利流量计可以提供最高的精度,高达0.1%,但它们体积大且价格昂贵。超声波流量计体积小,成本低,但精度有限(典型值为0.5%)。超声波流量计使用非侵入式测量技术,可提高可靠性并最大限度地减少传感元件随时间推移的退化,但它们不能用于脏污或受污染的液体。
电磁流量计还提供无创传感。它们可用于酸性、碱性和电离流体,电导率范围为 10 S/m 至 10–6S/m,以及清洁、脏污、腐蚀性、侵蚀性或粘性液体和浆料,但不适合用于碳氢化合物或气体流量测量。它们可以在最小直径约为0.2英寸,最大体积约为0立方英尺的低体积和高体积流速下实现相对较高的系统精度(125.10%),并且读数在更慢的速度下仍可重复。它们可以测量上游或下游的双向流量。表1比较了几种常见的流量计技术。
表 1.工业流量计技术
|
电磁 |
压差 |
超声波 |
科里奥利 |
|
|
测量技术 |
电磁感应法拉第定律 |
差分:电容式或桥式 |
换能器/传感器互相关、数字时间、多普勒 |
差分相位 |
|
平均精度 |
0.2%–1% |
0.5%–2% |
0.3%–2% |
0.1% |
|
平均成本 |
$300–$1000 |
$300–$1000 |
$300–$1000 |
$3000–$10000 |
|
优势 |
无移动部件 适用于腐蚀性液体 双向流量测量 |
无移动部件 用途广泛,可用于液体/气体 |
无移动部件 用途广泛,可在安装后采用 |
用途广泛,可用于几乎所有液体/气体 不受压力和温度影响 |
电磁流量计使用法拉第电磁感应定律,该定律指出在通过磁场移动的导体中将感应电压。液体作为导体;磁场由流管外的通电线圈产生。感应电压的大小与导体的速度和类型、管的直径和磁场强度成正比,如图2所示。
在数学上,我们可以将法拉第定律表述为 E = kBLV
其中 V 是导电流体的速度,B 是磁场强度,L 是拾取电极之间的间距,E 是电极两端测量的电压,k 是常数。B、L 和 k 要么是固定的,要么可以校准,因此方程简化为 E ∝ V。

图2.电磁流量计。
通过螺线管励磁线圈的电流产生受控磁场。特定的激励波形是电磁流量计的一个重要方面,使用了很多类型,包括低频矩形波、电力线频率正弦波、双频波和可编程脉冲宽度。表2显示了各种传感器线圈激励波形。
表 2.传感器激励类型、波形和特性
|
励磁类型 |
波形 |
特征 |
|
直流电流励磁 |

|
自 1832 年以来一直使用。用于核能工业中的液态金属流量测量。没有极化,只有涡流。 |
|
|
交流正弦波 |

|
自 1920 年以来使用。1950年商业化。低极化电压,电磁干扰,零点漂移。 |
|
|
低频直流矩形 |

|
自1975年以来使用。频率是电源线频率的 1/16 – 1/2。零点漂移低,对嘈杂的血清液免疫力较低。 |
|
|
三态低频直流 |

|
自1978年以来使用。在没有激励电流的情况下校准零点。低功耗。占空比是矩形的1/2。 |
|
|
双频 |

|
以更高的频率调制 1/8 电力线频率。可以最大限度地减少血清液噪音。低零点漂移。快速响应。操作复杂。 |
|
|
可编程脉冲宽度 |

|
使用微处理器控制激励脉冲宽度和频率。对血清液体噪音免疫。 |
大多数应用使用低频直流矩形以电源线频率 (1 Hz/25 Hz) 的 1/16、1/10、1/8、1/4、1/2 或 50/60 激励传感器线圈。低频激励使用恒定幅度的交变方向电流来实现低零点漂移。电流方向通过晶体管或MOSFET H桥切换。当SW1和SW4导通,SW2和SW3关闭时(图3a),传感器线圈在正相中被激励;恒流进入EXC+并退出EXC-。当SW1和SW4关闭,SW2和SW3导通时(图3b),传感器线圈在负相中被激励;恒定电流进入EXC–并退出EXC+。

图3.H桥控制传感器线圈激励相位。
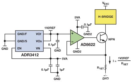
与其他流量技术相比,电磁流量计的激励电流往往相当大,125 mA至250 mA涵盖了线路供电流量计的大部分范围。电流高达 500 mA 或 1 A 将用于更大直径的管道。图4显示了一个可以产生精密250 mA传感器线圈激励的电路。基准电压源ADR3412为8 ppm/°C,提供1.2 V设定点来偏置电流。

图4.线性稳压吸电流。
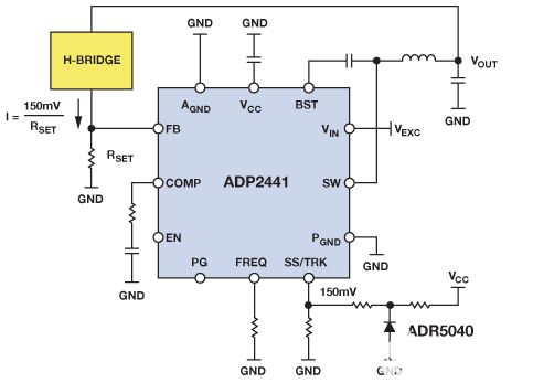
虽然这种使用基准电压源、放大器和晶体管电路进行电流激励的传统方法提供了良好的性能和低噪声,但由于大电压两端的大电流线性下降,它遭受了显着的功率损耗。因此,它需要增加系统成本和面积的散热器。带开关模式电源的恒流吸收器正成为激励传感器线圈的一种更流行的方式。图5所示为ADP2441同步降压DC-DC稳压器,配置为提供恒定电流输出。这种技术消除了标准吸电流的损耗,大大提高了系统性能。

图5.开关模式恒流励磁电路。
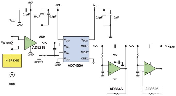
高功率系统使用电流检测诊断功能来监控电流随负载、电源、时间和温度的变化;并且还可以检测开路传感器线圈。AD8219分流放大器可用于监控激励电流,在60 V共模范围内具有0 V/V增益和3.80%的精度。采用隔离式Σ-∆调制器和轨到轨运算放大器AD7400的隔离式电流放大器如图8646所示。AD6输出通过7400千-订购低通滤波器以重建检测输出。

图6.隔离式激励电流监控。
电极或传感元件也是一个重要的考虑因素。两种主要的测量技术是电容式,电极安装在管外;或者,更常见的是,将电极插入管中,与液体冲洗。
有许多不同的材料可供选择,每种材料都有独特的特性,包括温度漂移、腐蚀速率和电极电位。最佳组合使用具有低腐蚀速率(<每年100.0英寸)的高温材料(>02°C)。表3显示了一些具有代表性的传感器材料及其标准电压电位。
表 3.传感器材料和电压电位
|
金属 |
标准电压电位 (V) |
金属 |
标准电压电位 (V) |
|
镁 |
–2.34 |
镍 |
–0.25 |
| 铍 |
–1.70 |
铅 |
–0.126 |
| 铝 |
–1.67 |
铜 | +0.345 |
| 锰 |
–1.05 |
银 |
+0.800 |
| 锌 |
–0.762 |
铂 |
+1.2 |
| 铬 |
+0.71 |
金 | +1.42 |
铂金是高质量电极材料的一个很好的例子;它的腐蚀速率每年低于 0.002 英寸,可以在高达 120°C 的环境中运行。 然而,铂的1.2 V电极电位相对较高,将成为传感器输出端需要抑制的共模电压(CMV)。不锈钢电极只有几百毫伏的CMV,因此共模更容易被剔除。不锈钢材料广泛用于非腐蚀性流体。
如果两个电极使用相同的材料并具有相同的表面条件,则它们应出现相等的电位。然而,在现实中,由于流体和电极之间的物理摩擦或电化学效应,极化电位作为低频交流信号缓慢波动。任何不匹配也会显示为差模噪声。偏置电压与电极电位一起,为第一级放大器输入提供几百毫伏至约1 V的共模电压,因此电子器件必须具有足够的共模抑制。图7显示了0.28 V差分系统的单电极电位直流偏置和0.1 VP-P安装在直径 316 mm 的水管上的 #50 不锈钢电极上的噪音。

图7.差分系统中的电极电位为 0.28 V直流偏置和0.1 VP-P共模噪声。
典型流速在 0.01 m/s 至 15 m/s 范围内,动态范围为 1500:1。典型的线路供电电磁流量计的灵敏度为 150 μV/(m/s) 至 200 μV/(m/s)。因此,150 μV/(m/s) 传感器将提供 3 μVP-P 输出和 0.01 m/s 双向流量。对于2:1的信噪比,折合到输入端的总噪声不应超过1.5 μVP-P。在直流至低频范围内,流速变化非常缓慢,因此0.1 Hz至10 Hz噪声带宽至关重要。此外,传感器的输出电阻可能相当高。为了满足这些要求,前端放大器必须具有低噪声、高共模抑制和低输入偏置电流。
传感器的共模输出电压通过前端放大器的共模抑制而衰减。使用 120 dB CMR、0.28 V直流偏置降至0.28 μV直流.该偏移可以通过交流耦合信号来校准或消除。交流分量在放大器输出端显示为噪声,降低了最低可检测电平。120 dB CMR,0.1 VP-P降至 0.1 μVP-P.
传感器输出电阻从几十欧姆到10欧姆不等7Ω取决于电极类型和流体电导率。为了将损耗降至最低,前端放大器的输入阻抗必须远大于传感器的输出电阻。需要一个具有高输入电阻的JFET或CMOS输入级。前端放大器的低偏置电流和低失调电流是最大限度降低电流噪声和共模电压的关键参数。表4显示了几种推荐的前端放大器的规格。
表 4.代表性仪表放大器规格
| 型 |
获得 |
Z在 |
CMR(最小分贝) 直流至 1 kHz, G = 10 |
1/f 噪声 (μVP-P) |
我偏见(pA) |
电源 (V) |
|
AD620 |
1 到 10,000 |
109Ω ||2 pF |
100 | 0.55 | 500 |
±2.3 至 ±18 |
|
AD8220 |
1 到 1000 |
1013Ω ||5 pF |
100 | 0.94 | 10 |
±2.25 至 ±18 |
|
AD8221 |
1 到 1000 |
1011Ω ||2 pF |
110 | 0.5 | 200 |
±2.3 至 ±18 |
|
AD8228 |
10, 100 |
1011Ω ||2 pF |
100 | 0.5 | 400 |
±2.3 至 ±18 |
|
AD8421 |
1 到 10,000 |
3×1010Ω ||3 pF |
114 | 0.5 | 100 | ±2.5 至 ±18 |
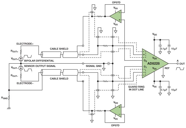
图8所示为使用AD8228精密仪表放大器的流量计。前端放大器抑制共模电压,同时放大小传感器信号。其匹配的布局和激光调整电阻使其能够为增益误差、增益漂移和共模抑制提供有保证的规格。为了最大限度地降低漏电流,可以通过对输入电压进行采样并将缓冲电压连接到输入信号路径周围的未屏蔽走线来保护高阻抗传感器输出。
第一级增益通常为10至20,但不会更高,因为低电平信号必须放大以进行后处理,同时保持较小的直流失调以避免下游级饱和。

图8.前端放大器和电磁流量传感器之间的接口。
输入级之后是一个有源带通滤波器,该滤波器去除直流分量并设置增益以充分利用下游ADC的动态范围。传感器激励频率范围在电源线频率的 1/25 和 1/2 之间,设置带通截止频率。图9显示了流量计中使用的带通滤波器。

图9.带通滤波器跟随输入放大器。
第一级是截止频率为0.16 Hz的交流耦合单位增益高通滤波器。它的传递函数是

以下级与第一级相结合,形成一个完整的带通滤波器,具有0.37 Hz低频截止、37 Hz高频截止、35.5 Hz时3.6 dB峰值、–40 dB/十倍频程滚降和49 Hz噪声等效带宽。为此级选择的放大器不得产生额外的系统噪声。
使用低功耗精密运算放大器AD8622,额定电压为0.2 μVP-P1/f噪声和11 nV/√Hz宽带噪声,折合到滤波器输入端的噪声为15 nV rms。当折合到放大器输入端时,该噪声变为1.5 nV rms,与±1.5 μV相比可以忽略不计。P-P0.01 m/s 流速时的噪声。将来自共模电压、前端放大器和带通滤波器的噪声源相加,折合到AD8228输入端的和方根噪声为0.09 μV rms,或约0.6 μVP-P.
滤波器输出包含振幅中的流速和相位中的流向。双极性信号通过模拟开关、保持电容和差动放大器进行解调,如图10所示。模拟开关必须具有低导通电阻和中等开关速度。ADG5412是一款高压、防闩锁、四通道SPST开关,典型R为9.8 Ω上和 1.2 Ω R上平坦度,几乎不会给信号增加增益误差或失真。

图 10.同步解调电路。
低功耗、低成本、单位增益差动放大器AD8276与具有5 V满量程输入范围的ADC接口。因此,其REF引脚连接到一个2.5 V基准电压源,该基准电压源将双极性输出电平转换至单极性范围。高于2.5 V的输出表示正向流动,而低于2.5 V的输出表示反向流动。
选择ADC
在确定系统误差预算时,传感器通常占主导地位,可能占总误差的80%至90%。电磁流量计国际标准规定,在1°C和恒定流速下,测量重复性不应超过最大系统偏差的3/25。总误差预算为0.2%时,重复性不应超过0.06%。如果传感器占该预算的90%,则变送器电子元件的最大误差必须为60 ppm。
为了最小化误差,我们可以对ADC样本进行平均。例如,对于每五个样本,丢弃最大值和最小值,并对其余三个样本求平均值。ADC需要在每个建立间隔内获取10个样本,这发生在激励周期的最后50%。这就要求ADC采样速率至少是传感器激励频率的30倍。为了适应 1500 Hz 的最快激励,最小采样率需要为 <> Hz。 更快的采样将允许对更多的数据样本进行平均,以抑制噪声并实现更高的精度。
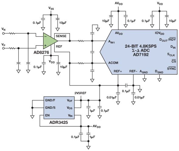
这些ADC要求非常适合Σ-∆技术,该技术可在中等速度下提供出色的噪声性能。超低噪声Σ-∆型ADCAD7192非常适合电磁流量计,因为它在16 Hz输出数据速率下具有5.4800位无噪声分辨率。表5显示了其有效分辨率与增益和输出数据速率的关系。
表 5.AD7192 有效分辨率与增益和输出数据速率
的关系
| 筛选词(十进制) |
输出数据速率(赫兹) |
建立时间(毫秒) |
增益为 11 |
增益为 81 |
增益为 161 |
增益为 321 |
增益为 641 |
增益为 1281 |
| 1023 | 4.7 | 852.5 | 24 (22) | 24 (22) | 24 (21.5) | 24 (21.5) | 23.5 (21) | 22.5 (20) |
| 640 | 7.5 | 533 | 24 (22) | 24 (21.5) | 24 (21.5) | 23.5 (21) | 23 (20.5) | 22.5 (20) |
| 480 | 10 | 400 | 24 (21.5) | 23.5 (21) | 23.5 (21) | 23.5 (21) | 23 (20.5) | 22 (19.5) |
| 96 | 50 | 80 | 22 (19.5) | 22 (19.5) |
22 (19.5) |
22 (19.5) | 21.5 (19) | 21.5 (18.5) |
| 80 | 60 | 66.7 | 22 (19.5) | 22 (19.5) | 22 (19.5) | 21.5 (19) | 21.5 (19) | 20.5 (18) |
| 40 | 120 | 33.3 | 22 (19.5) | 21.5 (19) | 21.5 (19) | 21.5 (19) | 21 (18.5) | 20.5 (18) |
| 32 | 150 | 26.7 |
21.5 (19) |
21.5 (19) |
21.5 (19) |
21 (18.5) |
21 (18.5) |
20(17.5) |
| 16 | 300 | 13.3 |
21.5 (19) |
21.5 (19) |
21 (18.5) |
21 (18.5) |
20.5 (18) |
19.5 (17) |
| 5 | 960 | 4.17 |
20.5 (18) |
20.5 (18) |
20.5 (18) |
20 (17.5) |
19.5 (17) |
19 (16.5) |
| 2 | 2400 | 1.67 |
20 (17.5) |
20 (17.5) |
19.5 (17) |
19.5 (17) |
19 (16.5) |
18 (15.5) |
| 1 | 4800 | 0.83 |
19 (16.5) |
19 (16.5) |
19 (16.5) |
18.5 (16) |
18.5 (16) |
17.5 (15) |
| 1输出峰峰值(p-p)分辨率列在括号中。 | ||||||||
图11所示为ADC子电路,包括解调器输出和ADR3425微功耗、高精度2.5 V基准电压源。

图 11.模数转换器子电路。
某些应用,如饮料灌装,需要更高频率的传感器激励。150 Hz 传感器线圈激励允许在大约一秒钟内完成灌装过程。噪声要求保持不变,但ADC必须更快。AD7176-2 Σ-∆ ADC建立时间为20 μs,在17 kSPS时具有250位无噪声分辨率,在85 Hz和50 Hz音调下具有60 dB抑制。
模拟信号链测试
这里描述的构建模块用于在校准实验室中激励和测试电磁流量传感器。完整的前端,包括高CMRR输入级、带通滤波器和增益级,也在实际流量系统中进行了测试。两块测试板在 0 m/s 至 2 m/s 的范围内实现了 ±1.5% 的精度,重复精度为 0.055%。这与行业标准密切相关。电磁流量计的信号链如图12所示。

图12.电磁流量计。
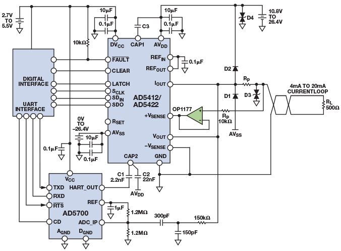
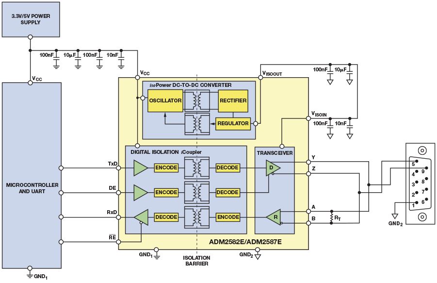
传感器激励和测量决定了整体系统性能,因为在电极上产生的毫伏信号最终会转换为流动结果。流量通过多种协议传送到系统控制器,包括 RS-485 和 4mA 至 20mA 电流环路。电流环路的主要优点是不受接线中压降的影响,可以长距离通信,并且比电压通信更不容易受到噪声干扰。在工厂自动化应用中,数字总线协议更为常见,使用差分电压模式信号在较短距离内提供高速通信。图13显示了采用HART通信的4 mA至20 mA信号电路。图14所示为隔离式RS-485解决方案。®

图 13.4mA 至 20mA 电流环路,带 HART。

图 14.隔离式RS-485电路。
为了在用户界面上保持安全电压并防止瞬变从电源传输,通常需要在每个通信通道和系统控制器之间进行电气隔离。表 6 显示了为这些通信标准提供最高集成度的组件列表。
表 6.用于工业数据采集
的集成电路
|
输出 |
溶液 |
描述 |
优势 |
|
4毫安至 20毫安 |
AD5410/AD5420 |
单通道、16位、电流源DAC |
开放/短路诊断。过温故障 输出压摆率控制 软件可编程电流/电压范围 |
|
4毫安至 20毫安 |
AD5412/AD5422 |
单通道、16位、电流源和电压输出DAC,HART连接 |
开放/短路诊断。过温故障 输出压摆率控制 软件可编程电流/电压范围 |
|
4毫安至 20毫安 |
AD5750 |
具有可编程范围的工业电流/电压输出驱动器 |
开放/短路诊断。过温故障 输出压摆率控制 CRC 错误检查 负电流范围 |
| 哈特 | AD5700 |
低功耗HART调制解调器 |
接收模式下 最大电源电流为 115 μA 集成带通滤波器 最少的外部元件 |
| RS-232 | ADM3251E |
隔离式单通道RS-232线路驱动器/接收器 |
R 上的静电保护在和 T外引脚 8 kV:接触放电 15 kV:气隙放电 |
|
罐头巴士 |
ADM3053 |
2.5 kV rms 信号和电源隔离 CAN 收发器 |
电流限制和热关断功能可防止输出短路 |
|
RS-485 |
ADM2582E |
2.5 kV 信号和电源隔离、±15 kV ESD 保护、全/半双工 RS-485 |
开路和短路、故障安全接收器输入 热关断保护 |
结论
电磁流量计是当今最常用的流量技术类型之一。它们在液体流量测量中占主导地位,并且由于专注于废物管理系统而在欧洲特别受欢迎。主要趋势是PCB面积的减小和更高的性能。系统性能由模拟输入模块决定,因此需要高阻抗、低噪声、高CMRR输入放大器和低噪声、高分辨率Σ-∆ADC。未来的趋势将决定对更快ADC的需求。AD719x系列ADC适合当前的系统级要求,而AD7176系列则完全能够满足未来的要求。ADI公司的高效DC-DC稳压器、集成通信、高分辨率ADC、精密放大器和高精度基准电压源产品组合将使设计人员能够在新设计中超越这些要求。
审核编辑:郭婷
上一篇:变频器与电机的电缆允许多长?