时间:2023-02-02 15:59
人气:
作者:admin
导读
随着全球对能源生产与消费问题愈发重视,可再生能源解决方案已成为大家关注的焦点。更加频繁的极端天气事件等与气候变化相关的挑战迫使整个社会不得不重新思考其与化石燃料的关系。
为了实现净零排放,业界将目光投向了可再生能源,并且已经取得了一些进展。根据国际能源署(IEA)发布的报告显示,2020年第一季度,可再生能源发电在全球总发电量中的占比达28%,同比增长2%。虽然新冠疫情扰乱了供应链,令一些项目被搁置,但光伏发电和风电等可再生能源发电项目的需求仍在继续增长。
工程师们使用最新的宽禁带技术最大程度地提高海上和陆上风电场、太阳能电池板以及潮汐能的发电量
当然,利用可再生能源所面临的挑战之一是发电端与需求端的不匹配。而储能系统在弥补这一缺口方面正发挥着日益重要的作用,它涵盖的范围非常广泛,其中包括新能源并网解决方案以及家庭电池能量墙等。此外,随着道路上的电动汽车数量不断增加,它们在整个能源结构中的分量也越来越重要。车载充电机正在向着双向充电的技术演进路径迅速发展,使电动汽车能够弥补电网供电的不足,以至于在完全断电的情况下也能为住宅供电。
01
宽禁带技术
对可再生能源的发展至关重要
几十年来,以MOSFET和IGBT为代表的硅技术一直是功率逆变器的主要开关解决方案。这两种器件自问世以来就一直在通过改进设计来降低转换器中的开关损耗,以便构建更加高效的功率转换拓扑结构。这种方法可以说是成功的,转换器的峰值效率通常能够达到95%以上,功率因数校正设计的效率也达到了98%。虽然这已经称得上是“技惊四座”,但请记住,一套小型光伏解决方案或者双向车载充电机只要有1%的效率损失,耗电量就会增加500瓦至3,000千瓦。所以必须寻找方法避免这些电源的损耗。
近年来,宽禁带(WBG)技术已经开始崭露头角,生产碳化硅(SiC)MOSFET和氮化镓(GaN)晶体管的供应商数量也稳步增长。但设计工程师还会出于各种原因而犹豫是否要使用宽禁带技术。
尽管目前的宽禁带半导体器件仍然比硅器件昂贵,但这种差距正在逐年缩小。也许影响宽禁带半导体产品应用落地的更大障碍是与之相关的学习曲线。WBG开关不仅仅是硅开关的替代品,其功能也与硅开关有所不同。为了让性能优势得到充分释放,需要重新设计功率转换器,使其能够在更高的开关频率下运行,这给集成电路设计以及满足电磁兼容/抗电磁干扰(EMC/EMI)要求带来了一系列新的挑战。
02
SiC与IGBT技术在风能发电中的应用
SiC MOSFET被认为是当前IGBT设计的最佳替代方案。IGBT适合千伏以上的应用,是大功率光伏逆变器和风力发电机的核心器件,为这些应用提供中速开关。但是,散热管理方面的问题给终端应用带来了挑战,增加了产品的尺寸和重量。当在类似的测试条件下运行时,SiC MOSFET在25摄氏度的环境下具有比IGBT更低的导通损耗和开关损耗,并且这种损耗会随着温度的升高而降低。
SiC MOSFET的关断损耗也更低,不过在工作温度升高时会略有上升,但相比于IGBT中的少数载流子积聚所产生的拖尾电流有所改善。导通电阻的特性也得到了改善,在工作温度升高时电源损耗的增加幅度很小。由于导通损耗、关断损耗和传导损耗较低,SiC MOSFE的功耗通常可以比同等的IGBT器件低60%以上。因此在此类情况中,英飞凌的CoolSiC Trench MOSFET FF6MR12KMIP等器件很适合作为IGBT的替代品。
为了控制机组生命周期内的运营成本,同时缩减设备所占的空间,海上风电机组对器件的可靠性提出了非常高的要求。它们通常使用背靠背配置的电压源换流器,包括一个用于低压侧的三相两电平整流器和一个三相三电平中性点箝位逆变器。在460V、240KW的设计中,直流链路的电压在760V左右。

风力发电机通常使用背靠背配置的电压源换流器
高压转换拓扑结构
挪威科技大学在研究中将硅IGBT换成SiC MOSFET,结果在大约5kHz的开关频率下,SiC解决方案的效率提高了约1%。在50kHz的开关频率下,SiC器件的效率与开关频率为10kHz的IGBT器件相同。这种较高的开关频率可以带来诸多裨益,例如通过减少无源元件的尺寸来提高功率密度,从而缩减整个设备的体积和重量。
此外,SiC MOSFET在10kHz开关频率下的效率高于IGBT,因此降低了冷却要求。诺丁汉大学在单独分析风力发电机应用时改用了SiC器件,使散热片的体积减少了三分之一并且完全无需使用冷却风扇。他们还发现运行期间内的能量损耗也降低了70%以上,两年内节省的运营成本可抵消引入SiC技术所产生的额外成本。
03
将光伏逆变器中的IGBT替换成GaN
与SiC MOSFET一样,GaN HEMT(高电子迁移率晶体管)也具有比硅同类产品更佳的性能优势。其漏极和源极电荷QOSS更低,这大大降低了开关过程中的损耗。此外,GaN HEMT能够支持更高的开关频率,因此和SiC一样,它可以助力设计工程师缩减设计过程中所使用的无源元件的尺寸。
用于住宅和商业楼宇的小型光伏系统正变得越来越流行。个人和企业用户能够通过光伏系统为他们的电动汽车充电并满足他们的部分用电需求,甚至偶尔还能满足全部的用电需求。单相应用适合使用将光伏电池板串联起来产生直流电压的组串式逆变器。虽然这种电池板多年来有所改进,但其效率仍只有20%左右。因此,在将电池板电压转换为线路输出或直流电源来给本地储能系统(BSS)充电时,保持尽可能高的效率这一点至关重要。
组串式配置非常适用于基于650V GaN器件的设计每个组串都与一个DC/DC升压电路相连,并且均由一个同时还负责处理最大功率点跟踪(MPPT)的微控制器或片上系统(SoC)控制。输出端为直流链路大容量电容器提供电能,然后由DC/DC转换器使用该电容器中的电能为ESS电池组或DC/AC逆变器供电,再由它们提供单相交流电供本地或电网使用。
基于IGBT技术的组串式光伏逆变器可以达到98%的峰值效率,并在15kHz至30kHz的开关速度下运行。由于工作频率的原因,磁性元件相对较大、较重且昂贵。此外,IGBT还需要使用反并联二极管。总之,这些都会增加空间尺寸要求、材料清单(BOM)和成本。
改用安世半导体的GaN FET技术,比如GAN041一650WSB等,可以将开关频率推高到100kHz至300 kHz之间。在使用该器件时,会让输出滤波器变小很多,同时输出信号的保真度会减少谐波失真。这些改进贯穿整个设计,让整个设计变得更小巧、更轻便,并使功率密度至少增加一倍,进而效率也突破了99%大关,材料成本也有所下降。

转用GaN开关后,单相组串式逆变器变得更高效、
更小巧、更轻便(来源:Nexperia)
04
SiC技术在储能系统中的应用
随着可再生能源技术变得越来越普及,储能系统(BSS)也必须跟上步伐。储能系统能够确保所产生的多余能量不会以热量的形式散失或被闲置。这些系统可以在太阳能、风能或其他能源不可用时提供能量,并在电网出现高需求时提供电能。
碳化硅肖特基二极管针对这些系统的高性能和高效率要求进行了优化。这些二极管通过提高开关频率来降低功率损耗和缩减元器件的尺寸。安森美的NDSH25170A 具有高开关性能,并且没有反向恢复电流,可以为ESS应用提供出色的热性能。
05
SiC和GaN开关转换器的栅极驱动器
硅和WBG开关的另一个关键区别在于所需的栅极驱动器。栅极驱动器可在最短的时间内将硅MOSFET的栅极推到最高,从而实现快速开关,并在最低和最高电阻之间快速切换开关。尽管WBG没有改变这一设计目标,但改变了所涉及的电压。
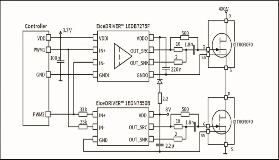
氮化镓晶体管的栅极与二极管中的类似,其正向电压约为3V,与开关的栅电容平行。因此,尽管只需要一个低电压来保持晶体管导通,但仍需要一个稍高的电压来开启它。当再次关闭它时则需要在硬开关应用中有一个负电压。供应商目前提供专用的栅极驱动器,例如英飞凌的隔离式1EDF5673K。该器件使用一个RC耦合的栅极驱动电路来提供开启和关闭时所需的电压。
了解WBG棚极驱动器
SiC栅极驱动器的功能一般与硅的同类产品相似,区别在于开启电压略高。但开关速度的提高也带来了新的挑战,比如因为噪音和EMI以及寄生电感而导致的过压问题。因此,尽管开关速度的提升有利于系统的运行,但有时采用纯模拟控制的栅极可能并不是最佳的方案。Microchip的2ASC-12AIHP AgileSwitch是一种数字栅极驱动器,它可以在栅极导通和关断之间对电压进行分步控制,减少电压过冲、振铃以及关闭损耗。
06
宽禁带技术
新一代可再生能源设计的核心
虽然半个世纪以来,硅器件一直在为我们提供便利的服务,但新一代可再生能源设计显然需要诸如SiC和GaN等宽禁带技术。从太阳能和风能到ESS,效率必须更加接近100%才能满足这些系统的功率水平。这不但能够提高功率密度,还能减少当前设计者采用冷却系统所产生的能量损失。

隔离式棚极驱动器可用于控制GaN HEMT。RC耦合设计确保在硬开关应用上产生正确的电压(来源:英飞凌)
随着开关频率的提高,磁性元件也可以变得更加小巧,进而使解决方案更紧凑、更轻便、更容易安装并减少所占用的空间。宽禁带技术显然不只是现有开关的简单替代。不过工程师们喜欢迎接挑战,并且只要遵循基本的电气原理,这一转变可以说是“无痛”且有利于发展的。
审核编辑 :李倩
上一篇:电磁流量计在工业应用中实现高精度
下一篇:变频器报文格式解析