时间:2022-11-07 11:45
人气:
作者:admin
在我的一个同行朋友应聘面试电工的时候,面试的公司给他出了一道题。这个公司是朋友盼望已久非常想进去的,待遇各方面条件都非常不错,工资薪金也高,所以他也非常重视这次面试,想象了无数个面试的场景,都没想到,面试的问题跟笔试一样,还是要答题!最终朋友在100个人面试中,以面试第一应聘成功,直接签订合同,工资起步5000RMB,这在电工行业初进公司也算高的!以后表现好每年再加1000元。
那我们来看看到底面试出的什么题,题目如下。
1 为什么要使用星三角降压启动?星三角降压启动原理?
2 画出星三角降压启动的主电路和控制电路并讲清它的运行步骤。
那我们这位朋友是怎么回答的,有什么特别的,为何受应聘官这么器重?来看一下他的答案。
答:因为电机直接启动时电流过大,所以使用星三角降压启动,星形启动时转速是三角运行的三分之一,以降低启动时对电网以及电机的冲击拉低损坏,对于15KW以上的电机拖动重负载而使用的一种最为常用的启动控制线路。
星三角降压启动原理为,电机启动时,将定子绕组接成星形,以降低各相绕组的电压,三相W2U2V2进行短接,其实把它看做为一点,(也就是我们所说的中性点)启动时每个绕组上的相电压为220V。(也就是U1/V1/W1各和这个中性点之间电压各为220)随着电机转速的升高通过延时继电器延时一段时间后,约几十秒钟达到一定的转速后,在电气开关作用下把六个接线端子转换成三角形连接并再次接到380V电源,每相绕组电压为380V,转矩和转速大大提高,电动机进入额定三角形条件下的运行过程。
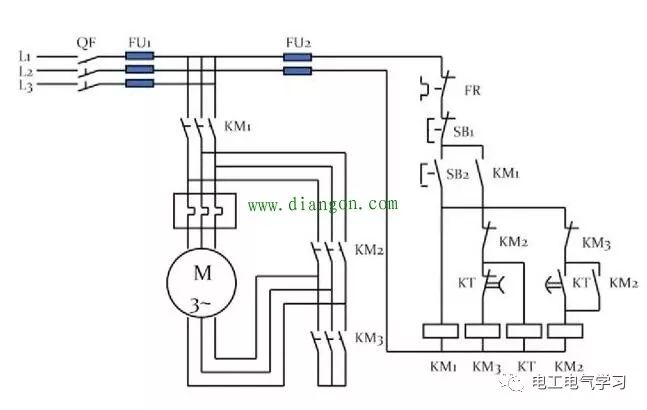
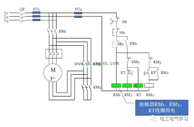
如图所示主电路为:
可以看出,主电路星型接法


就是U2/V2/W2短接,而三角形接法U1和W2、V1和U2、W1和V2首尾相接。
再看控制电路:

第一步按下启动按钮SB2,


主交流接触器KM1、星型交流接触器KM3和时间继电器(或者延时继电器)KT线圈得电。得电后主电路KM1接通,KM3运行互锁切断三角形接法KM2不能运行,只能启动运行星型接法KM3,延时继电器KT运行开始计时。

运行一段时间后,KT计时到点后切断KM3星型,使KM3断电,KM3断电后接通互锁KM2线圈得电三角运行。

KM2三角得电后,切断互锁的KT和星型的KM3线圈电源,保持主电路KM1和KM2三角形线圈吸合电路长期运行。
要想关闭电路,只需按下SB1按钮,切断所有线圈电源,电机停止。
我的同行朋友这样答完后,应聘官看后高度赞扬:“嗯不错!我不懂电路的也会星三角降压启动了,哈哈哈,明天就来上班!
编辑:黄飞
上一篇:伺服控制器的安全功能选项运用场景
下一篇:无刷直流电机驱动电路