时间:2022-09-15 16:39
人气:
作者:admin
H桥是一种电子电路,可使其连接的负载或输出端两端电压反相/电流反向。
这类电路可用于机器人及其它实作场合中直流电动机的顺反向控制及转速控制、步进电机控制(双极型步进电机还必须要包含两个H桥的电机控制器),
电能变换中的大部分直流-交流变换器(如逆变器及变频器)、部分直流-直流变换器(推挽式变换器)等,以及其它的功率电子装置。

H桥是一个典型的直流电机控制电路,因为它的电路形状酷似字母H,故得名曰“H桥”。
4个三极管组成H的4条垂直腿,而电机就是H中的横杠(注意:概述图中只是简略示意图,而不是完整的电路图,其中三极管的驱动电路没有画出来)。

H桥电路中间有一个直流电机M。D1、D2、D3、D4是MOS-FET的续流二极管;
开关状态
下面以控制一个直流电机为例,对H桥的几种开关状态进行简单的介绍,其中正转和反转是人为规定的方向,实际工程中按照实际情况进行划分即可。
正转
通常H桥用来驱动感性负载,这里我们来驱动一个直流电机:
打开Q1和Q4
关闭Q2和Q3
此时假设电机正转,电流依次经过Q1、M、Q4 ,如下图中红色线条所示。

反转
另外一种状态则是电机反转,此时四个开关元器件的状态如下:
关闭Q1和Q4
打开Q2和Q3
此时电机反转,电流依次经过Q2、M、Q3 ,如下图中红色线条所示。

调速
如果要对直流电机调速,其中的一种方案就是:
关闭Q2和Q3
打开Q1 ,Q4上给它输入50%占空比的PWM波形
这样就达到了降低转速的效果,如果需要增加转速,则将输入PWM的占空比设置为100%,电流方向如下图中红色线条所示。

停止状态
这里以电机从正转切换到停止状态为例。
正转时Q1和Q4是打开状态,这时候如果关闭Q1和Q4,直流电机内部可以等效成电感,也就是感性负载,电流不会突变,那么电流将继续保持原来的方向进行流动,这时候我们希望电机里的电流可以快速衰减。
这里有两种办法。
第一种:
关闭Q1和Q4,这时候电流仍然会通过反向续流二极管进行流动,此时短暂打开Q1和Q3从而达到快速衰减电流的目的,电流方向如下图中红色线条所示。

第二种:
准备停止的时候,关闭Q1、打开Q2,这时候电流并不会衰减地很快,电流循环在Q2、M、Q4之间流动,通过MOS-FET的内阻将电能消耗掉。

补充-另外一种H桥电路
上文中是包含4个N型MOS管的H桥,
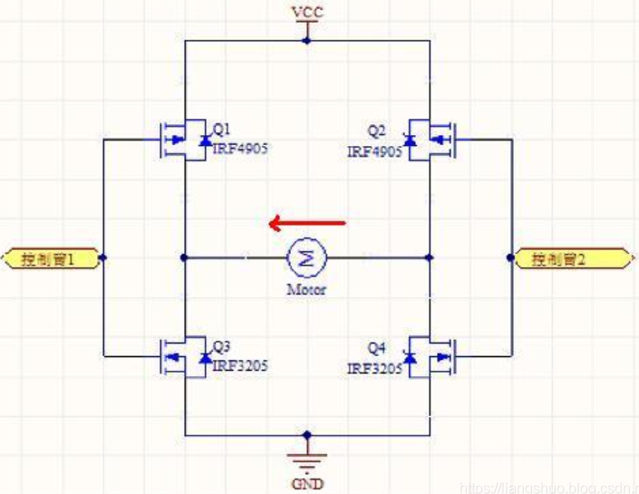
另外还有包含2个N型、2个P型MOS管的H桥,下图就是这种H桥电路。
它由2个P型场效应管Q1、Q2与2个N型场效应管Q3、Q4组成,桥臂上的4个场效应管相当于四个开关。

相对于前文4个N型MOS管的H桥电路,此电路的一个优点就是无论控制臂状态如何(绝不允许悬空状态),H桥都不会出现“共态导通”(短路)。
MOS管开关电路原理
P型MOS管在栅极为低电平时导通,高电平时关闭。
N型MOS管在栅极为高电平时导通,低电平时关闭。
正转
场效应管是电压控制型元件,栅极通过的电流几乎为“零”。
正因为这个特点,在连接好上图电路后,控制臂1置高电平(U=VCC)、控制臂2置低电平(U=0)时,Q1、Q4关闭,Q2、Q3导通。
此时,电机左端低电平、右端高电平,所以电流沿箭头方向流动,设定此时为电机正转。
下面是Trinamic电机驱动芯片的步进电机系统架构。

可以看到,芯片集成了预驱,检测和保护电路。预驱也包含微步相序和分配逻辑。
芯片内部也集成了功率桥来节省外围器件。
审核编辑:汤梓红