时间:2022-09-20 11:22
人气:
作者:admin
如今IT和OT网络之间曾经神圣的界限变得越来越模糊,PLC作为工业控制和工控网络当中的最重要的环节之一,开始越来越多连接到其工业控制系统或其他PLC之外的设备。那么,如何才能让我们的PLC系统免受外来入侵呢?赶紧看看下面这20个招数吧!(文中代码以罗克韦尔PLC为例)
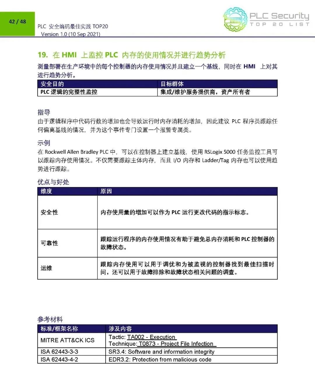
PLC正确编程就是最好的防御。PLC的工控安全实践指南通常包括工业网络中PLC的完整性、强化、弹性和监控。下面的这些招数引用了RockwellAllen-Bradley的RSLogix5000任务监控工具,其中包括设置其PLC的内存基线使用情况和跟踪任何趋势的功能,实际上更多是为了防止错误配置导致物理事件,因为操作员和技术人员的错误是工业系统网络中断的主要原因。例如,监控PLC内存的建议可以标记任何异常活动,因为随着时间的推移,PLC倾向于以一致的水平使用内存。如果您突然看到内存使用量激增并对此感到担忧,这非常有用。
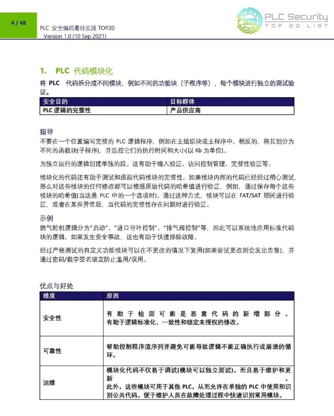
模块化PLC代码
监控操作模式
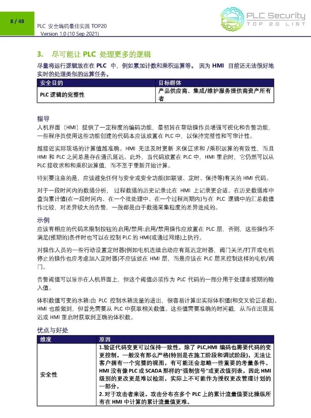
尽可能将操作逻辑留在PLC中
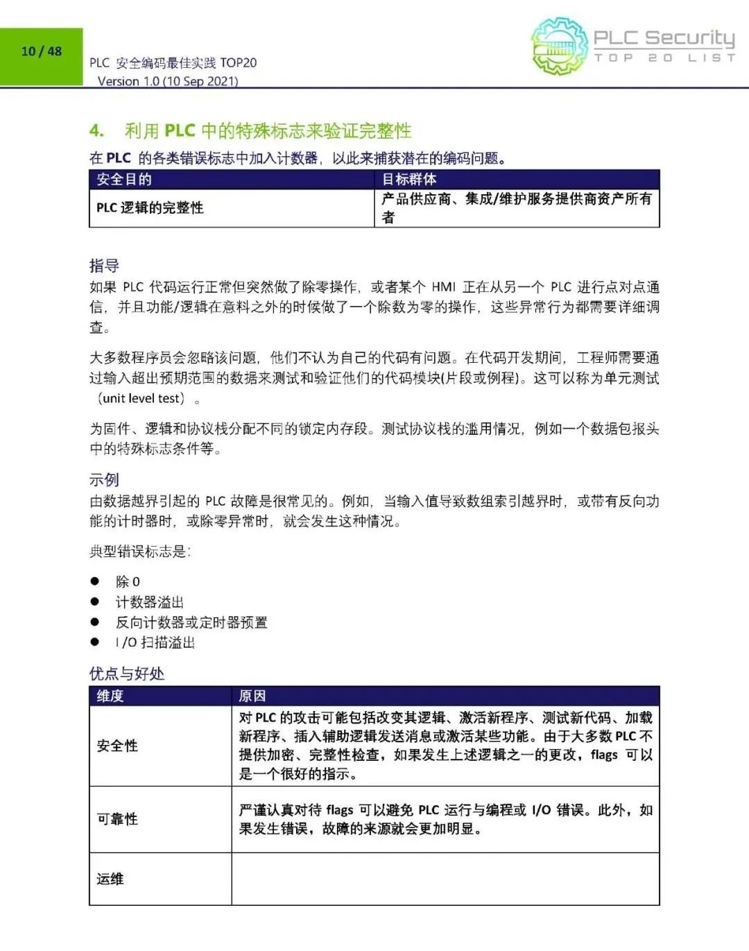
使用PLC标志作为完整性检查
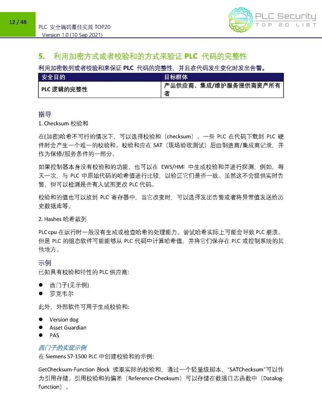
对PLC代码使用加密和/或校验和完整性检查
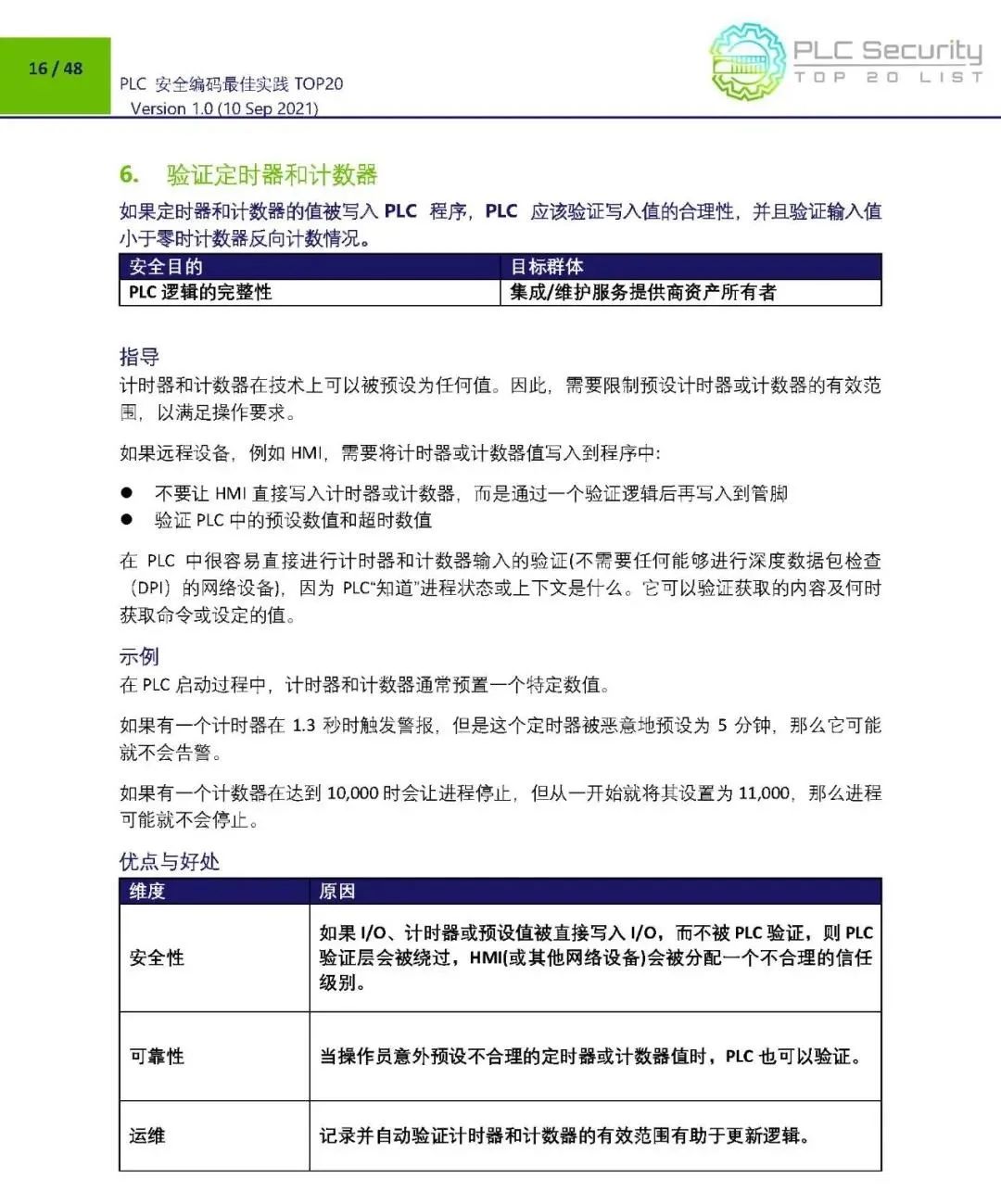
验证计时器和计数器
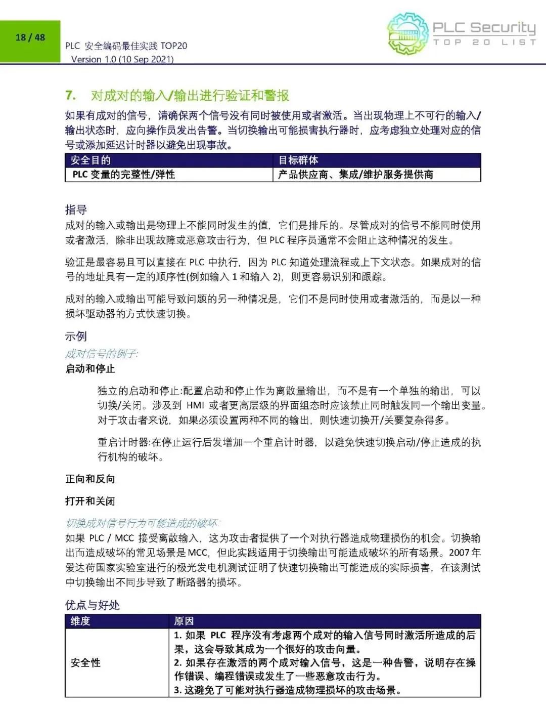
验证和提醒配对的输入/输出
在PLC级别验证HMI输入变量,而不仅仅是在HMI
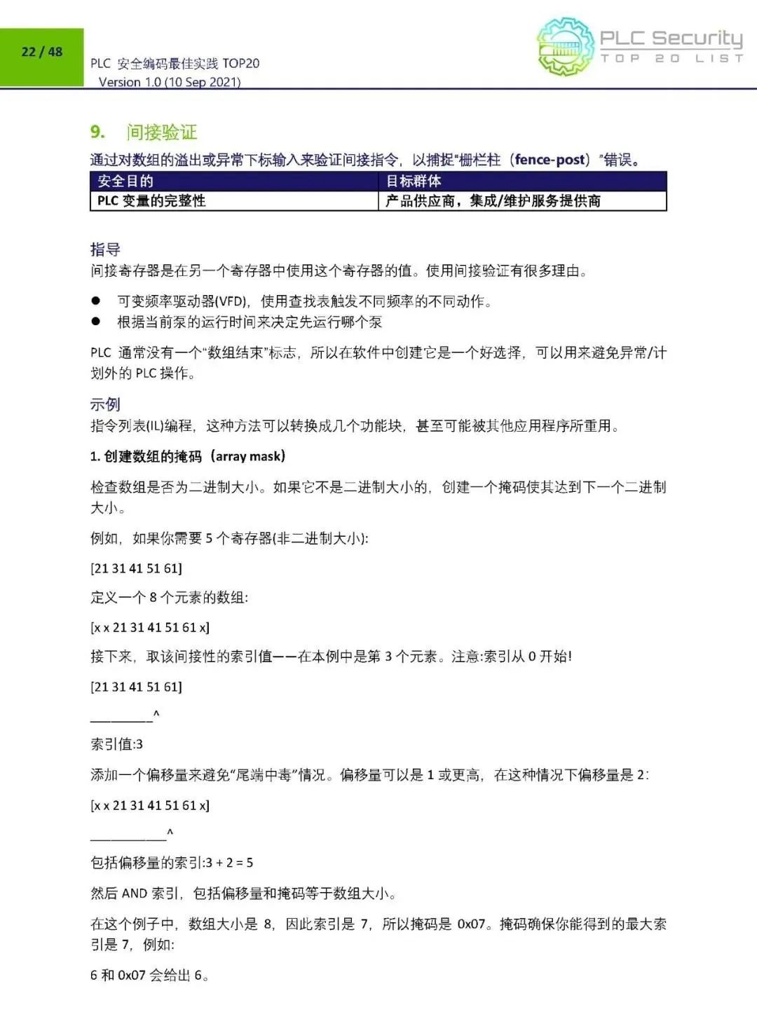
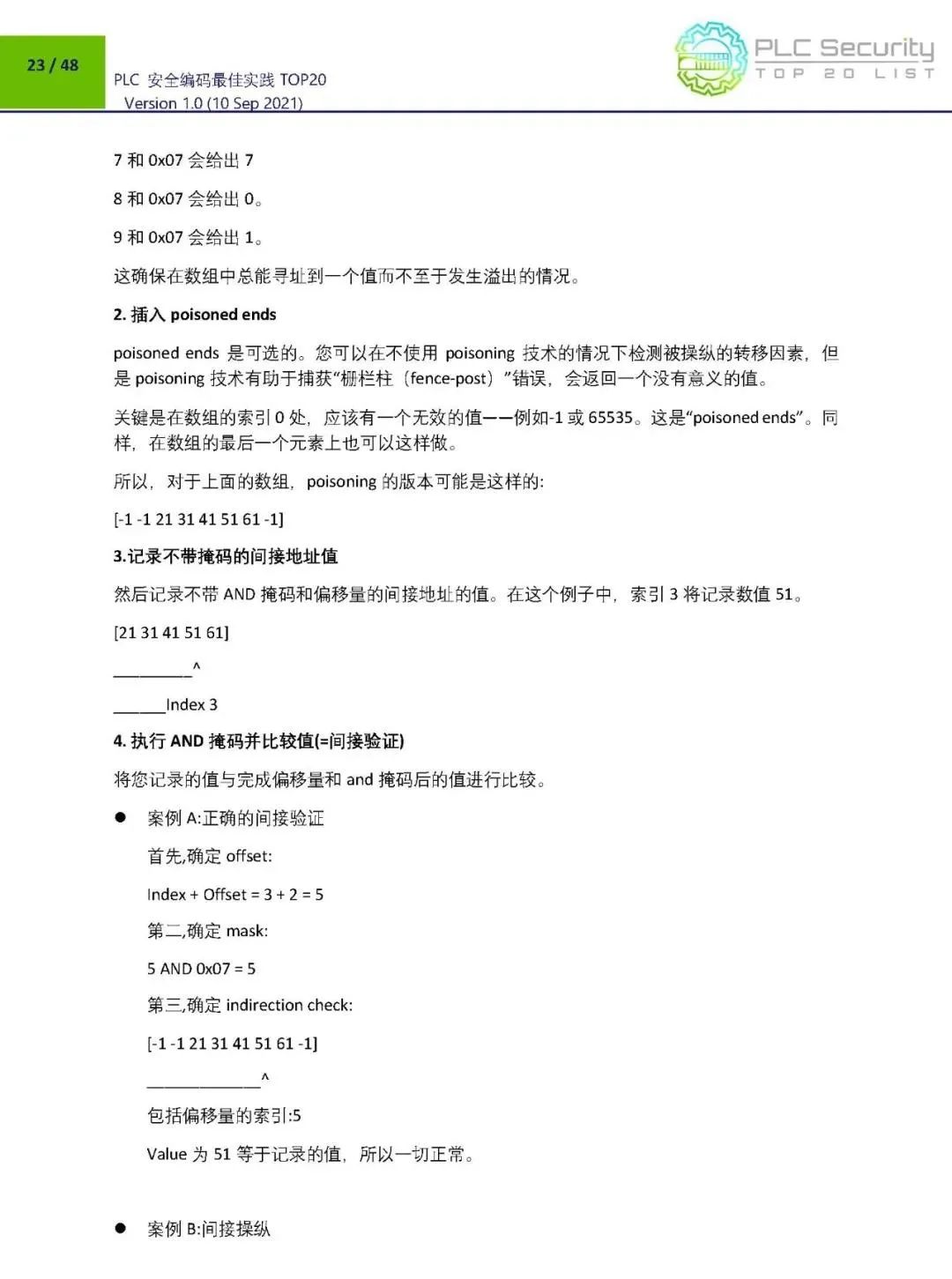
验证间接寻址
按功能分配指定的寄存器块(读/写/验证)
可信性检查工具
根据物理合理性验证输入
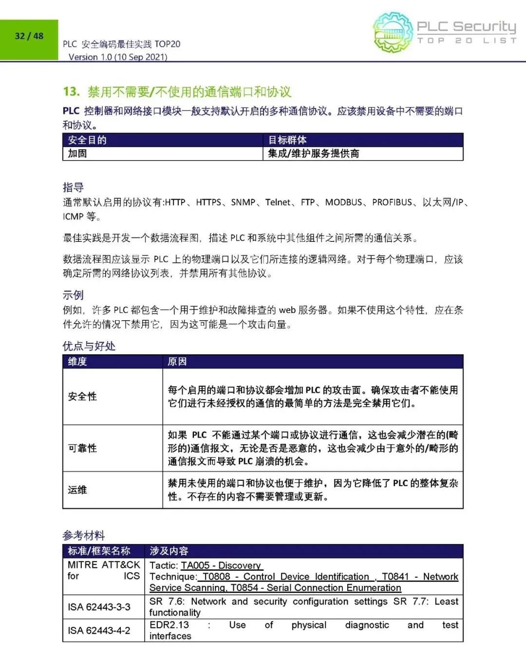
禁用不需要/未使用的通信端口和协议
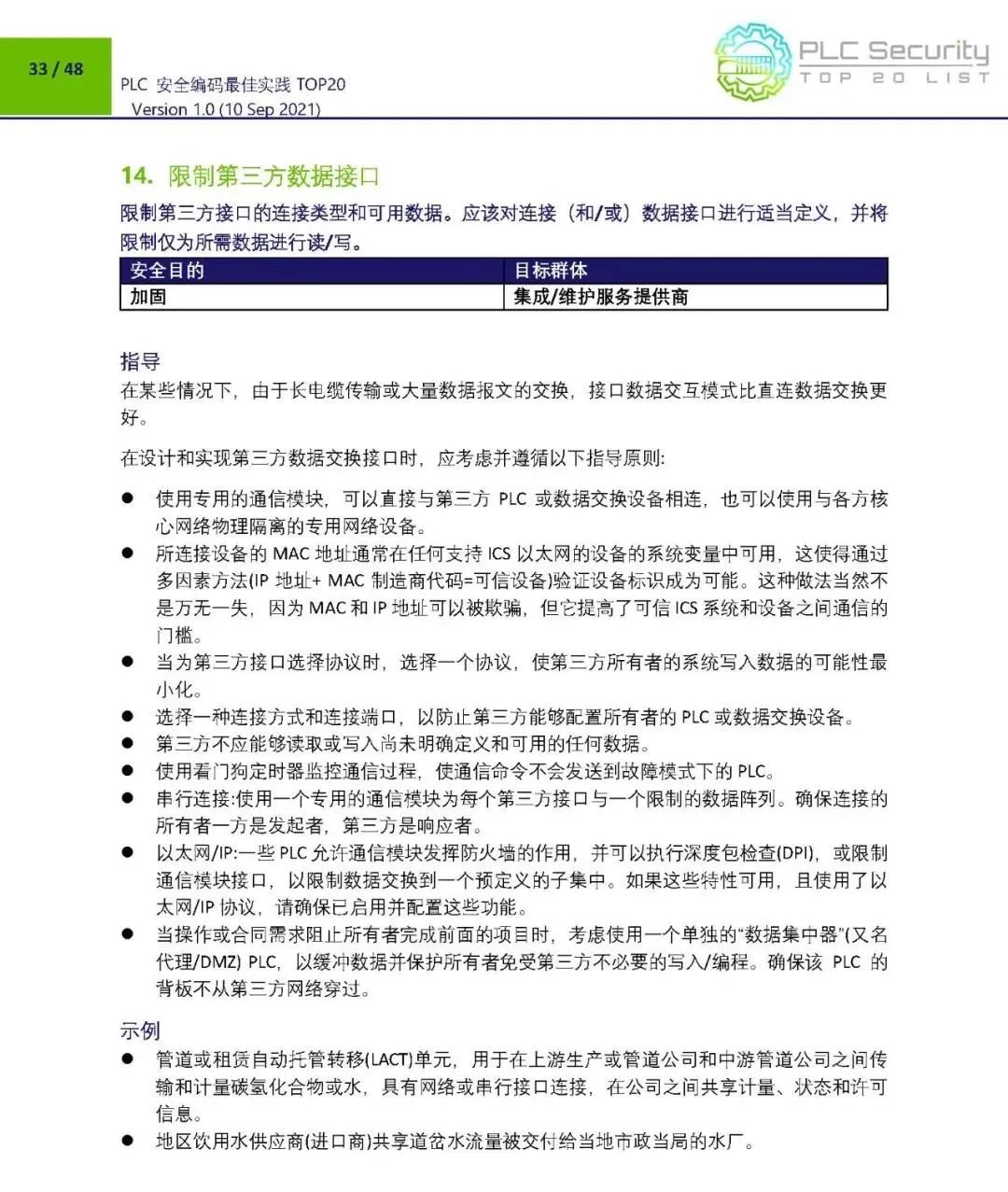
限制第三方数据接口
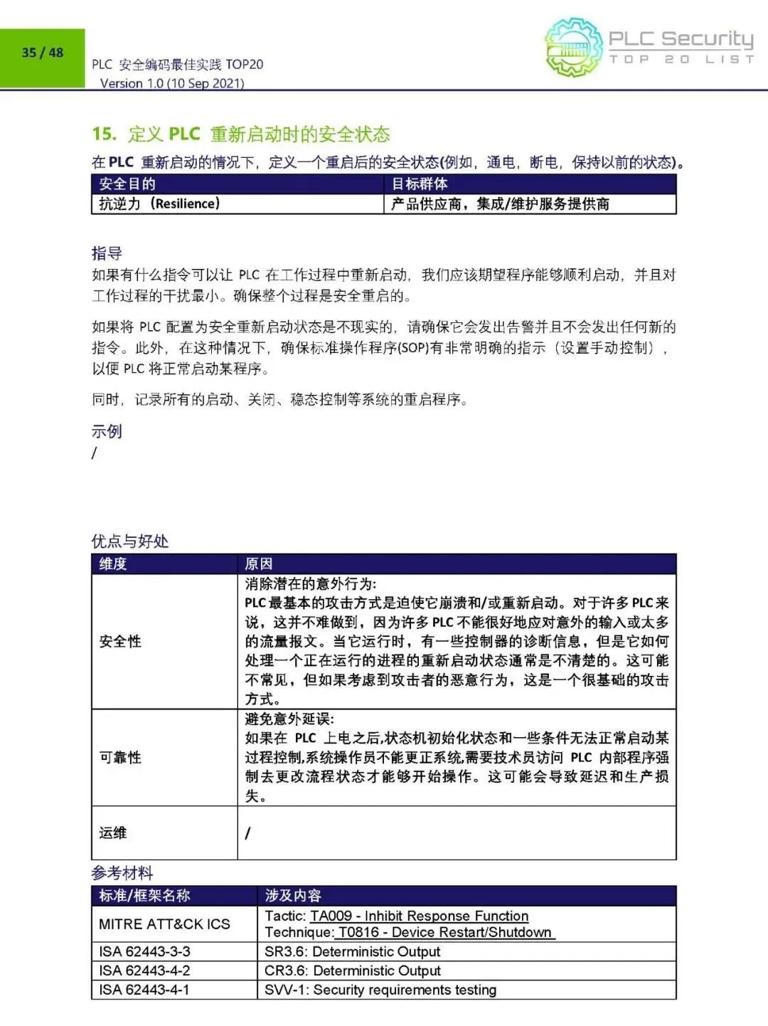
定义PLC重启时的安全过程状态
总结PLC循环时间并在HMI上对其进行趋势分析
记录PLC正常运行时间并在HMI上对其进行趋势分析
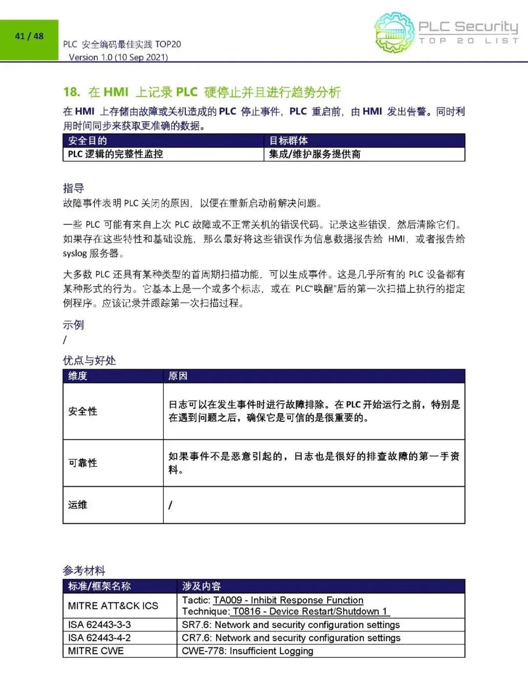
在HMI上记录PLC硬停止和趋势
监控PLC内存使用情况并在HMI上对其进行趋势分析
为关键警报捕获漏报








































编辑:黄飞