时间:2022-09-28 14:58
人气:
作者:admin
PLC的定义
可编程序控制器是一种数字运算操作电子系统,专为在工业环境下应用而设计。它采用了可编程序的存储器,用来在其内部存储执行逻辑运算、顺序控制、定时、计数和算术运算等操作指令,并通过数字的、模拟的输入和输出,控制各种类型的机械或生产过程。可编程序控制器及其有关的外围设备,都应按易于与工业控制系统形成一个整体、易于扩充其功能的原则设计。
PLC的分类
PLC产品种类繁多,其规格和性能也各不相同。对于PLC,通常根据其结构形式的不同、功能的差异和I/O点数的多少等进行大致分类。
1.按结构形式分类
根据PLC的结构形式,可将PLC分为整体式和模块式两类。
(1)整体式PLC
整体式PLC是将电源、CPU、I/O接口等部件都集中装在一个机箱内,如图所示。具有结构紧凑、体积小、价格低的特点。小型PLC一般采用这种整体式结构。整体式PLC由不同I/O点数的基本单元(又称主机)和扩展单元组成,基本单元内有CPU、I/O接口、与I/O扩展单元相连的扩展口以及与编程器或EPROM写入器相连的接口等;扩展单元内只有I/O和电源等,而没有CPU。基本单元和扩展单元之间一般用扁平电缆连接。整体式PLC一般还可配备特殊功能单元,如模拟量单元、位置控制单元等,使其功能得以扩展。

(2)模块式PLC
模块式PLC将PLC的各组成部分分别做成若干个单独的模块,如CPU模块、I/O模块、电源模块(有的含在CPU模块中)以及各种功能模块。模块式PLC由框架或基板和各种模块组成,模块装在框架或基板的插座上,如图所示。这种模块式PLC的特点是配置灵活,可根据需要选配不同规模的系统,而且装配方便,便于扩展和维修。大、中型PLC一般采用模块式结构。

还有一些PLC将整体式和模块式的特点结合起来,构成所谓的叠装式PLC。叠装式PLC的CPU、电源、I/O接口等也是各自独立的模块,但它们之间是靠电缆进行连接的,并且各模块可以一层层地叠装。这样,不但系统可以灵活配置,还可做得体积小巧。
2.按功能分类
根据PLC的功能不同,可将PLC分为低档、中档、高档三类。
(1)低档PLC
低档PLC具有逻辑运算、定时、计数、移位以及自诊断、监控等基本功能,还可有少量模拟量输入/输出、算术运算、数据传送和比较及通信等功能,主要用于逻辑控制、顺序控制或少量模拟量控制的单机控制系统。
(2)中档PLC
中档PLC除具有低档PLC的功能外,还具有较强的模拟量输入/输出、算术运算、数据传送和比较、数制转换、远程I/O、子程序及通信联网等功能;有些还可增设中断控制、PID控制等功能,适用于复杂的控制系统。
(3)高档PLC
高档PLC除具有中档PLC的功能外,还增加了带符号算术运算、矩阵运算、位逻辑运算、平方根运算及其他特殊功能函数的运算、制表及表格传送功能等。高档PLC具有更强的通信联网功能,可用于大规模过程控制或构成分布式网络控制系统,进而实现工厂自动化。
3.按I/O点数分类
根据PLC的I/O点数多少,可将PLC分为小型、中型和大型三类。
(1)小型PLC
小型PLC的I/O点数小于256,具有单CPU及8位或16位处理器,用户存储器容量为4KB以下。例如:三菱FX0S系列。
(2)中型PLC
中型PLC的I/O点数在256~2048,具有双CPU,用户存储器容量为2~8KB。
(3)大型PLC
大型PLC的I/O点数大于2048,具有多CPU及16位或32位处理器,用户存储器容量为8~16KB。
世界上,PLC产品可按地域分成三大流派,一个流派是美国产品,一个流派是欧洲产品,一个流派是日本产品。美国和欧洲的PLC技术是在相互隔离情况下独立研究开发的,因此美国和欧洲的PLC产品有明显的差异性。而日本的PLC技术是由美国引进的,对美国的PLC产品有一定的继承性,但日本的主推产品定位在小型PLC上。美国和欧洲以大中型PLC而闻名,而日本则以小型PLC著称。
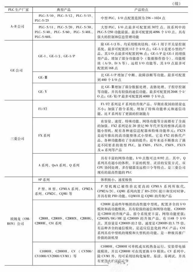
常见的PLC如表所示。


PLC的功能及应用领域
PLC是综合继电器接触器控制的优点及计算机灵活、方便的优点而设计制造和发展的,这就使PLC具有许多其他控制器所无法相比的特点。
1.PLC的功能
PLC是以微处理器为核心,综合了计算机技术、自动控制技术和通信技术发展起来的一种通用的工业自动控制装置,具有可靠性高、体积小、功能强、程序设计简单、灵活通用及维护方便等一系列的优点,因而在冶金、能源、化工、交通、电力等领域中有着广泛的应用,成为现代工业控制的三大支柱(PLC、机器人和CAD/CAM)之一。根据PLC的特点,可以将其功能形式归纳为以下几种类型。
(1)开关量逻辑控制
PLC具有强大的逻辑运算能力,可以实现各种简单和复杂的逻辑控制。这是PLC的最基本也最广泛的应用领域,它取代了传统的继电器接触器的控制。
(2)模拟量控制
PLC中配置有A/D和D/A转换模块。A/D模块能将现场的温度、压力、流量、速度等模拟量转换变为数字量,再经PLC中的微处理器进行处理(微处理器处理的只能是是数字量),然后进行控制;或者经D/A模块转换后变成模拟量,然后控制被控对象,这样就可实现PLC对模拟量的控制。
(3)过程控制
现代大中型的PLC一般都配备了PID控制模块,可进行闭环过程控制。当控制过程中某一个变量出现偏差时,PLC能按照PID算法计算出正确的输出,进而控制调整生产过程,把变量保持在整定值上。目前,许多小型PLC也具有PID控制功能。
(4)定时和计数控制
PLC具有很强的定时和计数功能,它可以为用户提供几十甚至上百、上千个定时器和计数器。其计时的时间和计数值可以由用户在编写用户程序时任意设定,也可以由操作人员在工业现场通过编程器进行设定,进而实现定时和计数的控制。如果用户需要对频率较高的信号进行计数,可以选择高速计数模块。
(5)顺序控制
在工业控制中,可采用PLC步进指令编程或用移位寄存器编程来实现顺序控制。
(6)数据处理
现代的PLC不仅能进行算术运算、数据传送、排序及查表等操作,而且还能进行数据比较、数据转换、数据通信、数据显示和打印等,它具有很强的数据处理能力。
(7)通信和联网
现代PLC大多数都采用了通信、网络技术,有RS-232或RS-485接口,可进行远程I/O控制。多台PLC彼此间可以联网、通信,外部器件与一台或多台可编程控制器的信号处理单元之间可以实现程序和数据交换,如程序转移、数据文档转移、监视和诊断。通信接口或通信处理器按标准的硬件接口或专有的通信协议完成程序和数据的转移。
2.PLC的应用领域
目前,PLC在国内外已广泛应用于钢铁、石油、化工、电力、建材、机械制造、汽车、轻纺、交通运输、环保及文化娱乐等各个行业,使用情况大致可归纳为如下几类。
(1)开关量的逻辑控制
这是PLC最基本,也是最广泛的应用领域,它取代了传统的继电器电路,实现逻辑控制、顺序控制;既可用于单台设备的控制,也可用于多机群控及自动化流水线,如注塑机、印刷机、订书机械、组合机床、磨床、包装生产线及电镀流水线等。
(2)模拟量控制
在工业生产过程当中,有许多连续变化的量,如温度、压力、流量、液位和速度等都是模拟量。为了使PLC处理模拟量,必须实现模拟量和数字量之间的A/D转换及D/A转换。PLC厂家都生产配套的A/D和D/A转换模块,使PLC用于模拟量控制。
(3)运动控制
PLC可以用于圆周运动或直线运动的控制。从控制机构配置来说,早期直接用于开关量I/O模块连接位置传感器和执行机构,现在一般使用专用的运动控制模块,可驱动步进电机或伺服电机的单轴或多轴位置控制模块。世界上各主要PLC生产厂家的产品几乎都具有运动控制功能,广泛用于各种机械、机床、机器人、电梯等场合。
(4)过程控制
过程控制是指对温度、压力、流量等模拟量的闭环控制,在冶金、化工、热处理、锅炉控制等场合有非常广泛的应用。作为工业控制计算机,PLC能编制各种各样的控制算法程序,完成闭环控制。PID调节是一般闭环控制系统中用得较多的调节方法,大中型PLC都有PID模块,目前许多小型PLC也具有此功能模块。PID处理一般是运行专用的PID子程序。
(5)数据处理
现代PLC具有数学运算(含矩阵运算、函数运算、逻辑运算)、数据传送、数据转换、排序、查表及位操作等功能,可以完成数据的采集、分析及处理。这些数据可以与存储在存储器中的参考值比较,进而完成一定的控制操作;也可以利用通信功能传送到别的智能装置,或将它们打印制表。数据处理一般用于大型控制系统,如无人控制的柔性制造系统;也可用于过程控制系统,如造纸、冶金、食品工业中的一些大型控制系统。
(6)通信及联网
PLC通信含PLC间的通信及PLC与其他智能设备间的通信。随着计算机控制的发展,工厂自动化网络发展得很快,各PLC生产厂商都十分重视PLC的通信功能,纷纷推出各自的网络系统。新近生产的PLC都具有通信接口,通信非常方便。纷纷推出各自的网络系统。新近生产的PLC都具有通信接口,通信非常方便。
PLC的基本结构和工作原理
作为一种工业控制的计算机,PLC和普通计算机有着相似的结构;但是由于使用场合、目的不同,在结构上又有一些差别。
1.PLC的硬件组成
PLC硬件系统的基本结构如下。
PLC的主机由CPU、存储器(EPROM、RAM)、输入/输出单元、外设I/O接口、通信接口及电源组成。对于整体式PLC,这些部件都在同一个机壳内。而对于模块式PLC,各部件独立封装,称为模块,各模块通过机架和电缆连接在一起。主机内的各个部分均通过电源总线、控制总线、地址总线和数据总线连接,根据实际控制对象的需要配备一定的外部设备,构成不同的PLC控制系统。常用的外部设备有编程器、打印机、EPROM写入器等。PLC可以配置通信模块与上位机及其他的PLC进行通信,构成PLC的分布式控制系统。
下面分别介绍PLC的各组成部分及其作用,以便用户进一步了解PLC的控制原理和工作过程。
(1)CPU
CPU是PLC的控制中枢,PLC在CPU的控制下有条不紊地协调工作,从而实现对现场的各个设备进行控制。CPU由微处理器和控制器组成,它可以实现逻辑运算和数学运算,协调控制系统内部各部分的工作。
控制器的作用是控制整个微处理器的各个部件有条不紊的进行工作,它的基本功能就是从内存中读取指令和执行指令。(2)存储器
PLC配有两种存储器,即系统存储器和用户存储器。系统存储器用来存放系统管理程序,用户不能访问和修改这部分存储器的内容。用户存储器用来存放编制的应用程序和工作数据状态。存放工作数据状态的用户存储器部分也称为数据存储区,它包括输入/输出数据映像区、定时器/计数器预置数和当前值的数据区及存放中间结果的缓冲区。
PLC的存储器主要包括以下几种。
(1)只读存储器
(2)可编程只读存储器
(3)可擦除可编程只读存储器
(4)电可擦除可编程只读存储器
(5)随机存取存储器
(3)输入/输出(I/O)模块
①开关量输入模块
开关量输入设备是各种开关、按钮、传感器等,PLC的输入类型通常可以是直流、交流和交直流。输入电路的电源可由外部供给,有的也可由PLC内部提供。
②开关量输出模块
输出模块的作用是将CPU执行用户程序所输出的TTL电平的控制信号转化为生产现场所需的,能驱动特定设备的信号,以驱动执行机构的动作。(4)编程器
编程器是PLC重要的外部设备,利用编程器可将用户程序送入PLC的用户程序存储器,调试程序、监控程序的执行过程。编程器从结构上可分为以下三种类型。
(1)简易编程器
(2)图形编程器
(3)通用计算机编程器
(5)电源
电源单元的作用是把外部电源(220V的交流电源)转换成内部工作电压。外部连接的电源,通过PLC内部配有的一个专用开关式稳压电源,将交流/直流供电电源转化为PLC内部电路需要的工作电源(直流5V、±12V、24V),并为外部输入元件(如接近开关)提供24V直流电源(仅供输入端点使用)。驱动PLC负载的电源由用户提供。
(6)外设接口
外设接口电路用于连接手持编程器或其他图形编程器、文本显示器,并能通过外设接口组成PLC的控制网络。PLC使用PC/PPI电缆或者MPI卡通过RS-485接口与计算机连接,可以实现编程、监控、联网等功能。
2.PLC的软件组成
PLC的软件由系统程序和用户程序组成。
系统程序由PLC制造厂商设计编写,并存入PLC的系统存储器中,用户不能直接读写与更改。系统程序一般包括系统诊断程序、输入处理程序、编译程序、信息传送程序及监控程序等。
PLC的用户程序是用户利用PLC的编程语言,根据控制要求编制的程序。在PLC的应用中,最重要的是用PLC的编程语言来编写用户程序,以实现控制目的。由于PLC是专门为工业控制而开发的装置,其主要使用者是广大电气技术人员,为了满足他们的传统习惯和掌握能力,PLC的主要编程语言采用比计算机语言相对简单、易懂、形象的专用语言。
1.图形式指令结构
2.明确的变量常数
3.简化的程序结构
4.简化应用软件生成过程
5.强化调试手段
PLC的基本工作原理
PLC扫描的工作方式主要分三个阶段,即输入采样阶段、用户程序执行阶段和输出刷新阶段。如图所示。
1.输入采样阶段
在输入采样阶段,PLC以扫描方式依次读入所有输入状态和数据,并将它们存入I/O映象区中的相应单元内。输入采样结束后,转入用户程序执行和输出刷新阶段。在这两个阶段中,即使输入状态和数据发生变化,I/O映象区中相应单元的状态和数据也不会改变。因此,如果输入的是脉冲信号,则该脉冲信号的宽度必须大于一个扫描周期,才能保证在任何情况下,该输入均能被读入。
2.用户程序执行阶段
在用户程序执行阶段,PLC总是按由上而下的顺序依次扫描用户程序(梯形图)。在扫描每一条梯形图时,又总是先扫描梯形图左边由各触点构成的控制线路,并按先左后右、先上后下的顺序对由触点构成的控制线路进行逻辑运算;然后根据逻辑运算的结果,刷新该逻辑线圈在系统RAM存储区中对应位的状态,或者刷新该输出线圈在I/O映象区中对应位的状态,或者确定是否要执行该梯形图所规定的特殊功能指令。即在用户程序执行过程中,只有输入点在I/O映象区内的状态和数据不会发生变化,而其他输出点和软设备在I/O映象区或系统RAM存储区内的状态和数据都有可能发生变化,而且排在上面的梯形图,其程序执行结果会对排在下面的凡是用到这些线圈或数据的梯形图起作用;相反,排在下面的梯形图,其被刷新的逻辑线圈的状态或数据只能到下一个扫描周期才能对排在其上面的梯形图起作用。
3.输出刷新阶段
当用户程序扫描结束后,PLC就进入输出刷新阶段。在此期间,CPU按照I/O映象区内对应的状态和数据刷新所有的输出锁存电路,再经输出电路驱动相应的外设。这时,才是PLC的真正输出。
输入/输出滞后现象
从PLC的工作过程,可以总结如下几个结论。
·以扫描的方式执行程序,其输入/输出信号间的逻辑关系存在着原理上的滞后。扫描周期越长,滞后就越严重。
·扫描周期除了包括输入采样阶段、用户程序执行阶段、输出刷新阶段三个主要工作阶段所占的时间外,还包括系统管理操作占用的时间。其中,程序执行的时间与程序的长短及指令操作的复杂程度有关,其他基本不变。扫描周期一般为毫微秒级。
·第n次扫描执行程序时,所依据的输入数据是该次扫描周期中采样阶段的扫描值X依据的输出数据有上一次扫描的输出值Y(n-1),也有本次的输出值Yn;所n送往输出端子的信号,即是本次执行全部运算后的最终结果Yn。
·输入/输出响应滞后不仅与扫描方式有关,还与程序设计安排有关。
审核编辑:汤梓红