时间:2022-08-25 11:25
人气:
作者:admin
无刷直流 (BLDC) 电机的日益普及是由于使用了电子换向。这取代了由刷子在换向器上摩擦以激励直流电机电枢中的绕组的传统机制。
与传统直流电机相比,电子换向提供更高的效率,在相同速度和负载下运行的电机可提高 20% 至 30%。正如国际能源署报告的那样,全球 40% 的电力用于为电动机提供动力,这样的效率提升变得引人注目。
此外,BLDC 电机更耐用。它保持其高性能,而等效的传统电机的效率和功率因磨损而下降,导致电刷接触不良,电刷和换向器之间的电弧耗散能量,以及影响导电性的污垢。
更高的效率允许 BLDC 电机在给定的功率输出下做得更小、更轻、更安静,从而进一步提高其在汽车等领域的普及度;白色家电;以及供暖、通风和空调 (HVAC)。BLDC 电机的其他优点包括卓越的速度与扭矩特性(启动时的扭矩除外)、更动态的响应、无噪音运行和更高的速度范围。
BLDC 电机的缺点是其复杂性以及相关的成本增加。电子换向需要监控电路来确保线圈通电的精确定时,以实现精确的速度和转矩控制,并确保电机以最高效率运行。
幸运的是,这个领域正在迅速成熟,硅供应商现在提供各种高度集成的 BLDC 电机驱动器功率 MOSFET 芯片,带有外部或嵌入式微控制器,以简化设计过程,同时降低组件成本。本文将解释设计人员如何利用这些最新芯片来简化设计过程
BLDC 电机基础知识
所有电动机,无论是机械换向还是电子换向,都遵循将电能转换为机械能的相同基本方法。通过绕组的电流会产生磁场,在存在第二个磁场(通常由永磁体启动)的情况下,该磁场会在该绕组上产生一个力,当其导体与第二个磁场成 90° 时,该力达到最大值。增加线圈的数量会提高电机输出并平滑电力输送。(Monolithic Power Systems (MPS) 制作了一份应用说明(参见参考资料 1),它很好地总结了电机的基本概念。)
BLDC 电机通过反转电机设置克服了对机械换向器的要求;绕组成为定子,永磁体成为转子的一部分。定子通常由钢叠片组成,轴向开槽以容纳沿其内周边的偶数个绕组。转子由一个轴和一个带有永久磁铁的轮毂组成,这些永久磁铁排列成两到八个在“N”和“S”之间交替的极对。图 1 显示了常见磁体布置的一个示例,在这种情况下,两个磁体对直接粘合到转子轮毂上。

图 1:在 BLDC 电机中,永磁体连接在转子上。典型配置包括在“N”极和“S”极之间交替的两到八对。(礼貌:MPS)
因为绕组是固定的,所以可以建立永久连接来为它们供电。为了使固定绕组移动永磁体,绕组需要以受控顺序通电(或换向)以产生旋转磁场。
由于定子产生的旋转磁场使转子以相同的频率旋转,因此 BLDC 电机被称为“同步”型。BLDC 电机可以是一相、二相或三相。三相 BLDC 电机是最常见的,将成为本文其余部分的主题。
BLDC 电机控制
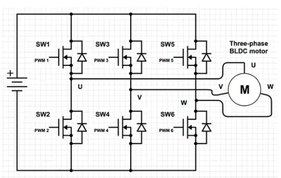
到目前为止,向三相 BLDC 电机顺序施加电流的最常见配置是使用以桥式结构排列的三对功率 MOSFET,如图 2 所示。每对功率 MOSFET 控制电机一相的开关。在典型布置中,高侧 MOSFET 使用脉宽调制 (PWM) 进行控制,脉宽调制 (PWM) 将输入直流电压转换为调制驱动电压。PWM 的使用可以限制启动电流并提供对速度和转矩的精确控制。PWM 频率是在高频发生的开关损耗和低频发生的纹波电流之间进行权衡,在极端情况下,可能会损坏电机。通常,设计人员使用的 PWM 频率至少比最大电机转速高一个数量级。

图 2:三相 BLDC 电机通常由以桥式结构排列并由 PWM 控制的三对 MOSFET 供电。PWM 提供对电机速度和扭矩的精确控制。(使用Digi-Key Scheme-it®绘制的图表)
电子换向有三种控制方案:梯形、正弦和磁场定向控制。梯形技术(在下面的示例中描述)是最简单的。在每一步,两个绕组通电(一个“高”和一个“低”),而另一个绕组浮动。梯形方法的缺点是这种“阶梯式”换向会导致扭矩“波动”,尤其是在低速时。
正弦控制更复杂,但它减少了转矩脉动。在此控制状态下,所有三个线圈都保持通电状态,每个线圈中的驱动电流都以 120° 的角度正弦变化。与梯形技术相比,其结果是更平滑的功率传输。
磁场定向控制依赖于测量和调整定子电流,使转子和定子磁通之间的角度始终为 90°。与所有其他技术相比,这种技术在高速下比正弦方法更有效,并且在动态负载变化期间提供更好的性能。几乎没有转矩脉动,在低速和高速下都可以实现更平滑、更精确的电机控制。
本文将把其余的技术讨论限制在梯形技术上。
在采用梯形控制方案的电机中,MOSFET 电桥开关必须以精确定义的顺序发生,以使 BLDC 电机高效运行。切换顺序由转子磁体对和定子绕组的相对位置决定。三相 BLDC 电机需要六步换向序列才能完成一个电气循环。每个电循环的机械转数由转子上的磁体对数决定。例如,将需要两个电循环来机械旋转由两对磁体组成的转子一圈。
有传感器与无传感器
两种技术为位置反馈提供了解决方案。第一种也是最常见的使用三个霍尔效应传感器,嵌入在定子中并以相等的间隔排列,通常为 60° 或 120°。第二种“无传感器”控制技术适用于需要最少电气连接的 BLDC 电机。
在配备传感器的 BLDC 电机中,每个霍尔效应传感器都与一个开关组合,该开关产生逻辑“高”(对于一个磁极)或“低”(对于相反磁极)信号。换向顺序是通过组合来自霍尔效应传感器和相关开关的逻辑信号来确定的。在任何时候,至少有一个传感器被转子的一个磁极触发并产生电压脉冲。
图 3 显示了逆时针驱动的三相 BLDC 电机的换向顺序。霍尔效应传感器安装在位置“a”、“b”和“c”。对于换向序列中的每一步,MOSFET 桥将一个绕组(“U”、“V”或“W”)驱动为高电平,同时将一个绕组驱动为低电平,第三个保持悬空。例如,在图的左上角,U 为高电平(形成 N 极),V 为低电平(S),W 为浮空。产生的磁场使转子逆时针移动,因为它的永磁体被一个绕组排斥并被下一个绕组吸引。第二阶段(下图)显示绕组 U 保持高电平,而 V 切换为浮动,W 切换为低电平,从而保持磁场的“旋转”并随之移动转子。剩余的换向步骤,一个电循环,

图 3:使用 MOSFET 电桥和霍尔效应传感器的三相 BLDC 电机的电子换向序列。在这种情况下,转子逆时针驱动,霍尔效应传感器(“a”、“b”和“c”)以 60° 的间隔安装。(礼貌:MPS)
图 4 显示了与上图 3 所示逆时针旋转电机的霍尔效应传感器信号相关的相绕组状态。

图 4:逆时针驱动的三相 BLDC 电机的霍尔效应传感器逻辑开关输出和绕组状态时序图。请注意至少有一个逻辑开关和绕组每 60° 改变一次状态。(礼貌:MPS)
无传感器 BLDC 电机利用电动势 (EMF) 在任何直流电机的绕组中产生电流,其磁场与楞次定律所描述的磁通量的原始变化相反。EMF 倾向于抵抗电机的旋转,因此被称为“反”EMF。对于具有固定磁通量和绕组数量的给定电机,EMF 与转子的角速度成正比。
通过监控反电动势,经过适当编程的微控制器可以确定定子和转子的相对位置,而无需霍尔效应传感器。这简化了电机结构,降低了成本,并消除了支持传感器所需的额外接线和电机连接,从而提高了可靠性。
然而,由于静止电机不产生反电动势,控制器无法在启动时确定电机位置。解决方案是以开环配置启动电机,直到产生足够的 EMF 供控制器确定转子和定子位置,然后接管监控。如果电机用于禁止反向旋转的应用,则使用更复杂的控制机制。
上述 BLDC 电机的每个绕组产生的反电动势如图 5 的下半部分所示。这与配备传感器的可比 BLDC 电机的霍尔效应传感器逻辑开关输出进行了比较。从图中可以看出,绕组中产生的电动势的零交叉点与逻辑开关的开关状态变化相吻合。微控制器使用这种过零信息来触发无传感器 BLDC 电机中换向周期的每个阶段。(请参阅图书馆文章“通过反电动势控制无传感器、BLDC 电机”。)

图 5:逆时针驱动 BLDC 电机的霍尔效应传感器逻辑开关输出与回绕 EMF 的比较。请注意,用于控制无传感器 BLDC 电机的反电动势信息的零交叉点如何与配备传感器的 BLDC 电机中逻辑开关的状态变化相一致。(礼貌:MPS)
设计 BLDC 电机
虽然涉及 BLDC 电机换向的原理,但 BLDC 电机功率和控制电路设计并非必须如此。市场上有许多经过验证的集成产品可用作电路的构建块。包含栅极驱动器或集成 MOSFET 的 BLDC 电源模块位于电路的核心。
Allegro Microsystems 的 A4915三相 MOSFET 驱动器用作 BLDC 电机的六功率 MOSFET 桥的预驱动器。该设备专为电池供电的产品而设计。节能的一个显着特点是低功耗睡眠模式,可确保设备在不转动电机时消耗最小的电流。该器件还具有同步整流功能,这是一种从开关稳压器中借用的技术,可降低功耗并消除对外部肖特基二极管的需求。
Microchip还为 BLDC 电机的六功率 MOSFET 桥提供预驱动器,但这次是用于汽车、家用电器和业余爱好产品中使用的小型无传感器单元。MCP8025器件集成了一个降压(“降压”)开关稳压器来为外部控制器供电,此外还有两个低压差 (LDO) 线性稳压器和一个电荷泵来为 MOSFET 桥供电。
该芯片通过测量浮动绕组的反电动势来使事情变得简单,然后将其与电机的中性点进行比较。当反电动势越过零点时,过零检测器向主机控制器发送信号以指示换向参考点。
Texas Instruments的DRV8313通过集成三个可单独控制的半 H 桥驱动器更进一步。这种安排的优势在于,除了用于三相 BLDC 电机控制外,该芯片还可用于驱动机械换向电机(使用两个半 H 桥)或三个独立的螺线管。该芯片可通过 8 至 60 V 电源提供高达 3.5 A 的电流。
DRV8313 不包括传感器输入。TI 建议,对于有传感器或无传感器操作,该芯片应与流行的MSP430等微控制器配合使用。如图 6 所示,这种布置为带传感器的三相 BLDC 电机提供了完整的闭环控制系统。

图 6:用于感应式三相 BLDC 电机的完整闭环控制系统。该电路包括一个模拟速度输入、监控功率 MOSFET 的 PWM 输出的 MSP430 微控制器、一个六 MOSFET 桥驱动器、MOSFET 桥和 BLDC 电机。电机定子和转子位置由向微控制器提供信号的三个霍尔效应传感器确定。(礼貌:德州仪器)
TI 提供了一个替代部件DRV8308,它不集成 MOSFET。但是,它可以直接从三个霍尔效应传感器获取输入,因此如果愿意,可以在没有额外微控制器的情况下使用。
虽然霍尔效应传感器是一种经过验证的位置反馈解决方案,但位置传感器技术的发展提供了更高的精度和更有效的换向序列的承诺。例如,Analog Devices 的ADA4571是一款角度传感器和信号调节器,可以用单个器件替代典型三相 BLDC 电机设计中的三个霍尔效应传感器。优点是节省空间并且只需要使用单个信号。
ADA4571 使用各向异性磁阻 (AMR) 技术。一种典型的实施方式是在 BLDC 电机轴的末端安装一个径向磁化圆盘。圆盘的磁场穿过传感器的平面,并且在机械和电气部件之间不接触的情况下确定转子角度。
单个各向异性磁阻传感器可以放置在安装在 BLDC 电机轴端的圆盘磁铁附近,取代三个霍尔效应传感器用于 BLDC 电机角度传感,节省空间并简化信号处理。
ADA4571 提供与旋转磁场角度相关的放大余弦和正弦输出信号。输出电压范围与电源电压成比例。Analog Devices 建议将该传感器与AD7866 12 位 ADC 组合使用,以将 ADA4571 的模拟信号转换为 BLDC 电机驱动控制器或外部微控制器所需的数字信号。
Analog Devices 声称,使用单个角度传感器不会影响换向精度,因为 ADA4571 能够将检测到的角度误差限制在最大 +/-0.25° 的 BLDC 电机速度高达 25,000 rpm 的情况下。
结论
BLDC 电机的电子换向需要精确控制,这增加了电机电路的复杂性和成本。然而,效率的回报,如降低的功率、可靠性和空间,以及最终产品的重量减轻,远远抵消了这些缺点。此外,各种经过验证的集成 BLDC 电机驱动器显着简化了设计过程,同时增加了设计人员针对特定应用微调设计的灵活性。
参考:
“Brushless DC Motor Fundamentals,” Jian Zhao and Yangwei Yu, MPS Application Note (AN047), July 20
下一篇:分享一种机器视觉色差在线检测案例