时间:2022-08-08 16:39
人气:
作者:admin
您需要一个小型电机来完成一个项目,并且您会本能地查看各种标准无刷直流 (BLDC) 电机。这样做有多种原因:它们可以直接使用当今的控制器 IC 或嵌入式固件来驱动;您可以轻松地将所选电机与处理器和电机极之间的必要 MOSFET 驱动器相匹配;由于没有滑动接触电刷,它们可靠且产生最小的 EMI。
但是等等……BLDC 电机供应商网站还提供有刷直流 (BDC) 电机,这些电机已经“永远存在”。为什么有人会选择一个有刷子或接触手指的问题以及难以严格控制其性能的有刷电机,除了它们的成本较低或用于遗留应用程序?这没有任何意义。
至少我是这么想的,直到我在Medical Design Briefs上看到一篇关于精密便携式输液泵电机选择的文章,“每一滴都很重要:设计电机以优化家用和流动输液泵。” 这种线性蠕动泵机制是一种先进的应用,其中低成本当然不是选择过程的主要标准(尽管它是其中之一,当然)。这篇文章清楚地阐述了无芯有刷直流电机与 BLDC(以及步进电机,一种 BLDC 变体)在效率、紧凑性、寿命、噪音水平和可靠性方面的相对优势。它包括对电机设计和尺寸的分析,并非常清楚为什么古老的有刷电机(尽管采用更现代的“无芯”配置)是这里的最佳选择。
BLDC 和 BDC 安排有什么区别?简而言之,无刷电机有一组电磁线圈(磁极)固定在外壳内部的适当位置,高强度永磁体连接到旋转轴(转子)上,图 1(右)。由于控制电子设备(电子换向 - EC)依次为磁极供电,转子周围的磁场旋转,因此吸引/排斥转子,转子被迫跟随磁场。
驱动磁极的电流可能是方波,效率低下并会引起振动,因此大多数设计都使用斜坡波形,其形状针对所需的电效率和运动精度组合进行了定制。此外,控制器可以微调激励波形,以实现快速而平稳的启动和停止而不会出现过冲,以及对机械负载瞬态的清晰响应。简而言之,有什么不喜欢的?

图 1:有刷直流电机使用机械触点实现磁场的换向和交变(左),而无刷直流电机设计使用电子换向,没有易磨损或产生 EMI 的动触点(右)
相比之下,有刷直流电机使用机械换向来切换转子(也称为电枢)与定子(定子的磁场由永磁体或电磁线圈产生的磁场)的极性,图 1(左) 。 电枢上没有永磁体,而是有电流通过的线圈绕组。是转子线圈和定子之间磁场的相互作用和不断反转,从而引起旋转运动。使磁场反转的换向作用是通过物理接触(称为电刷)来实现,这些接触会接触电枢线圈并因此为电枢线圈供电。
有刷电机的尺寸从微型电机提供几英寸盎司的扭矩到数百马力,并已成功使用了 100 多年,并且在许多安装中运行良好。主要缺点是换向触点——在大型电机中使用石墨实现——会磨损,同时还会产生导电灰尘;当触点接通和断开时,还会产生火花和 EMI。较小的有刷电机使用具有类似问题的金属板簧,但规模要小得多。
大多数新设计选择 BDLC 电机,因为与有刷电机相比,它具有良好的优点和较少的缺点。您可以选择不同的电压、电流、扭矩和其他额定值,以及软件或固件中的硬件驱动程序和控制算法。许多还提供了 GUI,可以轻松设置所需的性能属性(速度、加速/减速曲线和响应能力)。
相比之下,有刷电机更难以精确控制,并且这样做的算法只能在更有限的范围内做到这一点。一些有刷设计添加了旋转位置反馈传感器(光学、霍尔效应、电容或磁性),这可以提高性能,但会增加 BOM 成本,存在机械安装问题,并增加控制复杂性。(公平地说,虽然许多 BLDC 安装不需要这样的反馈传感器,但有时会在其中添加它以实现闭环反馈并提高性能。)
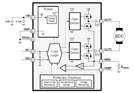
尽管有明显的缺点,有刷电机仍然具有广泛的应用,超出了引用的高度专业化的泵示例或低成本玩具。尽管电气和机械条件恶劣,但它在汽车等大众市场用途中得到了非常广泛的应用。IC 供应商提供有刷电机驱动器系列,例如德州仪器 (TI) 的 DRV887x 系列。他们的基本 DRV8870 驱动器(图 2)包括使用脉宽调制 (PWM) 控制为线圈通电以提高性能的规定;该系列中的其他 IC 添加了故障报告和电流感应等功能。


图 2:a) 德州仪器 (TI) DRB8870 的系统级视图显示了它如何用作改进的有刷电机驱动器 IC;b) 它为更有效、更可控的电机操作而集成的附加电路的详细信息
教训是,与普遍的传统工程“智慧”相反,有刷电机和无刷电机之间的选择很简单。无论是否与电机相关,尽职尽责的工程师都会对项目优先级及其相对权重进行排序,然后在确定在特定情况下哪个是最好的之前,公平地查看各种替代方案。
订阅
审核编辑:郭婷