时间:2022-07-13 09:33
人气:
作者:admin
作为人类生活和娱乐必不可少的媒体产品,其智能化发展大势所趋。在演出场所以及一些中小型表演剧场中,若仍使用到的旧式媒体设备,存在时效性差、可靠性低等问题,这样会导致工作人员效率低,进而影响观众、听众的心情。随着新型技术不断涌现加入,利用云服务平台实现对硬件设备的实时高效控制,由此实现了物质世界、网络世界和人类认识世界的联通。为此本文也设计了一款适用于中小型环境的基于机智云服务平台的媒体设备控制系统。
1 系统总体设计
基于机智云服务平台进行媒体设备方面的智能硬件开发需要以下几部分:媒体设备、机智云服务平台和手机APP。媒体设备控制系统如图所示。

图1:媒体设备控制系统 利用可靠的硬件设备模拟媒体产品可以准确地反映本设计要实现的灯光控制以及音乐播放控制等功能。云端服务器选用机智云服务平台,用于转发手机软件下发的控制指令,然后将控制指令下发至硬件设备。
2 系统硬件设计灯光设备模块
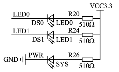
一场完美的演出需要一整套智能高效的灯光控制系统,针对剧院舞台灯光控制系统,本设计采用 STM32F103ZET6 试验板上的LED灯来模拟灯光设备,模拟灯光设备的原理图如图所示。

图2:灯光设备的原理图 其中 PWR 是设备电源指示灯,为蓝色显示灯,LED0(DS0) 和 LED1(DS1)分别为 红色和绿色,LED0与STM32的PB5相连。
音响设备模块
针对剧院舞台音响控制系统,用STM32F103ZET6试验板上的SD卡模块、音频处理模块、音频功率放大模块以及小喇叭来模拟音响设备。本设计需要提前将要播放的歌曲存放在一张SD卡中,通过试验板上的卡槽将 SD 卡与主控芯片相连接,SD卡接口与STM32F103ZET6连接的原理图如图所示。

图3:SD卡接口与STM32F103ZET6连接的原理图 SD卡中的音乐文件需要经过音频处理以及功率放大才可以通过扩音器进行播放,则音频处理模块电路原理图如下所示。

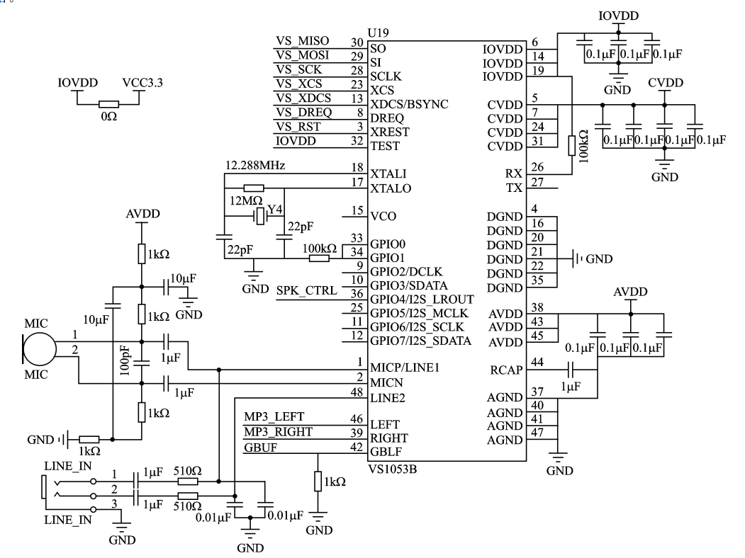
图4:音频处理模块电路原理图 上图中,MP3_LEFT/MP3_RIGHT两个引脚用作VS1053B的音频输出接口。SPK_CTRL 连接在 VS1053B的GPIO4上,用于控制HT6872工作状态,从而控制小喇叭出声,要让小喇叭发声,必须通过APP控制VS1053B的GPIO4输出高电平,否则小喇叭关闭。VS_ RST是 VS1053B的复位信号线,低电平有效。VS_DREQ 是一个数据请求信号,用来通知主机VS1053B能否接收数据。

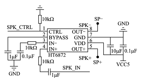
图5:音频功率放大模块电路原理图 音频功率放大模块电路原理图如图5所示。图中,SPK_IN就是 HT6872的音频输入,然后SP+和SP-分别连接喇叭的正负极。重点看 SPK_CTRL,这个信号控制着 HT6872的工作模式,该信号由VS1053B 的36 引脚 (GPIO4)控制。 当 SPK_CTRL 引脚为低电平时,HT687进入关断模式,也就是功放不工作了。当 SPK_ CTRL引脚为高电平时,HT6872进入正常工作模式,此时喇叭可以播放 SPK_IN 输入的音频信号。这样通过 SPK_ CTRL就可以控制喇叭的开关了。播放音乐以后采用TFTLCD模块显示模拟音响设备在运行过程中的播放信息。
3 系统软件设计
系统能够正常运行必须有软件程序的设计开发,本文的控制系统软件设计主要分为两部分:一是模拟媒体设备STM32F103ZET6MCU端程序的编写,包括 LED 灯初始化及控制程序设计、音乐播放部分的初始化及控制程序设计、WiFi初始化等程序;二是智能手机的应用程序,主要是在机智云平台进行产品创建、虚拟设备功能实现、程序移植以及智能手机APP的下载安装。系统软件设计整体框图如图6所示。

图6:系统软件设计整体框图
整个系统的软件设计包括 LED 灯、LCD 显示屏以及VS1053B等芯片外设的初始化程序设计,WiFi模块的固件安装、WiFi初始化,硬件配网及控制主界面程序设计,云平台 APP控制功能程序设计以及程序移植。模拟媒体设备程序设计主要使用 Keil5 MDK 开发环境,采用 C 语言开发。
机智云物联网云平台
本设计选用的是目前为止在物联网开发领域具有相当大优势的机智云(Gizwits)物联网云平台,它为个人开发者提供了极大的便利条件,有助于加快开发速度,缩短开发周期。
GAgent嵌入式固件
GAgent是一种用于数据转发的嵌入式固件系统,硬件设备需要依靠GAgent才 能接入机智云服务平台, 通过GAgent接入机智云,需要经过以下几个步骤:
①GAgent获取设备信息,首先 GAgent通过串口向 MCU 发出请求设备信息指令,MCU 在接收到请求指令后将设备信息以同种方式发送给 GAgent,如果此时设备正常工作,则 MCU 需要回复 GAgent发出的心跳包。
②设备配置入网有airlink、softAP两种方式可供选择:airlink方式主要通过手机端发送包含路由器账号和密码的特定 UDP广播,设备的 WiFi模块接收到后根据广播包含的信息连接到路由器上;softAP 方式则是将设备作为一个AP,将手机 APP连接到 WiFi模块的热点上。前者可以实现远距离的控制指令下发接收,而后者只能用于近距离的相关配置,无法实现远距离通信。本文根据设计的要求,选择 airlink方式进行配网。airlink配网流程如图7所示。

图7:airlink配网流程图
③智能手机AP控制设备之前必须先绑定设备,本设计采用 WiFi方式对设备 进行绑定,WiFi技术安全健康,在实际工作中,它的发射功率大约在60~70 mW 之间,所以说该技术相对来说是比较安全的,搜索并绑定设备流程如图8所示。

图8:APP通过 WiFi绑定设备
设备数据的上报与下发
上报设备数据一般是指设备主动上报当前运行状态,MCU 通过串口上报设备数据给 GAgent,GAgent将数据 上报给云端,云端将数据下发至 APP;而下发数据一般是指智能手机 APP或者云端控制硬件设备,APP端上报数据到云端,云端将其下发至 GAgent,进而通过串口下发至 MCU。设备数据的上报及下发流程如图9所示。

图9:设备数据的上报及下发流程
4 系统功能测试
在系统的整体设计完成以后,对其功能进行了实际测试,即通过手机 APP发送控制指令,经过云端服务平台接收并下发至模拟媒体设备的WiFi模块,设备做出实时响应。
设备配置入网
基于机智云的媒体设备控制系统设计的设备配置入网测试步骤如下: ①给设备上电,打开 K2开关,指示灯 PWR 亮起,对WiFi模块进行配置,完成硬件外设的初始化工作。 ②打开智能手机 APP,注册个人信息并进行登录,为后续的设备配网工作做准备,用户界面“我的设备”用于虚拟设备的测试工作,右上角“+”用于对实际设备的配置工作。 ③将智能手机连接无线路由器,可以通过无线路由器上网,保持网络畅通。 ④设备配网,通过手机 APP 进行配置,输入智能手机所连接的路由器账号和密码、选择 WiFi模组类型并将设备设置为待连接状态,通过串口助手调试软件可以观察到设备当前的网络状态。 ⑤设备配网完成之后,智能手机 APP界面将会显示出设备名称,设备配网成功实物如图所示。

图10:设备配网成功实物
控制功能测试
完成设备配置入网后,将手机的网络由连接路由器切换为4G网络,手机便可以随时随地访问机智云云端服务器并发送指令至模拟媒体设备,使之实现灯光开关以及音频播放等功能。当手机 LED 开关打开时,设备下端的红色 LED灯DS0亮起,开关关闭时,LED灯灭。 接下来测试模拟音响设备功能,当手机player开关打开时,设备播放音乐并在 LCD 屏上显示当前播放歌曲的名称、时长、音量以及存储的音频文件总数等详细信息。
以上便是基于机智云平台控制系统的功能测试内容,经过测试,登录机智云服务平台查看设备运行日志,可以了解具体指令下发过程。
5 系统总结
本文设计了基于机智云服务平台的媒体设备控制系统,已完成的主要工作以及系统的优势总结如下:模拟媒体设备在一定范围内基本能够实现对灯光、音响设备的远程控制功能,极大提高了系统的有效性和可靠性,同时为了使观众、听众能够获得更好的视听体验,设计了功能实现显示界面,主要在音响设备控制模块增加了LCD,用以显示当前播放歌曲的具体信息。
审核编辑:刘清