时间:2022-07-21 11:03
人气:
作者:admin
在我们设计电子电路时,常用应用到一下比较常用的电路,每次都需要重新画,即费力又费神,还容易出错,所以本人将自己常用的电路设计成模块,每次使用直接负责即可。由于个人的力量有限,希望大家把自己常用的电路发上来分享。电路难免有错,希望大家指出。。。
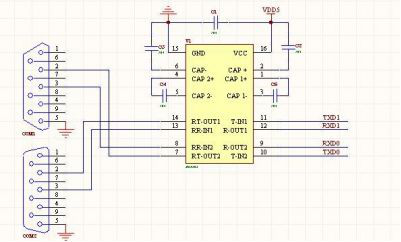
01
RS232通讯电路
双路232通信电路:3线连接方式,对应的是母头,工作电压5V,可以使用MAX202或MAX232。

02
三极管串口通讯
三极管串口通信:本电路是用三极管搭的,电路简单,成本低,但是问题,一般在低波特率下是非常好的。

03
单路RS232通讯
单路232通信电路:三线方式,与上面的三级管搭的完全等效。

04
USB转RS232
USB转232电路:采用的是PL2303HX,价格便宜,稳定性还不错。

05
复位电路
SP706S复位电路:带看门狗和手动复位,价格便宜(美信的贵很多),R4为调试用,调试完后焊接好R4。

06
SD卡模块电路
SD卡模块电路(带锁):本电路与SD卡的封装有关,注意与封装对应。此电路可以通过端口控制SD卡的电源,比较完善,可以用于5V和3.3V。但是要注意,有些器件的使用,5V和3.3是不一样的。

07
LCM12864液晶显示电路
LCM12864液晶模块(ST7920):本电路是常见的12864电路,价格便宜,带中文字库。可以通过PSB端口的电平来设置其工作在串口模式还是并行模式,带背光控制功能。

08
LCD1602液晶显示电路
LCD1602字符液晶模块(KS0066):最常用的字符液晶模块,只能显示数字和字符,可4位或8位控制,带背光功能。

09
全双工RS485电路
全双工RS485电路(带保护功能):带有保护功能,全双工4线通信模式,适合远距离通信用。

10
半双工RS485电路
RS485半双工通信模块:可以通过选择端口选择数据的传输方向,带保护功率。此模块只能工作在5V.

11
JTAG仿真接口
ARM JTAG仿真接口电路:比较完善,可以应用在常规的ARM芯片下,具有有自动下载功能,可以用JLINK或ULINK.

12
DC5V输出电路
5V电源模块:这个电路比较简单,如果用直插可以达到1.5A,如果用贴片的可以到达1A。

13
DC3.3V电源输出电路
3.3电源模块:可以到达800mA,价格非常便宜,也有相应的1.8/1.2的芯片,可以直接替换。

14
常用开关电源电路

15
DS1302时钟电路
DS1302数字时钟:一款非常普及的时钟电路,好用,成本低。

16
AT24C02通讯电路
AT24C02(EEPROM):最常用的EEPROM电路。

审核编辑 :李倩