时间:2022-05-02 07:19
人气:
作者:admin
冷却风扇被广泛使用并且在电子设备中极为重要,尤其是对于那些经常运行的设备。这包括电源、服务器、计算机和电信设备。
低成本冷却系统通常基于持续全速运行的 2 线风扇。温度比例速度控制的缺失和无法检测到风扇锁定(通常只有更昂贵的 3 线风扇才有可能)缩短了风扇的寿命,并可能对正在冷却的系统造成致命的损坏。
本文介绍如何配置电源管理 IC — SLG47105 — 以实现智能脉宽调制 (PWM) 风扇驱动器,该驱动器具有温度比例速度控制和锁定检测功能,适用于 12V 2 线风扇。它代表了一种外部组件最少的低成本解决方案。

图1此应用中使用了无刷直流风扇。资料来源:瑞萨电子
冷却风扇通常使用带有基于霍尔传感器的简单内部换向电路的无刷直流电机,由直流电压供电。风扇的速度与直流电压成正比,可以通过 PWM 技术进行控制。
以下是工程师如何在其产品中实现 PWM 风扇驱动器的简要概述,从这种设计方法的基本结构和工作原理开始。
结构及运行原理
此设计有 4 个输入和 1 个输出:
PIN # 2 用于模拟输入以控制风扇速度
PIN # 3 用于控制模式选择输入
PIN # 14 用于 PWM 输入,用于直接控制输出驱动器
PIN # 17 用于关闭输入以禁用风扇
PIN # 16 用于故障输出,低电平有效

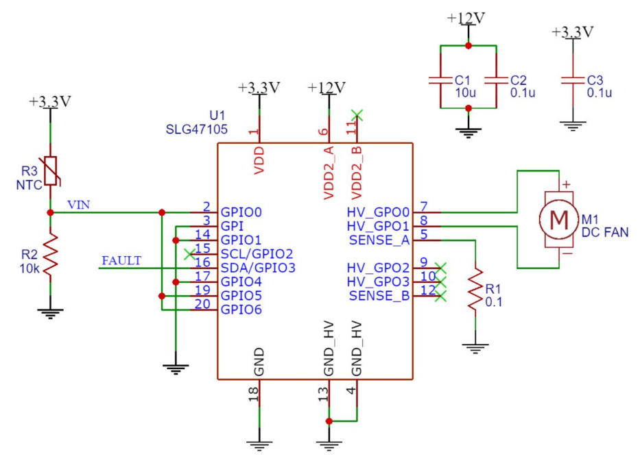
图 2这是典型应用电路的样子。资料来源:瑞萨电子
在上面显示的应用电路中,输入模式连接到 GND,设计工作在“模拟模式”,因为风扇速度与 PIN #2 上的电压成正比。该设计还允许工程师直接控制输出驱动器PIN # 14 上的 PWM 信号。在这种情况下,输入模式必须连接到VDD(“数字模式”)。
PIN # 19 和 PIN # 20 用于检测温度阈值。它们都必须在“模拟模式”中连接到 PIN #2,在“数字模式”中连接到 V DD。

上表显示了风扇参数。

图3原型展示了一个具有最少外部组件的低成本解决方案。资料来源:瑞萨电子
HVPAK 设计剖析
此电路设计是在 GreenPAK Designer 软件中创建的,该软件是Go Configure 软件中心的一部分,可免费使用,让工程师无需任何编程语言知识即可创建电路设计。此链接下提供了完整的设计文件。

图 4该图突出显示了 HVPAK 设计构建块。资料来源:瑞萨电子
电压比例风扇速度控制
风扇速度控制块允许工程师使用电压输入来控制风扇速度。驱动风扇的 PWM 的占空比与输入电压成正比(介于 0 V 和 3 V 之间)。

图 5驱动风扇的 PWM 的占空比与输入电压成正比。资料来源:瑞萨电子
带有积分器和比较器宏单元的差分放大器放大高压输出上的电压,提取平均值,并将其与参考电压(PIN #2 上的电压 V IN )进行比较。宏单元根据比较结果激活“相等”或“上行”输出。
PWM 宏单元使用“equal”和“upword”信号来递增或递减占空比计数器,该计数器存储一个 8 位值,表示生成的 PWM 波形的占空比。这样,该模块实现了一个调整占空比的循环,以方便以下表达式:
V平均值= 4*V IN这里,V mean是风扇上的平均电压,常数 4 是差分放大器的增益。
因此,输出占空比取决于输入电压,公式如下:
直流 (%) = (4*V IN / V DD2 _A)*100
在此示例中,V DD2 _A 为 12 V,我们得到 100% 的占空比且 V IN = 3 V。图 6显示了输出 PWM 波形 (CH1) 和输入电压 (CH2),其中 V IN ≈ 1.5 V 和因此 dc ≈ 50%。

图 6输出占空比取决于输入电压。资料来源:瑞萨电子
锁定检测和自动重启
该模块可以检测风扇是否停止,无论是因为它被迫停止还是因为它与驱动器断开连接。当检测到锁定时,输出驱动器被禁用。在第一种情况下,还需要保护风扇免受致命损坏。在这两种情况下,该块都可用于激活故障输出,以便系统可以保护自身免受过热。
此外,当检测到锁定时,该模块会尝试在可编程延迟时间后自动重新启动风扇。

图 7锁定检测和自动重启模块基于通过与驱动器串联的电阻器完成的电流测量。资料来源:瑞萨电子
如上图所示,该模块基于通过与驱动器串联的电阻器获得的电流测量值。电阻器在传感器输入端提供与电机电流成比例的电压信号。要了解如何检测风扇锁定,我们需要了解直流无刷风扇的电路。

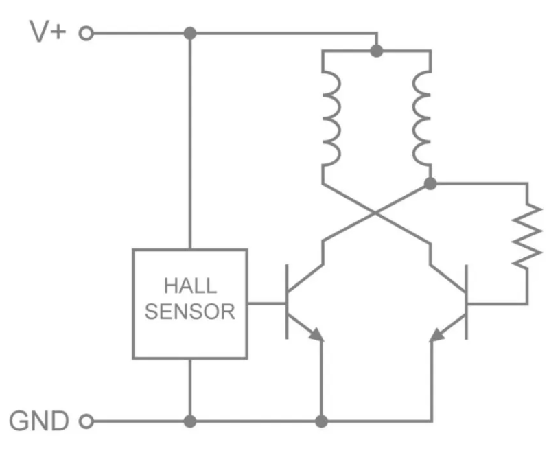
图 8无刷直流风扇使用简单的开关电路。资料来源:瑞萨电子
无刷直流风扇使用如图 8所示的简单开关电路。霍尔传感器根据转子位置打开两个晶体管之一,以激活正确的线圈并确保旋转。如图 9所示,这些换向会导致风扇电流的短暂和周期性中断。另一方面,如果风扇被锁定,则没有换向,也没有电流中断,如图10所示。

图 9在正常运行期间的风扇电流波形中,传感器引脚上的信号被放大 120 倍以进行测量。资料来源:瑞萨电子

图 10如果风扇被锁定,则没有换向和电流中断。资料来源:瑞萨电子
比较器 CCMP0 用于在每次电流中断时提供一个脉冲。这些脉冲的下降沿不断触发 CNT1/DLY1 宏单元(配置为延迟模式),只要脉冲不断到来,它将保持其输出为低电平。如果大约 50 ms 内没有脉冲出现,输出将变为高电平,触发 CNT3/DLY3(配置为单次模式)以提供持续时间为 5 秒的负脉冲。在此间隔期间,输出驱动器被禁用。故障输出为低电平有效,由 CNT3/DLY3 输出驱动。
5 秒后,输出驱动器再次启用。如果风扇仍处于锁定状态,设备将再次进入故障状态。
3 输入 OR 用于禁用锁定检测逻辑,如下节所述
启动定时器
由于风扇由于惯性而无法立即开始旋转,锁定检测逻辑可能会检测到错误的故障情况并过早禁用输出驱动器。该模块用于在电机启动期间绕过锁定检测逻辑,以避免出现这种不需要的情况。

图 11启动定时器块用于在电机启动期间绕过锁定检测逻辑。资料来源:瑞萨电子
该块在下降沿激活的单发模式中使用 CNT2/DLY2。下降沿由 POR 或“SHDN”信号产生。在第一种情况下,上升沿检测器产生一个由 POR 触发的短脉冲,因此在上电时会产生启动信号。相反,“SHDN”信号的下降沿对应于风扇正在重新启动的所有情况。
当检测到下降沿时,“STARTUP”输出变为高电平约 125 ms,无论来自 CCMP0 的信号是什么,都会在 CNT1/DLY1 的输入端强制为逻辑 1(参见图 7)。这允许工程师禁用由下降沿触发的锁定检测链;“STARTUP”信号可能只是产生一个上升沿,但它不会产生任何影响。
最低速度和停止阈值
该设计允许工程师设置最低风扇速度和最低温度,低于该温度时风扇将被禁用。

图 12此块设置最低风扇速度和最低温度,低于该最低温度风扇将被禁用。资料来源:瑞萨电子
为此,使用了两个电压比较器。比较器的输入连接到 V IN电压,该电压控制风扇的速度并与检测到的温度成正比。
由于输入电压与速度成正比,因此可以通过在比较器上设置电压阈值来设置最小风扇速度。当输入电压低于阈值时,比较器的输出 (MIN SPEED) 变为低电平,并通过 2 位 LUT 强制高电平以“保持”PWM 宏单元的输入。这样,只要输入电压低于阈值,输出占空比就不能进一步降低,从而设置最小风扇速度。
类似的概念适用于其他比较器。在这种情况下,电压阈值必须对应于温度传感器的最低温度。当输入电压低于阈值时,比较器的输出 (FAN STOP) 变为低电平并禁用输出驱动器,从而停止风扇。
对于这两个比较器,都使用了 32mV 的迟滞。
最终实施
下面是输入电压和输出占空比之间比例的图形描述。

图 13 In 输出波形 (C1),V IN ≈ 1 V (C2)。资料来源:瑞萨电子

图 14 In 输出波形 (C1),V IN ≈ 1.5 V (C2)。资料来源:瑞萨电子

图 15 In 输出波形 (C1),V IN ≈ 2.4 V (C2)。资料来源:瑞萨电子

图 16显示风扇强制停止时的风扇电流 (C1) 和故障输出 (C2)。资料来源:瑞萨电子
以下是风扇停止且输入电压低于最低阈值时的最低温度。

图 17这是最终结果的输出波形 (C1) 和输入电压 (C2) 的样子。资料来源:瑞萨电子
本文介绍了如何配置高压 GreenPAK IC SLG47105 以实现具有最少外部组件的智能脉宽调制 (PWM) 风扇驱动器。由于具有大电流功能的集成驱动器,该设计非常灵活,可以适应各种风扇。该设计还允许工程师轻松配置参数,包括 PWM 频率、最低速度和最低温度。
Gabriele Mantovani 是一名电子工程师。