时间:2021-10-27 09:07
人气:
作者:admin
电子发烧友网报道(文/李宁远)提到BLDC大家应该都不陌生,现今无刷直流(BLDC)电机可谓是是电机行业的热点。那BDC呢,听到这个名字的时候是不是就有些陌生了。BDC电机作为BLDC电机的前辈,其实就是有刷直流电机。
有刷直流电机使用永磁力作为定子,线圈绕在转子上,通过碳刷与换向器机器的机械作用传输能量,这是它被叫有刷直流电机的原因,而BLDC电机转子和定子间没有换向器这样一个机械部件,这就是它们两最大的区别。
从BLDC出现开始,有刷电机便逐渐式微。相比于BLDC如今在业内的火热,BDC的没落显得有些凄凉。BDC的没落,一是由于MOSFET和IGBT作为电机的开关在控制方式上更加实用、更加经济可靠,取代了有刷电机的优势;二是BLDC电机没有刷子磨损,也不会引起EMI/RFI。
使用量急剧下降的BDC电机难道就没有其用武之地了吗?答案是不。老派的BDC电机依然是低成本应用的可靠选择。BDC电机配置合适的控制器,MOSFET / IGBT开关,就可以实现足够好的性能。同时,由于它们几乎不需要电子控制装置,所以整个电机控制系统会相当便宜。此外,还能节省配线和连接器所需的空间,并降低电缆和连接器的成本。所以在能够满足必要的性能前提下,低成本和足够的可靠性让有刷电机依旧是一个很好的选择。
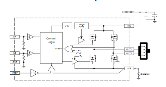
目前BDC电机驱动芯片种类繁多,TI的DRV8870应该是其中一个代表,并且性价比也还不错。
DRV8870 BDC电机驱动芯片
DRV8870作为具有电流调节功能的 50V、3.6A的H桥电机驱动,可以直接驱动一台直流电机、步进电机的一个绕组或其他负载。

(DRV8870,TI)
DRV8870主要还是应用在小型机器的有刷直流驱动上。两个逻辑输入控制由四个N沟道 MOSFET组成H桥驱动器,双向控制电机,峰值电流高达 3.6A。在输入可以进行脉宽调制 (PWM),通过使用电流衰减模式选择来控制电机速度。
该芯片基于模拟输入VREF和ISEN引脚上的电压集成了电流调节功能。该电压与通过外部检测电阻器的电机电流成正比,将电流限制在稳定的水平,可以显着降低维持稳定电压所需的系统功率要求和大容量电容,特别是在电机启动和停转情况下该调节功能具有很大意义。
在保护功能上DRV8870更是集成了VM欠压锁定 (UVLO),过流保护 (OCP),热关断 (TSD)以及自动故障恢复。可以说DRV8870是性能与安全双双都做到了极致,这也是该系列能如此具有代表性的原因。
ALLEGRO A4950 BDC电机驱动芯片
A4950用于直流电机的脉冲宽度调制(PWM)控制,峰值输出电流为±3.5 A,工作电压为40 V。IN1和IN2输入允许对电桥进行双线控制。

(A4950,ALLEGRO)
A4950输入端子用于通过外部应用的PWM控制信号控制直流电机的速度和方向。内部同步整流控制电路用于降低PWM运行期间的功耗。在内部电路中,保护功能包括过流保护、热关断、欠压锁定和交叉电流保护。
A4950的RDS(on)输出很低,电阻为600mΩ。在8V至40V的宽工作电压范围内有3.5A的峰值电流驱动能力。同时拥有可调PWM电流限制,同步整流的能力。
A4950同步充电功能在电流衰减期间开启相应的DMOSFET,并使用低RDS(on)驱动器有效地使车身二极管短路。这大大降低了功耗。当检测到零电流水平时,同步整流被关闭,以防止负载电流反转。具有完善且强大的功能是A4950一直能在BDC电机领域经久不衰的关键能力。
从DRV8870和A4950行业内的代表产品看出,高集成化是目前BDC电机芯片一大发展的趋势,而另一方面BDC电机驱动也有朝着微型在发展。
TMC7300-LA 微型BDC驱动芯片
TMC7300,是微型低压驱动,用于峰值电流达2A的一个直流电机。TMC7300采用QFN20封装 ,仅3x3 毫米,尽管外形小巧,但TMC7300使用集成功率的MOSFET和完整集成的DC电动机控制逻辑来获得高功率密度,因此它可以控制速度并限制扭矩,或用于扭矩控制的操作。
为了易于使用,TMC7300带有单线UART接口,可以在速度,扭矩和方向上进行控制。强大的保护和诊断功能可以支持操作者稳定可靠的操作,其中包括用于平稳加速和减速的PWM控制,用于保护DC电动机和电源以及机械负载感测的内部限流器。
在参数指标上RDS(on)上很低,LS仅为170mΩ,HS则为170mΩ。同时待机电流消耗小于50nA。
小结
尽管BLDC电机有许多优点,但有刷电机仍然可用,并且其性能正在逐渐提高。对于低成本应用,随着BDC驱动芯片搭载了更多的配置强化了功能,BDC电机在节省成本的同时还能继续提供足够可靠的性能。
声明:本文由电子发烧友原创,转载请注明以上来源。如需入群交流,请添加微信elecfans999,投稿爆料采访需求,请发邮箱huangjingjing@elecfans.com。
编辑:jq