时间:2017-11-09 11:23
人气:
作者:admin
PFC电路按照输入电流的工作情况分为三种模式:CCM电流连续型,DCM电流不连续性和介于两者之间的是TCM临界性。
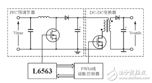
L6563设计的带固定输出电压(V0=400V)的350WPFC预变换器电路。为使输出电压在88 ̄264V的宽范围输入下恒定,电路中L6563的引脚6(TB0)悬空。二极管D1的作用是在系统启动时为充电输出电容C9提供通路,以保证在MOSFET(M1A与M1B)首次导通时,电感L1中的储能为零。L1采用E42×21×15磁心(B2材料),用20×!0.2mm绞合线绕58匝,在中心柱上的气隙为1.9mm,电感值是550μH。

L6563是目前最先进的TM-PFC控制器。该控制IC除具有普通TM-PFC控制器的基本特性之外,还提供有THD最佳化电路、跟踪升压功能、电压前馈(1/V2)功能、遥控开/关控制、过电压保护和反馈失效保护等功能,并可为级联的DC-DC变换器提供接口。

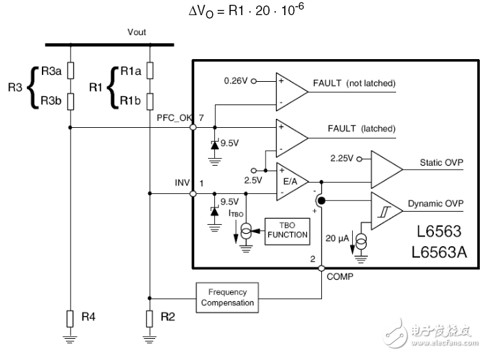
如果输出电压突然有一个
的突变,INV 脚会通过反馈误差放大器保持在2.5V ,连接在INV 脚与COMP 脚之间的网络提供一个长的时间常数。这时流过R2的电流仍然等于2.5/R2,但是流过R1的电流变为了
差分电流将流入补偿网络和误差放大器(pin COMP)。此电流在IC 内部被监控,只要达到18uA ,运放的输出电压将被强制降低,因此减小从输入取得的能量。如果此电流超过20uA ,OVP 将被触发,并且外部功率晶体管将被关断,直到电流降低到大概5uA 以下。但是,如果过压持续(比如负载完全没有连接),误差放大器输出将最终彻底变低,因此触发一个内部比较器(静态OVP ),这将保持外部功率开关关断直到输出电压降低到规定值。将会触发OVP 功能的输出电压变化为:

此技术的一个重要的优点为过电压水平可以独立于规定输出电压设置:后者依赖于R1和R2的比值,前者只依赖于R1的值。另一个优点是精确:探测电流的公差为15%,意思是的精度为15%。
当任何一种OVP 被激活,静态电流将降低来最小化Vcc 电容的放电电流。
上一篇:l6563引脚功能
下一篇:浮球开关水位控制器电路图分析