时间:2017-08-02 17:53
人气:
作者:admin
触摸开关,是科技发展进步的一种新兴产品。他一般是指应用触摸感应芯片原理设计的一种墙壁开关,是传统机械按键式墙壁开关的换代产品。能实现更智能化、操作更方便的触摸开关有传统开关不可比拟的优势,是目前家居产品的非常流行的一种装饰性开关。
一、电阻桥触摸开关
图1所示的电阻桥触摸开关采用了LM339,LM339是一种四电压比较器(内部有4个完全相同的电压比较器),该电路只应用了其中的一个,工作电压范围宽达2—32V。用手触摸靠得很近但不接触的双金属片时,LM339第2脚输出低电平信号,使发光二极管LED1导通发光。

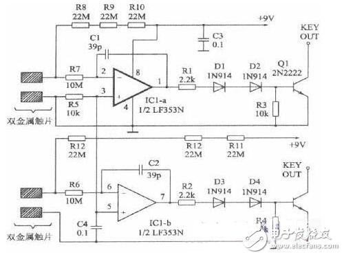
图2所示的电阻桥触摸开关和图1的不同之处,主要是采用了运算放大器LF353N,而不是电压比较器。LF353N是双运算放大器,该电路也只应用了其中的一个。触摸双金属片时,LF353N的第1脚输出低电平信号,使发光二极管LED1导通发光。

图3和图2不同之处就是触摸双金属片时,LF353N的第1脚输出高电平电压,使发光二极管LED1导通发光。

图4是专为业余无线电CW电报应用所设计的电键控制电路。

二、单金属片触摸开关
图5所示的电路只使用了一片触摸金属片,电路中采用了2只四二输入端(内部有四个完全相同的,具有两个输入端)施密特触发器4093(如CD4093、TC4093等等)。通常IC2-a的输出端第3脚处于低电平,发光二极管LED1不能发光,当触摸金属片时,该输出端即变为高电平,使LED1导通发光。图6与图5类似,使用的元件更少,直接输出电键控制电压。

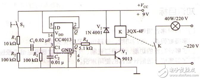
三、基于CD4013集成电路的触摸式按键开关电路的电路原理

触摸式按键开关电路的工作原理按下开关S1 9V电源通过R1、R2分压给电容C1、C2充电给CD4013的3脚提供一个触发脉冲使CD4013的1脚得到一个高电平通过R4使V1饱和导通,继电器吸合灯炮发光。
再按下开关S1CD4013的3脚得到一个触发脉冲使CD4013的1脚得到一个低电平通过R4使V1截止继电器断开灯炮熄灭。反复操作灯炮依次亮灭。
触摸开关里面有电源进和电源出,不要搞错就可以了,其他的和普通灯接线一样。一根接火线,一根接灯泡,灯泡另一头接零。交流电的火线与零线接线柱无正反之分,只要两根线别接触在一起,接哪个孔都行。最好别带电操作。如果非带电操作,一定要注意螺丝刀等工具要绝缘,操作中注意工具不能触及别一根线。
四支二极管组成的整流桥、单向可控硅VS构成开关的主回路,开关的控制回路主要由集成电路M668组成。整流桥输出的220V脉动直流电经R1限流,VD5稳压,C1滤波输出约6V直流电分别送到IC的8脚和1脚间,供IC用电。人体触摸信号经M、R7和R8送入IC的触摸感应输入端SEN即2脚,IC的7脚即触发信号输出端TR就会输出一系列触发脉冲信号,经C3加到VS的门极,使VS开通灯亮。再触摸一次M。7脚就停止输出触发脉冲信号,交流电过零时,灯就灭。
R4、C2的IC内部触发脉冲振荡器的外接振荡电阻和振荡电容。IC的同步信号由R2、R3分压后经5脚输入。IC的4脚是功能选择端,现接VCC高电平,触摸功能为:触摸一次M,灯亮;再触,灯灭。如将4脚改接到vss端低电平,则为4挡调光开关,触摸一次改变一次亮度。
上述开关安装专家给出了详细的解释。其实,触摸开关的安装说难就难,说简单也简单。在此,小编建议大家,如果对于电路电工方面的知识略有了解,或者对开关安装方面有一定的基础的朋友们,可以按照上述介绍自行进行触摸开关的安装。但是,如果对电路和开关安装完全不懂的朋友们,还是去相关店家寻找专业的开关安装师傅,这样才能既保证安全也保证开关安装的质量。