时间:2017-08-03 09:28
人气:
作者:admin
说到触摸延时开关相信大家都觉得十分陌生,但是小编想告诉大家,触摸延时开关其实就是日常生活中楼道的灯,有的是声控有的是要触摸,而小编今天要说的便是触摸延时开关并告知大家触摸延时开关接线,下面请看触摸延时开关接线的介绍。

触摸延时开关接线图
延时开关中有触摸延时开关 、声光控延时开关 等。 只要用手摸一下开关的触摸片或给声音信号就自动照明。当人离开30秒至75秒内自动关闭,为国家能源部极力推荐产品。触摸式延时开关利用的是与试电笔同样的原理,即在人体和电源间串联一个很大的电阻,这样,通过人体会形成一个低电压的电流(电压低,但电流并不一定小),最终流入大地,形成触发回路,这样,就可以触发延时开关开始计时,并接通电灯主回路,灯就亮了。
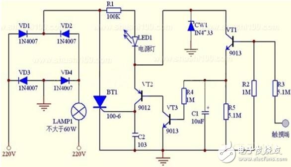
开关电路中声音检测采用驻极体话筒MIC,三极管T2组成放大器。无声响静态时T2是处于饱和导通状态,当有声响时,话筒MIC接收声响信号,可使T2截止。亮度检测由光敏电阻RG完成。电路使用的CMOS数字集成电路CD4011,内含有四个2输入端与非门。CD4011中除其中一个直接用为2输入端与非门作为判别电路外,其余三个均接成反相器作放大器用。D6、R6、C4组成延时电路。开关采用可控硅T1。二极管D1~D4与可控硅T1组成可控整流电路,当T1导通时,灯泡LAMP发亮;T1截止时,灯泡熄灭。
触摸式延时开关有一个金属感应片在外面,人一触摸就产生一个信号触发三极管导通,对一个电容充电,电容形成一个电压维持一个场效应管管导通灯泡发光。当把手拿开后,停止对电容充电,过一段时间电容放电完了,场效应管的栅极就成了低电势,进入截止状态,灯泡熄灭。
触摸式延时开关电路虚线右面是普通照明线路,左部是电子开关部分。VD1~VD4、VS组成开关的主回路,IC组成开关控制回路。平时,VS处于关断状态,灯不亮。VD1~VD4输出220V脉动直流电经R5限流,VD5稳压,C2滤波输出约12V左右的直流电供IC使用。此时LED发光,指示开关位置,便于夜间寻找开关。
IC为双D触发器,只用其中一个D触发器将其接成单稳态电路,稳态时1脚输出低电平,VS关断。当人手触摸一下电极M时,人体泄漏电流经R1、R2分压,其正半周使单稳态电路翻转,1脚输出高电平,经R4加到VS的门极,使VS开通,电灯点亮。这时1脚输出高电平经R3向电容C1充电,使4脚电平逐渐升高直至暂态结束,电路翻回稳态,1脚突变为低电平,VS失去触发电压,交流电过零时即关断,电灯熄灭。
以上便是触摸延时开关接线的介绍,很多时候生活中有很多事物我们不知道该如何去进行布置去使用,因此小编想借此机会为大家介绍触摸延时开关接线并让各位在日后需要进行触摸延时开关接线时可以轻松进行并最终得以优质的成果。
图中为触摸延时开关实验电路。它由整流二极管VD1~VD4组成全波桥式整流电路,作为集成电路工作电源,四2输入端与非门4011、单向晶闸管VS1等组成触摸开关电路。全波桥式整流电路输出高达200V脉动直流电,经过电阻器R1、R2分压,并通过电容器C1滤波,输出约13V的直流电,作为IC工作电源。在照明灯EL亮时,4011稳态工作总电流不到20μA,灯熄灭时401l电流(用50μA量程)几乎无法测出,足见CMOS集成电路的低功耗。此外,在照明灯EL点亮时,R2分压降至2V,4011仍能工作,这就是选用CMOS数字集成电路的原因。

当用手触摸金属片A端时,通过降压电阻器R3、R4将感应交流电信号加在IC—1输入端,在交流电正半周时,IC-1的l、2脚为高电平,其输出端下跌为低电平,与之相连IC-2输出端4脚上升为高电平,通过开关二极管VD5向定时电容器C2充电,使得IC-3输入端上升到高电平,其输出端10脚为低电平,IC-4输出端11脚为高电平,通过电阻器R7加在单向晶闸管控制电极G上,触发VS1导通,负载照明灯EL点亮。当C2充电电荷通过定时电阻器R6逐渐放电,使电压下降到低于CMOS门开启电压时,IC-3输出端上升为高电平,IC-4输出端为低电平,单向晶闸管阻断,EL熄灭。当R6为1MΩ、C2为10μF时,触摸开关控制延时约17s,C2换成22μF时,延时增加一倍,C2为47μF延时已绰绰有余。
在触摸开关电路中,R5为下拉电阻器,尽管其电阻值为1MΩ,但与非门IC-1输入端为低电平,说明CMOS数字集成电路输入阻抗非常高。四2输入端与非门4011剩余的输入端不能悬空,采用并接方式,当作非门使用。IC也可选用四2输入端或非门4001。