时间:2014-08-29 11:25
人气:
作者:admin
引言
在很多电子系统中,有必要为特定类型负载提供双极性(正和负)电压或电流。需要双极性电压/电流的负载包括FPGA体偏置应用、热电冷却器、DC电动机以及其他很多类型的应用。
有很多传统方法可为负载提供双极性电压/电流。H桥式设计经常使用,但是要求负载的两个端子均不能直接接地。负载的两个端子均须在正电源轨和地之间摆动,为了滤除这种斩波波形,通常会给负载串联一个电感器。负载不能直接接地可能使整个系统的机械及电气设计复杂化。H桥式方法还需要4个开关组件和更加复杂的控制方法。有些负载有负端子,这种端子不能施加高偏压(相对于地),例如:FPGA反向偏压应用。
另一种传统方法是建立两个电源轨,一个正轨和一个负轨。人们使用各种不同的电路在稳压的正或负轨中“进行掉换”,以实现电压可低于地的双极性工作。这导致一种非常复杂的系统,一般而言效率较低,而且当输出电压跨越地电位时,会产生非线性响应。
本文给出一种新的DC/DC开关架构,该架构能够实现真正的4象限工作,这意味着,输出电压可以为正或负,电流也可以在两个方向上流动。此外,这种新架构产生的输出电压能够从一种极性向另一种极性、穿过地电位平滑转换,而且这种转换模式不产生任何非线性问题。
四象限DC/DC转换器
图1显示了这种4象限转换器的基本连接和组件。NFET (MN)和PFET (MP)之间在反相以及恒定开关频率工作。电流模式控制(图中未显示)在需要时用来调制MN的占空比。

图1:四象限DC/DC转换器拓扑
如果我们假定,该电路以固定频率工作,那么MN接通时间的占空比可以计算如下:

从这个等式中可以清楚地看出,在VIN电压为正时,输出电压VOUT可以为正(最高为VIN)或负(仅受实际DC因素的限制),也可以为0V.实际上,0V输出电平并没什么特殊之处,因为在这个工作点上,该转换器DC的占空比为50%.
无论输出电压是什么极性,该转换器的输出都可以吸收或提供电流,从而使这个电路成为真正以4象限工作的拓扑。MN和MP上的最高漏极至源极电压均为2VIN– VOUT.例如,如果VIN为+12V,VOUT为-12V,那么两个FET的BVDSS额定值必须都高于36V.
四象限拓扑中的LT8710
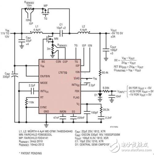
凌力尔特公司不久前推出的控制器LT8710可用于4象限拓扑。图2显示了一个配置为这种拓扑的完整电路,该电路已经过全面测试。这个电路的输入电压典型值为12V,但是允许范围为11V至13V.输出在+5V至-5V范围内可调,输出电流可达±3A.模拟控制信号VCNTL用来调节输出电压。LT8710是一款80V控制器,因此可用来构成提供更高或更低电压及电流的其他很多版本之4象限转换器。

图2:用LT8710构成的4象限转换器
该转换器的4象限工作能力如图3所示。其中,正弦曲线控制信号用来产生以0V为中心的正弦曲线输出电压。电感器电流可为正或负,无论是正是负,都必须让输出电压达到所要求的值。这些工作波形显示,该转换器可干净、平滑地穿越地电位工作。使用正弦波控制信号是一种随意选择,DC信号、方波信号或其他任何类型的信号都可以使用。

图3:正弦波输出电压穿过0V
应用
有很多应用可以利用这种4象限DC/DC转换器。在高性能数字电路中(比如FPGA),体反向偏压可用于显着降低静态功耗,同时保持或改善动态性能。PMOS和NMOS器件的体电压可独立控制以调节器件的门限(VT)。当FPGA要求较低时,可将门限调节得较高,从而显著地降低这些数字构件中的泄漏电流。当FPGA要求较高时,可以降低门限,从而提高速度,并因此提高FPGA性能。图4显示了一个这种应用的高级方框图。请注意,对于NMOS体偏置,电压通常为0V±300mV,这非常适合于四象限拓扑。

图4:FPGA体偏置应用
可从4象限拓扑受益的另一种应用是DC电动机驱动器。在很多情况下,DC电动机需要速度调节以及反向能力。用于4象限转换器的LT8710能够同时满足这两种要求。图5显示了一个这类应用。请注意,DC电动机的负端可以简单地连接至地,而正端可在正和负10V之间调节。与DC电动机驱动应用类似,4象限拓扑还能用来驱动热电冷却器(TEC)、音频扬声器以及其他很多应用。

图5:驱动方向可反转的DC电动机驱动器
结论
用于4象限DC/DC转换器拓扑的LT8710是一款强大的电路器件,能产生正和负输出电压以及正和负输出电流。与输出串联的电感器(图2中的L2)降低了输出电压纹波。产生接近地的输出电压之过程也得到了简化,因为在这种情况下,占空比接近50%.很多应用可受益于这一电路,包括但不限于FPGA体偏置、DC电动机驱动、热电冷却器以及音频驱动器。
下一篇:无处不在的德州仪器电机驱动技术