时间:2014-09-01 16:39
人气:
作者:admin
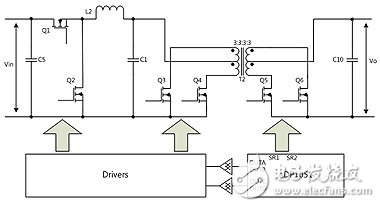
本参考设计中采用ADI 公司新推出的低成本高集成度的电源芯片。
ADP1051来控制输入到输出的能量转换。此电源设计综合考虑效率与成本的因素,设计出在400W功率等级效率与成本最优的方案,适用于无线通讯基站的功放供电系统以及工业领域的铁路电源系统。ADP1051是用于隔离式电源的带有PMBus接口的数字控制器。由于ADP1051的优秀性能,该设计具有高可靠性、高效率、高集成度的特点。另外,本参考设计中还实现了一系列监控功能,比如PMbus中定义的IOUT_OC, VOUT_OV, OT, VOUT_UV, 输入UVLO,反向电流保护,短路保护,等等。
参考电路设计

高功率密度
完全数字控制
PMBus通信
用户接口软件(GUI)
过压、欠压、过流、过温保护
输入电压范围: 36 V ~ 60 V
输出电压: 28 V
最大输出电流: 14.3 A
效率: 94.4% (典型值,满载)
完全图形化界面交互

方便使用,无需任何程序代码
实时监控
快速调整功能