时间:2014-09-10 17:13
人气:
作者:admin
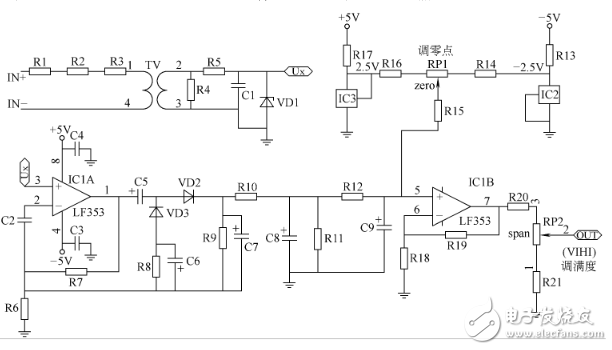
原理分析: 具有调零及满度调整功能的信号处理电路是一个交流电压测量头。IN+、IN-交流电压接线端 (无正负之分);R1、R2、R3串联作限流电阻;TV为电压互感器,VD1为稳压二极管,将输出电压信号Vx箝至在安全范围内。Vx引至运算放大器IC1A的正向输入端,经IC1A、C2~C9、R6~R12、VD2、VD3等处理后,将电压送到IC1B、R18~R21作整形处理,经RP2输出。

IC2、IC3等组成基准电压电路。
调整方法:数字表接通工作电源后,在IN+、IN-端加入0V电压 (无电),调节RP1使数字表头显示000;然后接500V标准值,调整RP2,数字表头显示500V即告合格。
提示:如果采用三个TV组合,则可组成A、B、C三相电压测量头。若TV改作TA(电流互感器)并将R1、R2、R3、R5去掉不用,并将R4作适当调整,则便成了电流测量头。三个电流测量头便可组成数字三相电测表。
上一篇:简易实用的模拟温控电路设计
下一篇:LED灯控制电子电路图设计