时间:2014-09-11 12:48
人气:
作者:admin
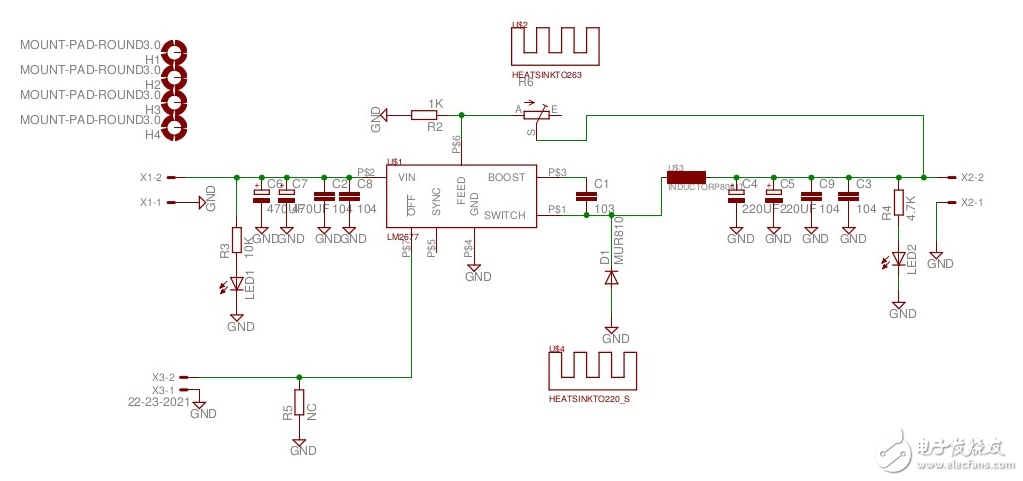
LM2677是TI公司生产的5A最大负载电流DCDC转换器,可以用它设计过一个数控恒压源,采用数字PID控制,又用它设计了一个简单的用数字电位器反馈的可调恒压源。
电路原理图:

实物图:
LM2677上下表面都加上了散热片,续流二极管采用了7.5A的MBR745,外加大电流的国产10A磁环电感。当输入电压+12V,输出为+5V的时候,它的最大工作电流被限制在了3.7A,再往上加负载的话,输出电压就会掉落到4.7V甚至更低。