全球最实用的IT互联网站!
人工智能P2P分享搜索全网发布信息网站地图标签大全
带你深入解读:基于多线程技术的PLC与PC的通讯方
阅读全文2018-05-25
解读:一种基于模块化设计的PLM平台建设
一文带你上手:伺服驱动器故障维修实战精彩锦
解读,智能制造的主线:智能生产
解读被忽视的隐形杀手——电能质量
抢先看!未来制造业生产新模式——无人工厂
三步走,轴承安装技巧
浅谈工控软件结构特点及其对控制系统的影响
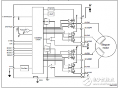
STSPIN820马达驱动器设计方案
机器视觉催动工业自动化革命 机器视觉产业陷入
pwm控制的基本原理
日本HarmonicDrive哈默纳科谐波减速机的三大
支持工业4.0工厂的大规模定制、高质量和
机器视觉系统的主要工作流程是怎样的
CPU | 内存 | 硬盘 | 显卡 | 显示器 | 主板 | 电源 | 键鼠 | 网站地图
Copyright © 2025-2035 诺佳网 版权所有 备案号:赣ICP备2025066733号 本站资料均来源互联网收集整理,作品版权归作者所有,如果侵犯了您的版权,请跟我们联系。