全球最实用的IT互联网信息网站!
AI人工智能P2P分享&下载搜索网页发布信息网站地图
直流电机的励磁方式
阅读全文2010-05-27
无刷电机工作原理
变频调速在福建恒源自来水厂的设计应用
阅读全文2010-05-15
汽油/CNG两用燃料发动机ECU在环仿真
阅读全文2010-05-13
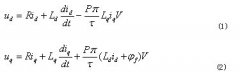
永磁同步直线电机硬件在环实时仿真平台
ADN8830设计的非制冷红外焦平面温度控制电路
阅读全文2010-05-11
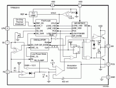
基于PS92010设计的高效PWM LED驱动方案
阅读全文2010-05-10
控创工控机在钢铁行业的应用及介绍
阅读全文2010-05-07
基于7308T在轨道交通中的设计应用
科陆CL2700高压变频器在罗茨风机上的设计应用
pwm控制的基本原理
日本HarmonicDrive哈默纳科谐波减速机的三大
支持工业4.0工厂的大规模定制、高质量和
机器视觉系统的主要工作流程是怎样的
CPU | 内存 | 硬盘 | 显卡 | 显示器 | 主板 | 电源 | 键鼠 | 网站地图
Copyright © 2025-2035 诺佳网 版权所有 备案号:赣ICP备2025066733号 本站资料均来源互联网收集整理,作品版权归作者所有,如果侵犯了您的版权,请跟我们联系。